当前位置: 材料牛 » HTH官网地址 » 导读 » 施剑林院士:基于多酶仿生学的单原子铁催化剂治疗银屑病 Nat. Commun.

施剑林院士:基于多酶仿生学的单原子铁催化剂治疗银屑病 Nat. Commun.

近日,同济大学施剑林院士/逯向雨助理教授团队联合同济大学附属皮肤病医院李斌教授/蒯仂团队和董海青团队在Nature Communications发表题为“Single-atom catalysts-based catalytic ROS clearance for efficient psoriasis treatment and relapse prevention via restoring ESR1”的研究论文。该研究提出多酶仿生学(Multienzyme-inspired bionics, MIB),即同时模仿多种天然酶活性中心结构的设计理念,开发出具有广谱ROS清除能力的仿生单原子铁催化剂(FeN4O2-SACs),通过上调ESR1的表达,有效地改善了银屑病的炎症并防止其复发,证明了银屑病催化疗法(Psoriasis catalytic therapy, PCT的治疗思路。

银屑病是一种炎症性皮肤病,以慢性、复发性红斑为特征。在中国、美国、欧洲和澳大利亚,银屑病的发病率从0.47%到6.6%不等,并且全球发病率呈持续上升趋势。过表达的活性氧(ROS)在银屑病发病、发展过程中起重要作用。虽然现行治疗方法能控制银屑病炎症,但长期的免疫抑制会增加机体对感染和皮肤癌的易感性。更严重的是,银屑病治疗面临的最大临床挑战是停药后症状复发(约90%)。因此,亟需缓解银屑病炎症和防止复发的治疗方法。

针对ROS造成的氧化应激,机体存在抗氧化系统,主要是抗氧化酶以维持氧化-还原稳态。然而,抗氧化酶在银屑病病灶中表达不足。因此,研究团队报道了一种受多种天然抗氧化酶启发而设计合成的仿生单原子铁催化剂(FeN4O2-SACs)。基于与过氧化氢酶、铁超氧化物歧化酶和抗坏血酸过氧化物酶三种抗氧化酶活性中心类似的单原子Fe位点,FeN4O2-SACs表现出多种酶催化活性,可用于ROS的清除,包括超氧阴离子(O2)和过氧化氢(H2O2)。与临床药物卡泊三醇(Cal)相比,外用FeN4O2-SACs更有效地改善银屑病样症状并防止复发。进一步的转录组测序及生物信息学分析发现雌激素受体1(ESR1)是银屑病催化治疗过程中上调的核心蛋白(图1)。

图1. FeN4O2-SACs用于银屑病催化治疗的示意图。

文章要点

(1)材料的构建:过氧化氢酶和抗坏血酸过氧化物酶的催化中心是Fe-卟啉(Heme)结构,其中活性位点为Fe与四个氮原子相连。有趣的是,Fe-SOD的活性位点也是FeN结构(图1)。因此,由氮原子配位的铁基单原子催化剂可能成为多活性天然抗氧化酶的模拟物。基于以上考虑,研究人员以铁掺杂的锌金属有机框架(ZIF-8)为前驱体,经过高温热解酸洗制备单原子铁催化剂FeN4O2-SACs,FeN4O2-SACs的粒径在150 nm左右,呈现均匀分散的十二面体结构,且单个Fe原子均匀的分布在C-N载体上(图2)。

对FeN4O2-SACs进行形貌、元素分布、X射线吸收精细谱和穆斯堡尔谱等技术表征,证明了FeN4O2-SACs的成功合成且具有与天然抗氧化酶类似的Fe-N结构,同时Fe的价态偏向于3+价态,利于其催化抗氧化反应(图3)。

图2. FeN4O2-SACs的合成。

图3. FeN4O2-SACs的结构

(2)抗氧化酶活性表征:采用电子自旋共振、酶标仪及紫外可见光谱等手段证明表征FeN4O2-SACs的类超氧化物歧化酶、过氧化氢酶及抗坏血酸过氧化物酶活性,能高效催化超氧阴离子及过氧化氢的分解,展现出优于二氧化铈、四氧化三锰和钴单原子催化剂等材料的ROS清除性能(图4)。

图4. FeN4O2-SACs的多重抗氧化酶活性。

(3)细胞层面有效性: FeN4O2-SACs有效逆转由M5诱导的角质细胞增殖、ROS水平增加及炎症因子上调(图5)。M5(五种促炎因子混合物,包括IL-22、IL-17A、IL-1α、TNF-α和oncostatin M)。

图5. FeN4O2-SACs通过在体外清除ROS来有效抑制过度增殖和炎症。

(4)动物层面治疗有效性:建立银屑病样小鼠模型,相比Cal,FeN4O2-SACs更有效地减轻银屑病样小鼠症状,包括改善红斑、PASI评分、角质形成细胞增殖与免疫细胞浸润、减少炎性细胞因子与降低ROS水平(图6)。

图6.有效缓解小鼠的银屑病症状。

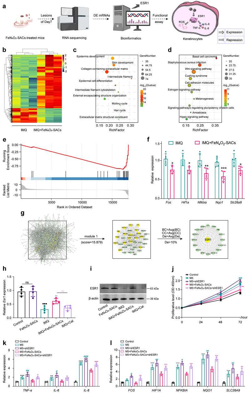
进一步,利用转录组测序及生物信息学分析确定了FeN4O2-SACs作用的核心靶点为ESR1;而FeN4O2-SACs挽救了IMQ诱导的ESR1表达缺陷(图7)。进一步,与健康个体相比,ESR1在银屑病患者与复发患者皮损中的表达均显著降低,因此,建立银屑病复发小鼠模型对材料的防复发能力进行验证,发现FeN4O2-SACs能有效的阻止银屑病复发(图8)。

图7. 小鼠皮肤损伤的RNA测序和关键蛋白ESR1的鉴定

图8. FeN4O2-SACs上调ESR1抑制银屑病的复发。

总之,多酶仿生催化剂FeN4O2-SACs为银屑病提供了一种”安全、有效、长期“的催化治疗模式,是多酶仿生学的一个典型应用。

Xiangyu Lu, Le Kuai, Fang Huang, Jingsi Jiang, Jiankun Song, Yiqiong Liu, Si Chen, Lijie Mao, Wei Peng, Ying Luo, Yongyong Li, Haiqing Dong*, Bin Li*, and Jianlin Shi*. Single-atom catalysts-based catalytic ROS clearance for efficient psoriasis treatment and relapse prevention via restoring ESR1. Nature Communications [J]. 2023, 14, 6767.

文章链接:https://www.nature.com/articles/s41467-023-42477-y.pdf

原文链接: https://doi.org/10.1038/s41467-023-42477-y

未经允许不得转载:材料牛 » 施剑林院士:基于多酶仿生学的单原子铁催化剂治疗银屑病 Nat. Commun.

相关文章

Baidu
map