一、【导读】
锂离子电池(LIBs)是现代便携式电子产品和电动汽车的基础技术。在众多候选者中,锂金属电池(LMB)以锂金属(3860 mAh g-1)取代石墨负极(372 mAh g-1),是最有前途的。除了旨在减轻寄生反应和体积变化的设计挑战外,LMB还必须遵守与新一代锂离子电池相同或相似的使用条件。也就是说,必须在快速充电和低温操作等动态应变操作条件下确保LMB的能量输出、库仑效率(CE)定义的循环性和安全性。近期研究表明,Li+的去溶剂动力学在实现这种条件下的运行中起着至关重要的作用。然而,对这一过程的调节通常是通过在系统中诱导定性程度的离子配对来实现的。
二、【成果掠影】
近日,加州大学圣迭戈分校陈政教授联合Liu Ping、John Holoubek等人研究发现,对离子配对进行定量的控制对于最大限度地减少带电界面处的去溶剂化损失,从而最大限度地降低锂金属负极在动态应变下的可逆性至关重要。这种效应在基于强/弱结合的醚溶剂的局部电解质中得到了证明,其允许溶剂化化学和结构的反卷积。出乎意料的是,作者发现离子配对的最大程度对于超低温和高倍率运行来说并不理想,并且通过远离饱和点的轻微局部稀释,可逆性得到了显著改善。此外,在每个系统的最佳离子配对程度下,弱结合溶剂仍然会产生优异的性能。通过实验和计算分析,明确地解决了这些结构和化学效应对电荷转移的影响。最后证明了经过局部优化的基于二乙醚的局部高浓度电解质支持动力学应变操作条件,包括低至-60℃的循环和LMB全电池中20分钟的快速充电。这项工作表明,要开发出能够在低温和高速条件下工作的LMB电解质,就必须对Li+溶解状态进行明确的定量优化这些发现提出了溶剂化和动力学之间更定量的关系,并为低温快速充电的锂金属电池的设计提供了可操作的指导。研究成果以题为“Toward a quantitative interfacial description of solvation for Li metal battery operation under extreme conditions”发表在知名期刊PNAS上。

三、【核心创新点】
通过实验和计算研究了一系列顺序调制的电解质,这些电解质在成分略微稀释、远离最大离子配对状态时表现出卓越的动力学性能。这些发现推进了溶解与动力学之间的定量关系,为低温快速充电LMB的设计提供了指导。
四、【数据概览】

图1 本研究总览 © 2023 National Academy of Science
(A)局部和(B)长程Li+溶剂化态的交织效应及其对(C)界面处的去溶剂化动力学和(D)动力学应变下的Li金属循环行为的影响。

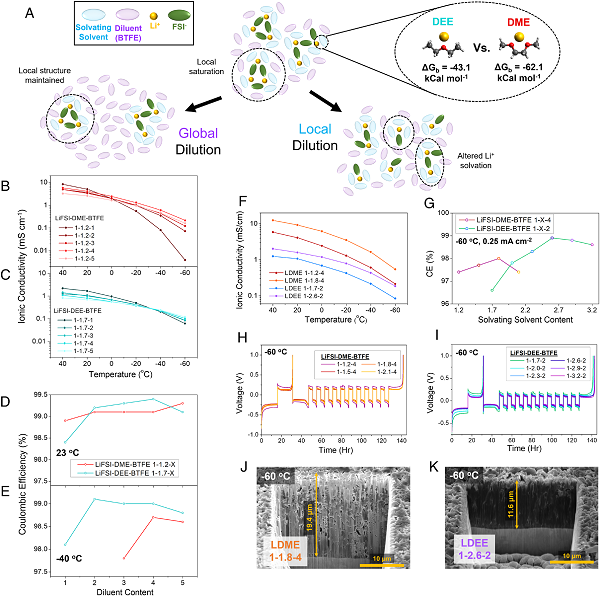
图2 LHCE稀释对锂金属负极性能的影响 © 2023 National Academy of Science
(A)由DEE(LDEE)和DME(LDME)组成的LHCE系统的整体和局部稀释示意图。
(B-C)LDME和LDEE体系在饱和盐/溶剂化溶剂比与BTFE量的关系。
(D-E)23°C和−40°C条件下,LDME和LDEE体系在0.5 mA cm-2时的Li||Cu CE测量结果,作为整体稀释的函数。
(F)LDME和LDEE系统在最佳BTFE量下的离子电导率作为局部稀释的函数。
(G)总结测量了LDME和LDEE系统在-60℃和0.25 mA cm-2下的Li CE作为DME和DEE含量的函数。
(H-I)LDME和LDEE系统在0.25 mA cm-2下的测量电压曲线,作为局部稀释的函数。
(J-K)在LDME 1.8和LDEE 2.6中进行冷冻FIB研磨后,在-60°C和0.25 mA cm-2下镀覆的0.25 mAh cm-2 Li金属的SEM显微镜。

图3 LHCE系统中Li||Cu电池的高速率性能 © 2023 National Academy of Science
(A)采用LHCE系统的Li||Cu电池的可变速率CE。
(B)在10 mA cm-2和3 mAh cm-2下运行的采用LDME电解质的Li||Cu电池的电压分布。
(C)在10 mA cm-2和3 mAh cm-2下,采用LDEE电解质的Li||Cu电池的CE。
(D)在10 mA cm-2和5 mAh cm-2下,使用LDEE电解质的Li||Cu电池的CE。

图4 电解质中锂金属的阻抗分析 © 2023 National Academy of Science
(A)电池制备过程示意图。
(B)23°C和-60°C之间EIS测量的弛豫时间分布(DRT)曲线。
(C-D)LDME 1.8和LDEE 2.6电解质测试基质中SEI和电荷转移峰的峰值最大值与温度的函数关系汇总。
(E)LDEE和LDME稀释测试基质中电荷转移峰最大值与温度的函数关系汇总。

图5 本体和电化学界面电解质结构微观分析和热力学分析 © 2023 National Academy of Science
(A)本体电解质的代表性MD快照。
(B)LDME 1.2和1.8相对于DME O配位的一维自由能分布。
(C)LDEE 1.7和2.6相对于DME O配位的一维自由能分布。
(D)相对于D2O中1 M LiCl的LHCE系统的7Li(194 MHz)NMR光谱。
(E)使用的偏置(11.6至11.7μC cm-2)界面模拟的代表性MD快照。
(F-G)LDME 1-1.2-4和LDME 1-1.8-4在电化学界面处相对于Li+/电极距离和Li+ DME O配位的二维自由能谱。
(H-I)从LDME 1.2和LDME 1.8的二维光谱中获得的一维自由能路径。
(J-K)LDEE 1-1.7-2和LDEE 1-2.6-2在电化学界面处相对于Li+/电极距离和Li+ DME O配位的二维自由能谱。
(L-M)从LDEE 1.7和LDEE 2.6的二维光谱中获得的一维自由能途径。
(N)界面处溶剂配位数(CN)依赖性Li+迁移途径的示意图。

图6 锂金属全电池在降低温度和提高充电速率下的循环性能 © 2023 National Academy of Science
(A)20μm Li||10 mg cm-2NCA硬币型全电池示意图。
(B-E)电池分别在以下条件下的循环性能:(B)23 ℃,C/3充电||C/3放电和4.3 V截止电压;(C)23℃,20分钟充电||C/3放电和4.3 V截止电压;(D)-40℃,0.1C||0.2C和4.4 V截止电压;(E)-60℃,0.1C||0.2C和4.5 V截止电压。
(F)使用3 g Ah-1 LDEE 2.6电解质的单层20 μm Li||10 mg cm-2 NCA袋式全电池示意图。
(G)TPDBD通道边缘和中心的Na+传输速度。
(H)作为正极负载和工作温度的函数的电池级能量密度预测。
五、【成果启示】
通过对由二甲醚和二乙醚组成的 LHCE 系统中的全局稀释、局部稀释和溶剂化学性质的独立调制,研究人员发现溶剂结合和离子配对程度在Li+去溶剂化动力学中起着至关重要的作用。最重要的是,当离子配对程度小于每个体系的盐饱和极限时,溶解状态就会出现最佳分布。这些效应在改善锂金属负极在动力学应变条件下的性能方面发挥了显著作用,在这种情况下,LDEE和LDME系统-60℃时的CE分别为98.9%和98.0%。此外还发现DEE和局部稀释有利于锂金属负极在10 mA、5 mAh cm-2循环条件下的运行,而LDME电池在这种条件下的运行时间较短。这些局部稀释和溶剂化学效应决定了低温性能,并极大地影响了高倍率下的室温可逆性,它们是增强型脱溶动力学的基本结果,通过基于DRT的多系统分析对其进行了解构。通过计算研究,研究人员预测不同的溶剂化微观状态在界面处产生相应的不同的去溶剂化势垒,其中具有低、非零配位溶剂量的结构显示出优越的动力学。基于NCA的LMB全电池利用了这些效应,在低至-60℃和室温20分钟快速充电条件下显示出卓越的可逆性。这项工作旨在展示锂电解质中溶解结构设计的一种更细致的方法,通过控制界面上各个微观状态的分布,可在动力学应变操作条件下实现下一代高性能LMB。
原文详情:Toward a quantitative interfacial description of solvation for Li metal battery operation under extreme conditions (PNAS 2023, 120, e2310714120)
本文由赛恩斯供稿。





