01. 导读
通过最大化每单位面积产生的电力,可以加快光伏(PV)的部署,因为现在PV系统的成本分布主要由系统平衡组件(如安装系统、布线、人力和逆变器)主导,而不是PV面板的成本。这种系统平衡成本与安装面积大致成比例,并且有利于具有高功率与面板面积比的PV技术。然而,结晶硅(C-Si)太阳能电池的最高功率转换效率(PCE)为26.8%,接近理论极限29.5%。在太阳照射条件下,克服这种PCE限制的唯一经验证方法是将几种互补的光活性材料(即多个结)组合在一个单一器件中(3)。在迄今为止报道的不同类型的多结设计中,c-Si与金属卤化物钙钛矿的组合在串联太阳能电池中一直是研究的焦点,因为它具有高PCE和低制造成本的潜力。
金属卤化物钙钛矿结合了多种关键特性,适用于有效的多结光伏,包括高吸收系数和尖锐的吸收边缘,具有长扩散长度的双极电荷传输,以及可调的组成能隙(Eg)。薄膜钙钛矿太阳能电池可以直接沉积在c-Si电池的正面,以降低热化损失并将可实现的PCE范围扩展到>30%。单片两端串联结构的性能潜力通过报告的在1平方厘米照射面积上高达33.7%的PCE得到了证明。迄今为止报告的大多数高效串联电池使用一个Si晶片,其前表面经过机械或化学抛光,或者具有比钙钛矿层厚度更小的适应性亚微米纹理(通常为500纳米至1毫米)。这种平面或纳米纹理的正面拓扑结构——通常通过蚀刻PV行业中常用的制备成几微米高度的金字塔——使得可以使用标准的溶液在基体上面沉积无针孔的钙钛矿薄膜。然而,这种修改以光学性能为代价,因为串联电池的正面是平坦的,并且当使用亚微米级的Si纹理时,因为非均匀性的溶液处理的使钙钛矿膜平坦化。因此,由于缺乏反弹效应,这些电池设计在串联的正极处呈现了更多的反射损失。总的来说,串联器件的正面具有金字塔纹理可以限制反射损失,因为它可以吸收邻近金字塔反射的光线,而Si晶片两侧都具有纹理则可以提高对红外光的吸收能力。
我们先前报道了一种混合的两步沉积方法,将热蒸发和旋转涂相结合,以使钙钛矿层覆盖在微米级Si金字塔上,从而在后表面和前表面都具有纹理的钙钛矿/c-Si串联电池中进行了覆盖。尽管这些串联电池由于前面的金字塔纹理而具有较高的光电流,但非辐射复合损失相当大。其中一个挑战是迄今为止大多数报告的顶表面钝化方法不能直接适用于微米级纹理,因为它们涉及从液体溶液中沉积纳米级有机层。这些加工路线通常在这种表面纹理上产生非均匀(不完全)的涂层。在我们之前的工作基础上,我们利用磷酸化合物在两个不同的角色中来钝化界面缺陷,展示了改进的串联性能:首先作为空穴传输层(HTL)的[4-(3,6-二甲基-9H-咔唑-9-基)丁基]磷酸(Me-4PACz),其次作为钙钛矿添加剂,以2,3,4,5,6-五氟苯甲酸磷酸酯 (FBPAc)的形式。结合在C-Si光伏中的微米级纹理标准和对串联前端的层次进行光学优化,这些钝化策略减轻了电压损失,并使串联器件的效率>30%,并且经过认证的值为31.25%。
02. 成果掠影
鉴于此,瑞士苏黎世联邦理工学院电磁场研究所Stefan M. Koepfli报道了一种零偏置的石墨烯光电探测器,其电光带宽超过500 GHz。硅太阳能电池接近其理论效率极限29%。通过先进的器件结构,可以超越这一限制,将两个或更多太阳能电池堆叠在一起,提高太阳能的收集效率。在这项工作中,我们设计了一种串联器件,将钙钛矿层覆盖在具有微米级金字塔纹理的硅底部电池上,以提高光电流。在处理序列中使用添加剂,调节钙钛矿的结晶过程,并减轻发生在钙钛矿顶部与电子选择性接触(富勒烯C60)之间的复合损失。我们展示了一个有效面积为1.17平方厘米的器件,实现了31.25%的认证功率转换效率。相关研究成果以“Interface passivation for 31.25%-efficient perovskite/silicon tandem solar cells”为题,发表在顶级期刊《Science》上。
03. 核心创新点
本文的核心创新点是通过在钙钛矿/C-Si太阳能电池中采用具有微米级纹理的硅片、优化钙钛矿沉积过程并使用磷酸基团进行界面钝化,成功减轻了非辐射复合损失,实现了高达31.25%的电池转换效率。
04. 数据概览
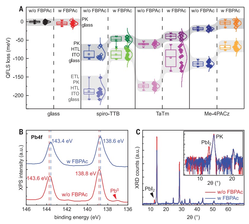
图1. 添加FBPAc时减少非辐射复合损失并改善晶体学性质(A)相对于玻璃/钙钛矿参考的光致发光量子产率数据提取的钙钛矿薄膜的光伏发光损失 (无和有FBPAc)。 空心菱形数据点对应于沉积在不同HTL(spiro-TTB、TaTm和Me-4PACz)上的钙钛矿薄膜的光伏发光损失,实心菱形与其中一个HTL和C60 ETL夹层的薄膜相关。 (B和C) Pb4f轨道的高分辨XPS光谱(B)和有无FBPAc的钙钛矿薄膜的XRD图案(C)。a.u.,任意单位。
图2. FBPAc对钙钛矿结晶和形成的微观结构的影响。 (A) GIWAXS数据显示钙钛矿相(在图中表示为PK)的(110)和(002)平面以及在150℃的钙钛矿结晶过程中PbI2相的(001)平面的演变情况。 (B) 二次电子SEM图像突出显示了添加FBPAc时表面形态的差异,箭头表示FBPAc聚集体。 (C) 19F–和12C2–的SIMS图。亮色和暗色区域分别表示较高和较低的信号计数。 (D)与(C)中显示的19F–和12C2–SIMS信号相对应的直方图。
图3. 由于Me-4PACz和FBPAc的联合作用以及串联器件前端的金字塔纹理,实现了31.25%的高效率钙钛矿/c-Si太阳能电池。 (A) 钙钛矿/c-Si串联结构的示意图和微观纹理硅上钙钛矿顶部电池的相应图片。缩略词a-Si:H和nc-Si:H分别表示非晶和纳米晶硅,而(i / n / p)表示层的掺杂情况。 (B)串联器件正面的二次电子SEM图像。 (C至E)独立认证的EQE(C),渐近最大功率(Pmax)扫描(D)以及围绕Pmax的电流密度和功率密度跟踪(E)。
05. 成果启示
我们确定并减轻了发生在具有微米级纹理的硅片的钙钛矿/c-Si串联电池界面的非辐射复合损失,这是c-Si光伏中使用的工业标准。使用Me-4PACz减少了钙钛矿/HTL界面的电压损失,而在钙钛矿沉积序列中加入FBPAc减少了钙钛矿/C60 ETL界面的电压损失,并导致具有较大结晶领域的更有利的钙钛矿微观结构。通过XPS和SIMS成像,可以看到FBPAc存在于钙钛矿顶部表面,并通过其磷酸基团与钙钛矿中的铅缺陷发生配位作用。总的来说,将具有微米级纹理的c-Si、使用混合的两步法在此纹理上均匀沉积的1毫米厚钙钛矿吸收层以及吸收层两侧的磷酸基团结合起来,以改善界面钝化效果,实现了一个独立认证的31.25% PCE的串联电池。这些结果表明,如何将具有标准工业微米级纹理的c-Si太阳能电池升级,以将其PCE提高到>30%。
原文详情:Xin Yu Chin et al. Interface passivation for 31.25%-efficient perovskite/silicon tandem solar cells.Science381,59-63(2023).DOI:10.1126/science.adg0091.
本文由Andy供稿。