当前位置: 材料牛 » HTH官网地址 » 导读 » 哈佛大学Nat. Mater.:基质粘弹性控制组织形态

哈佛大学Nat. Mater.:基质粘弹性控制组织形态

一、【导读】

组织在空间和时间上的模式化与许多生物过程有关,这由细胞数量、大小、形状和位置的变化驱动,导致对称性破坏的不稳定性,如屈曲、折叠、撕裂、出芽、用指状伸展或分枝。在分子水平上,组织的形态控制是由内在的基因表达和各种环境化学和机械线索所调节。虽然化学形态发生梯度在发育中的重要性早已得到重视,但越来越清楚的是,组织和周围3D细胞外基质(ECM)中的机械线索也调节着组织的组织和形态发生。硬度在组织组织中的作用已被广泛研究。然而,尽管ECM的时间变化的粘弹性能越来越被认为是形态发生中的一个重要角色,但基质的粘性与弹性在组织反应中的作用还不清楚。

二、【成果掠影】

近日,哈佛大学L. Mahadevan教授与David J. Mooney院士联合证明,包裹乳腺上皮细胞球状组织的基质的被动粘弹性能在空间和时间上引导组织增殖。基质的粘弹性促使球状体的对称性破坏,导致入侵的指状突起的形成,YAP核转位和上皮到间质的转变,在体外和体内都是以Arp2/3复合物依赖的方式进行。通过对这些观察结果进行计算建模,研究人员建立了一个与基质粘弹性、组织粘度、细胞运动性和细胞分裂率有关的形态稳定性相图,该相图通过生化检测和肠道类器官体外实验得到验证。总的来说,这项工作强调了应力松弛机制在组织生长动态中的作用,这是形态发生和肿瘤发生的一个基本过程。该论文以题为“Matrix viscoelasticity controls spatiotemporal tissue organization”发表在知名期刊Nature Materials上。

三、【核心创新点】

研究包裹着乳腺上皮细胞球状组织的基质的粘弹性能在空间和时间上对细胞组织增殖影响;明确了基质的粘弹性在两个常用的体外发育和病理组织生长模型中调节组织形态的作用;提出了一个相图为再生医学中的组织形态学提供指导。

四、【数据概览】

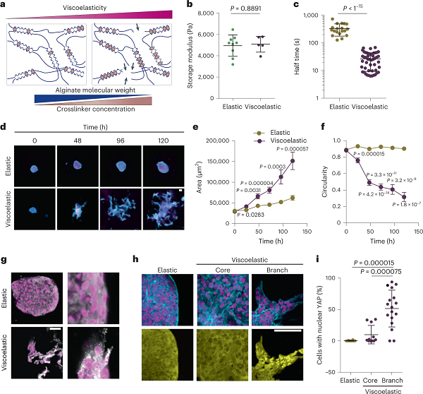
图一、基质粘弹性调节上皮组织的结构 © 2022 Springer Nature

(a)同时改变聚合物的分子量和交联程度改变粘弹性能的示意图。

(b)所得藻酸盐水凝胶储能模量的量化。

(c)初始施加的应力松弛到其原始值的一半时的时间尺度的量化。

(d)MCF10A球体在弹性与粘弹性水凝胶中生长5天的实例。

(e-f)球体面积和圆形度的量化。

(g)在弹性和粘弹性凝胶中生长的MCF10A细胞球体中磷酸化FAK局部粘连的实例。

(h)在弹性凝胶和粘弹性凝胶中,蝴蝶兰素(青色)、Hoechst(品红色)(上排)和YAP(下排)染色球体的代表性实例。

(i)根据所示区域的每幅图像的细胞核YAP细胞百分比的染色进行定量。

 

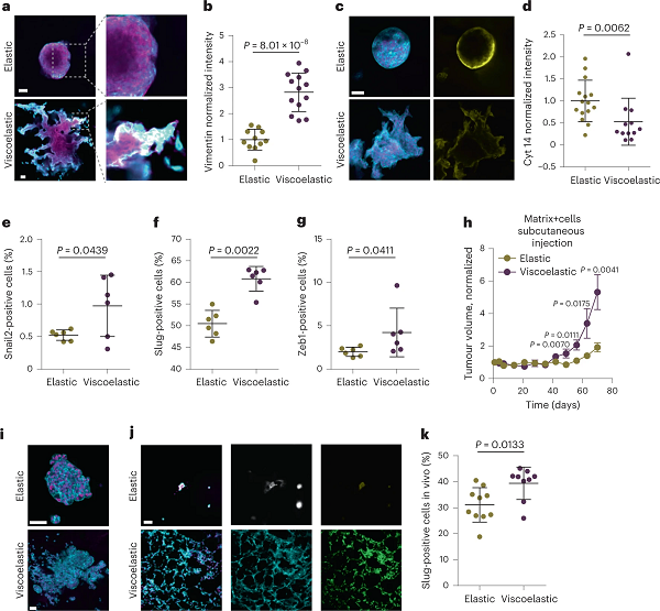
图二、基质粘弹性促进EMT和肿瘤生长 © 2022 Springer Nature

(a)在粘弹性和弹性水凝胶中生长的球体,波形蛋白(青色)和phalloidin(品红色)染色的实例。

(b)弹性水凝胶中球体外环和粘弹性水凝胶中的球体指状物中平均波形蛋白强度的量化。

(c)在粘弹性和弹性水凝胶中,蝴蝶兰素、Hoechst(左)和细胞角蛋白14(右)染色呈球状。

(d)球体外环平均细胞角蛋白14强度的量化。

(e-g)弹性和粘弹性基质中球体中Snail、Slug或Zeb1阳性细胞百分比的量化。

(h)注射含有MDA-MB-231乳腺上皮细胞的粘弹性和弹性水凝胶的小鼠肿瘤体积的变化。

(i)MDA-MB-231在弹性和粘弹性水凝胶中的phalloidin和Hoechst染色的代表性实例。

(j)植入7天后,裸鼠体内的粘弹性和弹性水凝胶中MCF10A球体的蝴蝶兰素和Hoechst(左)、线粒体(中)和波形蛋白(右)染色的代表性实例。

(k)植入7天后,弹性和粘弹性基质球体中Slug阳性细胞百分比的量化。

 

图三、球体材料的物理相互作用的理论模型预测 © 2022 Springer Nature

(a)组织在被动粘弹性基质中生长的理论物理模型。

(b)弹性基质与粘弹性基质中模拟组织生长的示例。

(c-d)对标准化时间内球体投影面积和圆形度的模拟进行量化。

(e)抑制细胞运动的模型预测。

(f)代表性的实例和5天后在有/无细胞粘附配体RGD的水凝胶中球体面积的量化。

(g)用于影响细胞运动的抑制剂的示意图。

(h)在抑制剂存在的条件下,5天后球体面积的量化。

(i)组织生长抑制模型预测。

(j)不使用或使用胸苷来抑制细胞增殖,代表性的实例和球体面积的量化。

(k)弹性凝胶和粘弹性凝胶中球体中增殖细胞数量和分布的模型预测和实验结果。

(l)生长中的组织打破对称性并在粘弹性基质中表现出指状结构的能力取决于整合素粘附、FAK磷酸化、Rac1活性和Arp2/3。

 

图四、生长和分支的调节 © 2022 Springer Nature

(a)组织的主动运动性与基质硬度的关系。

(b-d)在越来越硬的弹性和粘弹性凝胶中,球体的3D最终时间点模拟图像、投影面积和圆形度随归一化时间的演变。

(e)通过进一步改变弹性和粘弹性凝胶的交联程度来改变实验基质的硬度。

(f)代表性的实例和5天后球体面积的量化,在弹性和粘弹性基质中的硬度增加。

(g)弹性和粘弹性基质的硬度增加,5天后球体圆形度的量化。

(h)与软粘弹性基质相比,在刚性粘弹性基质中消除细胞运动时的代表性模型模拟结果。

(i)代表性的实例和在软/硬粘弹性基质中使用Rac1和Arp2/3抑制剂5天后球体面积的量化。

(j)弹性凝胶和粘弹性凝胶在硬度增加的球体中细胞增殖的模型预测。

(k)代表性的实例和在弹性和粘弹性凝胶中硬度增加的5天后球状体中EdU阳性细胞的百分比的量化。

 

图五、相位图 © 2022 Springer Nature

模拟预测和实验证实,组织生长的稳定性和不稳定性区域可以基于三个无量纲变量的值来预测。

 

图六、ECM的粘弹性驱动肠道类器官的形态变化 © 2022 Springer Nature

(a)藻酸盐和基质胶IPNs在类器官研究中的应用示意图。

(b)弹性和粘弹性藻酸盐-基质凝胶IPNs的储存模量。

(c)弹性和粘性水凝胶中的肠道器官在培养7天后的phalloidin和Hoechst染色的代表实例。

(d-e)弹性和粘弹性基质中7天内类器官面积和圆形度的量化。

(f)7天后肠道器官在硬的粘弹性凝胶中,Lgr5+、phalloidin和Hoechst染色的实例。

(g)7天后在硬粘弹性凝胶中对肠道类器官进行溶菌酶、phalloidin和Hoechst染色的实例。

(h)相位对比和Lgr5+GFP图像的代表实例,以及软/硬粘弹性和弹性基质中GFP阳性的Lgr5+肠道器官的量化。

(i)对每个条件下的菌落形成的百分比进行量化。

(j)7天后软/硬弹性和粘性基质中的肠道组织细胞的phalloidin和Hoechst染色实例。

(k)软/硬弹性和粘弹性基质中类器官面积的量化。

(l)EdU和Hoechst染色的实例以及软、硬弹性和粘弹性基质中的肠道器官的EdU阳性细胞的百分比。

五、【成果启示】

实验和模拟表明,粘弹性细胞外基质的被动特性可以调节组织形态。由此产生的形态让人联想到被动驱动的物理系统中的界面不稳定性。但在生命系统中细胞运动和增殖的活跃过程从根本上改变了界面的不稳定性,这会破坏界面的稳定,并与许多过程相关,包括胚胎发生、肿瘤发生、分支形态发生和血管生成。进一步研究结果表明,间质的ECM流动性增加驱动正常的胚胎气道分支,而组织流动性增加驱动伤口愈合、组织伸长或神经嵴发育。研究结果还表明,当肿瘤迁移、生长并推动基质时,这可能会导致健康组织中基质指状物的被动生成,因为基质比健康组织具有更多的液体特性。此外,本研究强调了粘弹性和硬度在组织生长过程中的协同作用,但又有所不同。在这些研究中使用的所有粘弹性凝胶中都观察到了组织的生长和不稳定,这些凝胶的硬度影响了这些行为的程度。然而,在纯弹性凝胶中,改变硬度的影响很小,因为组织的生长仍然缓慢和稳定。最后,除了提供一个框架来理解正常和病理状态下的组织形态和组织,研究人员还提出了一个相图为再生医学中的组织形态学提供指导。

文献链接:Matrix viscoelasticity controls spatiotemporal tissue organization (Nat. Mater. 2022, DOI: 10.1038/s41563-022-01400-4)

未经允许不得转载:材料牛 » 哈佛大学Nat. Mater.:基质粘弹性控制组织形态

相关文章

Baidu
map