【导读】
目前肿瘤治疗效率低的主要原因是肿瘤中结缔组织丰富,肿瘤间质压力(TIP)高,复杂的环境使得纳米药物在肿瘤中的递送具有挑战性。在这种有限的纳米药物传递效率(不到1%)下,揭示药物在肿瘤内的传递机制是非常重要的。以往的研究主要集中在通过酶解或增加血管通透性来提高给药效率。然而,这些策略都没有解决药物输送的关键问题。毛细管与间隙间的压差是跨毛细管流动的一个关键问题。在肿瘤组织中,由于淋巴和淋巴引流不足,组织液残留在肿瘤间质中,导致肿瘤组织中的TIP(约30-130 mmHg)远高于毛细血管静脉压(约20 mmHg)。到目前为止,很少有研究关注如何有效减少肿瘤组织中的TIP。因此,降低TIP以实现纳米药物的高效瘤内传递是一个巨大的挑战。
【成果掠影】
燕山大学高大威团队提出了一种合理的时空同步水分裂和活性氧(ROS)生成的新策略,以促进深度纳米药物渗透和肿瘤治疗。具体来说,该团队设计并合成了一种“纳米马达”,它可以模拟肿瘤内淋巴系统。该“纳米马达”是通过在超薄WS2纳米片上原位生长Ag2S纳米粒子制备Ag2S/WS2 (AWS) Z型异质结,并进一步包裹肿瘤细胞膜得到AWS@M。在近红外激光照射下,“纳米马达”表面发生了强烈的氧化还原反应。肿瘤间质中的水分子被氧化为O2,缓解了肿瘤缺氧,降低了TIP;同时,O2进一步转化为ROS。由于“纳米马达”具有良好的光热转换效率,使肿瘤在近红外光的激发下局部温度升高,进一步破坏肿瘤细胞。本研究基于Z型光催化纳米药物的高催化活性,为提高肿瘤的穿透性和有效性提供了一种创新和通用的方法。
相关论文以题为“Decrease in Tumor Interstitial Pressure for Enhanced Drug Intratumoral Delivery and Synergistic Tumor Therapy”发表在ACS Nano期刊上。论文第一作者为燕山大学环境与化学工程学院博士生付宜晗,通讯作者为燕山大学环境与化学工程学院高大威教授。

【核心创新点】
设计并制备了一种“纳米马达”,它可以通过光催化解水来降低TIP,增强药物对肿瘤的深度渗透,提高肿瘤治疗效果。
证明了与其他异质结构相比,Z型“纳米马达”能保持更高的氧化还原电位和更宽的光响应范围,从而达到更好的光催化水裂解效果。
利用三种不同间质压力的肿瘤验证了“纳米马达”可以有效降低实体瘤中的TIP,从而实现对深层肿瘤的杀伤效果。
【数据概览】

图1 (a) AWS的TEM图,(b) AWS@M的TEM图, (c) AWS的HRTEM图,(d) WS2纳米片的AFM图,(e) SDS-PAGE凝胶电泳(1:marker,2:肿瘤细胞膜, 3:AWS,4:AWS@M)

图2 (a) Ag2S和 (b) WS2的Kubelka-Munk函数与光子能量的关系图,(c) AWS的Z型异质结能带结构示意图, (d) Ag2S和 (e) WS2的Mott−Schottky 曲线,(f) Ag2S表面,(g) WS2表面和 (h) AWS表面的静电势,(i) AWS在有无激光照射下的电化学阻抗谱EIS Nyquist图,(j) AWS的电荷密度差,(k) 激光照射下Ag2S、WS2和AWS的周期性光生电流

图3 (a) 激光照射下不同浓度AWS的产氧曲线,(b) AWS在激光照射30min时DPBF溶液的紫外可见吸收光谱, (c) Ag2S、WS2和AWS的紫外可见吸收光谱,(d) Ag2S、WS2和AWS溶液在激光照射10 min内的光热升温曲线,(e) 激光照射下不同时间间隔下AWS的红外热像图

图4 (a) 用AWS@M (HeLa细胞膜)处理A549细胞、PAN02细胞和HeLa细胞4 h后的荧光显微镜图像(比例尺为10 μm),(b) PBS、AWS@M、WS2+L、AWS+L和AWS@M+ L处理Hela细胞的JC-1染色(比例尺为20 μm),(c) 各治疗处理Hela细胞时ROS产生的荧光显微镜图像(比例尺为20 μm),(d) PBS, AWS@M, WS2+L, AWS+L and AWS@M+ L处理HeLa细胞或PAN02细胞的细胞凋亡情况

图5 (a)体内抗肿瘤治疗的实验过程,(b) U14肿瘤和 (c) PAN02肿瘤生长曲线,(d) U14荷瘤小鼠和 (e) PAN02荷瘤小鼠在660 nm激光照射下经Saline和AWS@M处理后的活体红外热像图,各组治疗14 d后(f) U14肿瘤和(g) PAN02肿瘤TNF-α水平, (h) U14荷瘤小鼠和(i) PAN02荷瘤小鼠Saline和AWS@M+L组重要器官的H&E染色(比例尺= 50 μm)

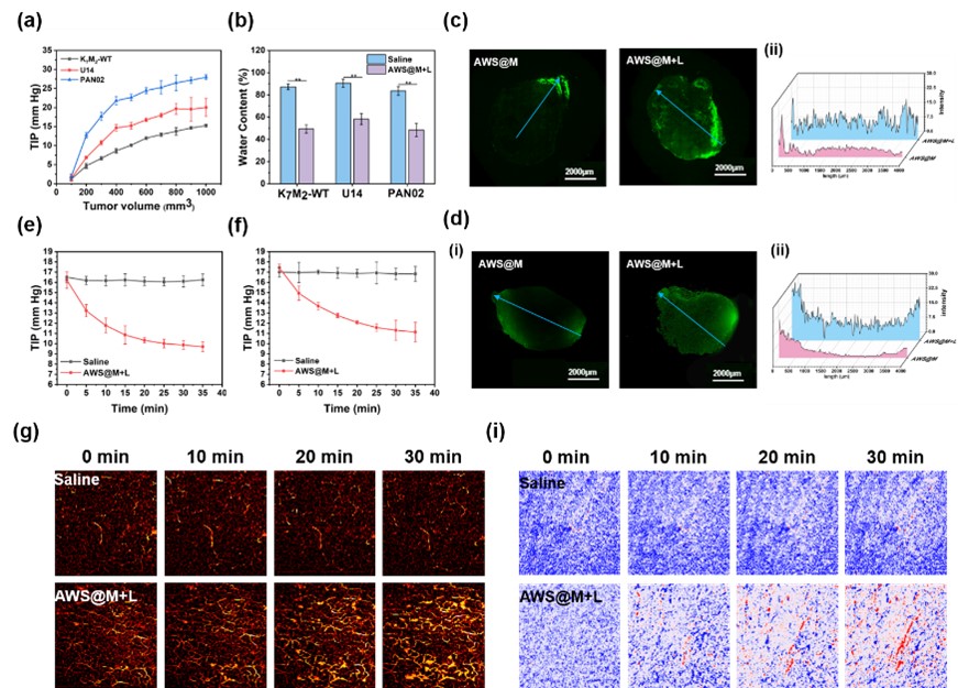
图6 (a)在不同荷瘤小鼠中,TIP水平与肿瘤体积的关系。(b)三种类型荷瘤小鼠经Saline和AWS@M+L处理后肿瘤的含水量(**p < 0.01, ***p < 0.001), (i) AWS@M和AWS@M+L在(c) U14和(d) PAN02肿瘤中的穿透荧光图像,(ii)基于蓝色箭头路径(绿色:香豆素6)的图像J荧光强度分析,(e) U14和(f) PAN02肿瘤经Saline和AWS@+L处理后的TIP水平,(g) Saline和AWS@M+ l处理小鼠U14肿瘤血管在不同时间点的光声图像,(h)不同光照时间下Saline和AWS@M+L组U14肿瘤部位和血管中O2含量的斑点衍射成像。
【成果启示】
综上所述,作者成功开发了一种具有时空同步的近红外激光照射下O2自供和ROS生成能力的光激活Z型“纳米马达”,用于降低TIP,增强肿瘤深部药物输送和低氧肿瘤治疗。Z型光催化剂的形成不仅有效地促进了光致电子-空穴对的分离,而且保持了较高的氧化还原能力。此外,在细胞膜同源靶向的驱动下,“纳米马达”靶向肿瘤部位,结合光催化和PTT在近红外照射下对肿瘤造成不可逆的损伤。因此,该体系证明了在660nm激光照射下,“纳米马达”可有效降低宫颈癌和胰腺癌的TIP水平(降解率分别为40.2%和36.1%),进一步增强瘤内给药,抑制肿瘤生长(抑制率分别为95.83%和87.61%)。这项工作通过“纳米马达”在肿瘤间质液中实现了高效的光催化破水以减少TIP,解决了肿瘤内药物输送受阻的瓶颈问题,为有效抑制肿瘤生长提供了一种通用策略。
文章链接:https://doi.org/10.1021/acsnano.2c06356
DOI: 10.1021/acsnano.2c06356





