lwb
01、导读
医学植入物已经彻底改变了医学,但它们正面临微生物生物膜形成风险的威胁。生物膜内庇护的入侵病原体具有高度耐药性,会导致持续微生物感染,严重影响公共卫生安全。生物膜微环境会使得宿主免疫细胞向抗炎表型极化。近年来,靶向调控宿主免疫防御成为抗菌后抗生物膜策略的前沿研究方向。
在免疫调节策略上,未来感染性免疫治疗可能通过诱导靶向中和抗体和对生物膜的持久记忆反应来催化。但在设计典型生物膜清除的适应性免疫调节策略时存在一些障碍:
- 生物膜中的细菌相关抗原(BAA)免疫原性差将导致抗原呈递不足和随后的T细胞启动和激活。
- 通过模拟免疫冷微环境,会形成免疫抑制的生态位,包括抗原呈递细胞(APC)耗尽、T细胞启动无效、抗体反应减弱等。
- 感染性生物膜会引起免疫抑制细胞(调节性T细胞)的异常激活,限制了参与生物膜治疗活性抗体的数量。
现如今,纳米技术应用于免疫治疗进步显著,它具有内在的免疫调节功能、优化的抗原呈递、持续的免疫反应诱导等优点。目前,含锰(Mn)、硒(Se)或磷(P)的无机纳米材料是潜在的免疫刺激候选材料。二维硫代磷酸锰MnPSe3纳米片(MPS NS)材料作为治疗植入物感染的无机免疫刺激剂有待进一步验证。
02、成果掠影
在此,中国科学院上海硅酸盐研究所林瀚副研究员、施剑林院士团队联合上海交通大学附属第六人民医院骨科主任医师张先龙教授进行了抗生物膜感染的研究。研究证明用聚乙烯吡咯烷酮(PVP)修饰的二维硫代磷酸锰MnPSe3 (MPS)纳米片能够通过调节感染性微环境(IME)中的抗原呈递和共刺激分子表达在外科植入物感染的小鼠模型中触发强的抗菌生物膜体液免疫。从机理上讲,PVP修饰的MPS(MPS-PVP)通过产生活性氧化物质破坏生物膜的结构,从而导致抗原暴露,同时改变免疫抑制信号(IL4I1和CD206)和共激活信号(CD40、CD80和CD69)的平衡。这导致扩增的APC启动和抗原呈递,导致生物膜特异性体液免疫和记忆反应。该研究证明了术前使用MPS-PVP的新辅助免疫治疗可以成功减轻移除受感染植入物后残留和复发的感染风险,该研究提供了一种替代抗生素治疗生物膜感染的方法。
相关研究成果以“Inorganic nanosheets facilitate humoral immunity against medical implant infections by modulating immune co-stimulatory pathways”为题发表在Nature Communications上。

03、核心创新点
1、研究用聚乙烯吡咯烷酮(PVP)修饰的MPS纳米片材料能够在外科植入物感染的小鼠模型中触发强大的抗菌生物膜体液免疫。
2、MPS-PVP还能促进细菌特异性的抗体反应,从而防止术后感染复发,该研究提供了一种替代抗生素治疗生物膜感染的前沿方法。
04、数据概览

图1 免疫刺激性MPS-PVP用于诱导抗生物膜体液免疫和实现术前新辅助免疫治疗的示意图 © 2022 The Author(s)

图2 MPS的制备和表征 © 2022 The Author(s)
(a) MPS合成及其分子结构示意图;
(b) 块状MPS的SEM图像;
(c) MPS NSs的TEM图像;
(d) 块状MPS和MPS NSs的拉曼光谱;
(e) MPS NSs的元素映射;
(f) MPS NSs的典型AFM图像;
(g) MPS NSs的厚度分布分析;
(h) MPS NSs的横向尺寸分布分析;
(i) 不同pH条件下MPS-NSs催化氧化DPBF;

图3 MPS-PVP利用生物膜作为内源性抗原沉积 © 2022 The Author(s)
(a) 生物膜的三维共焦显微照片;
(b) 生物膜生物量的定量分析;
(c) 生物膜的SEM图像;
(d,f) 提取生物膜上Syto9/PI染色的代表性流式细胞术图和定量分析;
(e,g) DCFH-DA染色生物膜的流式细胞术分析检测活性氧;
(h) MPS-PVP增强生物膜抗原表达的示意图;

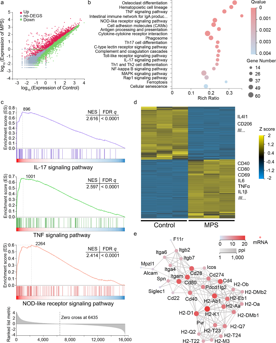
图4 MPS-PVP激活RAW264.7巨噬细胞中的共刺激途径 © 2022 The Author(s)
(a) 火山图显示了不同组中基因的表达水平;
(b) KEGG富集分析揭示了MPS-PVP调节的前20个具有统计学意义的生物过程;
(c) MPS-PVP处理后巨噬细胞代表性免疫信号通路的基因集富集分析;
(d) 显示MPS-PVP处理后DEG的热图;
(e) 巨噬细胞中与细胞粘附分子相关基因的基因-基因相互作用网络;

图5 免疫刺激性MPS-PVP促进RAW264.7巨噬细胞的抗原处理和呈递 © 2022 The Author(s)
(a) RAW264.7巨噬细胞的iNOS(绿色)、CD206(红色)和DAPI(蓝色)免疫荧光染色;
(b,c) 流式细胞术分析显示不同处理后RAW264.7巨噬细胞中CCR7(M1标记)和CD206(M2标记)表达的变化;
(d) 指定处理后RAW264.7巨噬细胞上清液中TNFα、IL1β、IL6和IL12的浓度;
(e) 荧光染色显示RAW264.7巨噬细胞(红色)和细菌(绿色)接种后60分钟的细菌吞噬作用;
(f,g) 具有代表性的流式细胞术图(f)和定量(g)显示了RAW264.7巨噬细胞对细菌的吞噬清除率;
(h) 维持巨噬细胞促炎表型的MPS-PVP示意图;

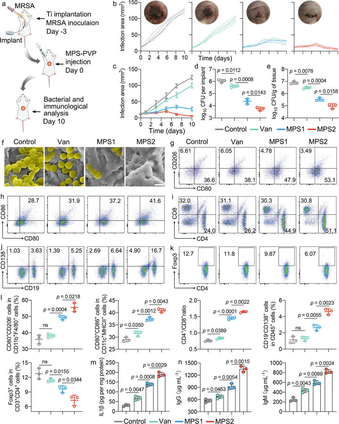
图6 免疫刺激性MPS-PVP允许依赖于体液免疫的生物膜控制 © 2022 The Author(s)
(a) “原位”植入MRSA感染模型的制备和MPS-PVP治疗方案;
(b,c) 指示治疗后受感染小鼠的个体感染面积生长曲线和代表性照片(b)和平均感染面积增长曲线(c);
(d,e) 感染小鼠提取的植入物(d)和植入物周围组织(e)的细菌CFU计数;
(f) 体内生物膜形成的典型SEM图像;
(g,k)M1表型巨噬细胞(CD80+CD206−)的代表性流式细胞术图,通过在解剖的IDLNs中对CD11b+F4/80+细胞(g)、成熟DCs(CD80+CD86+)和CD11c+ MHC-II+细胞(h)、CD4+ T细胞(CD4+)、CD3+T细胞(i)、浆母细胞(CD138+CD19+)和浆细胞(CD138+CD19−) 门控,对CD45+细胞(j)和Tregs(Foxp3+)、CD3+CD4+ T细胞(k)后门控;
(l) g–k中相应免疫细胞群的定量分析;
(m) 感染组织中细胞因子的表达谱;
(n) 不同处理的小鼠血清抗体水平;

图7 术前新辅助免疫治疗为预防感染复发提供了长期体液免疫保护 © 2022 The Author(s)
(a) 预防术后MRSA感染复发的术前新辅助免疫治疗示意图;
(b) 处理后小鼠的个体感染面积生长曲线;
(c) 处理后小鼠的平均感染面积生长曲线;
(d) 术前新辅助免疫治疗模型中提取植入物的细菌CFU计数;
(e) 术前新辅助免疫治疗模型中植入物周围组织的细菌CFU计数;
(f) 处理后小鼠的代表性照片;
(g) 感染区域组织HE染色的代表性图像;
(h) 使用Giemsa染色分析细菌生物量的组织切片的代表性图像;
(i) 通过对B220+细胞门控的记忆B细胞的代表性流动点图;
(j) 通过对B220+细胞门控的记忆B细胞的统计分析;
(k) CD80+Bmem的代表性流点图;
(l) CD80+Bmem的统计分析;
(m) 血清中IL1β细胞因子的水平;
(n) 不同人群血清IgG抗体水平;
05、成果启示
综上所述,该研究合成了一种2D无机MPS纳米片,并研究了其在治疗植入物感染时刺激抗菌生物膜体液免疫的潜力,MPS纳米片由Mn、Se和P元素组成,这些元素都在免疫活性中发挥重要作用。采用聚乙烯吡咯烷酮(PVP)进一步修饰MPS纳米片,随后构建了MRSA植入物感染的小鼠模型,评价了MPS-PVP在其体内的抗菌和免疫调节作用。原位植入物感染模型显示,注射MPS-PVP后,体液免疫激活和抗生物膜效果良好。IDLN中APC、T细胞和血浆B细胞的表型转变以及血液中的细胞因子和抗体水平证明了MPS在体内具有显著的免疫刺激作用。总的来说,这种无机免疫刺激平台提供了比常规抗生素治疗更全面的体液免疫激活和更强的生物膜清除效果。这项研究将激励在实施这种新型免疫治疗方法之前,在设计具有免疫刺激效应的纳米材料方面继续创新。
文献链接:Inorganic nanosheets facilitate humoral immunity against medical implant infections by modulating immune co-stimulatory pathways,2022,https://doi.org/10.1038/s41467-022-32405-x)





