一、研究背景
多巴胺作为人体内重要的神经递质,在调节生理功能等方面发挥着重要作用。其次,也会影响人体的中枢神经系统、心血管系统以及肾脏的正常功能。此外,当人体内多巴胺含量发生异常,将会引发一系列并发症(阿尔茨海默症、帕金森病等)的产生。因此,准确测定多巴胺对疾病的诊断和监测尤为重要。相比其他检测方法,光电化学(PEC)传感不仅具有操作简单、成本低、检测速度快等优点,还具有较低的背景信号、较高的灵敏度和较低的检测限。这无疑是为多巴胺的监测提供了有效的检测手段。
二、文章简介
近日,湘潭大学化学学院王晨曦博士研究生为第一作者,费俊杰教授为通讯作者的研究成果《An ultra-sensitive dopamine photoelectrochemical sensing platform based on two-dimensional Zn carbon nanosheets, hollow Cu2O and CdTe QDs composite films》在国际知名期刊《Carbon》(中科院top期刊,IF=11.307)发表。在这项工作中,将原位合成的ZIF-8/NaCl纳米复合材料进行700℃热处理后,得到了二维Zn碳纳米片(CNs),再与多壁碳纳米管(MWCNTs)进行了超声混合,得到了具有大比表面积和优异催化性能的复合纳米材料Zn CNs-MWCNTs。同时,将光电材料H-Cu2O/CdTe QDs滴涂在Zn CNs-MWCNTs/GCE上,得到了修饰电极Zn CNs-MWCNTs/H-Cu2O/CdTe QDs/GCE。最终,构建一种基于Zn CNs-MWCNTs/H-Cu2O/CdTe QDs复合薄膜的新型多巴胺光电化学传感器。其中,H-Cu2O/CdTe QDs的光电流强度远远高于纯H-Cu2O和纯CdTe QDs,这是由于CdTe QDs和H-Cu2O的有效结合形成了p-p异质结,可以有效抑制电子-空穴对的重组。随后,通过Kubelka-Munk模型深入研究了该光电化学传感器的工作机制。同时,该光电化学传感器具有可靠的选择性、稳定性、重现性和检测限(LOD=0.3 nM),也为多巴胺的检测提供了新的思路。

三、本文要点
要点一:不同材料的微观结构表征

Fig. 1. SEM images of MWCNTs (a), Zn CNs (b), Zn CNs-MWCNTs (c), H-Cu2O (d), H-Cu2O/
CdTe QDs (e), Zn CNs-MWCNTs/H-Cu2O/CdTe QDs (f); Mapping images of Zn CNs-MWCNTs/
H-Cu2O/CdTe QDs (g–n).
要点二:光电化学性能和光学性能的研究

Fig. 2. (A) Photocurrent response of CdTe QDs/GCE (a), Zn CNs-MWCNTs/CdTe QDs/GCE (b), H-Cu2O/GCE (c), Zn CNs-MWCNTs/H-Cu2O/GCE (d), H-Cu2O/CdTe QDs/GCE (e), Zn CNs-MWCNTs/H-Cu2O/CdTe QDs/GCE (f) in PBS (0.1 M, pH = 7.0). (B) Histogram of photocurrent values of different modified electrodes. (C) EIS plot of GCE, CdTe QDs/GCE, Zn CNs-MWCNTs/GCE, H-Cu2O/GCE, H-Cu2O/CdTe QDs/GCE, Zn CNs-MWCNTs/H-Cu2O/CdTe QDs/GCE. (D) DRS spectra of CdTe QDs, H-Cu2O and H-Cu2O/CdTe QDs. (E) Plot of (Ahν)1/2 versus the energy (hν) for the band gap energy of CdTe QDs, H-Cu2O and H-Cu2O/CdTe QDs. (F) PL spectra of CdTe QDs, H-Cu2O and H–Cu2O/CdTe QDs.
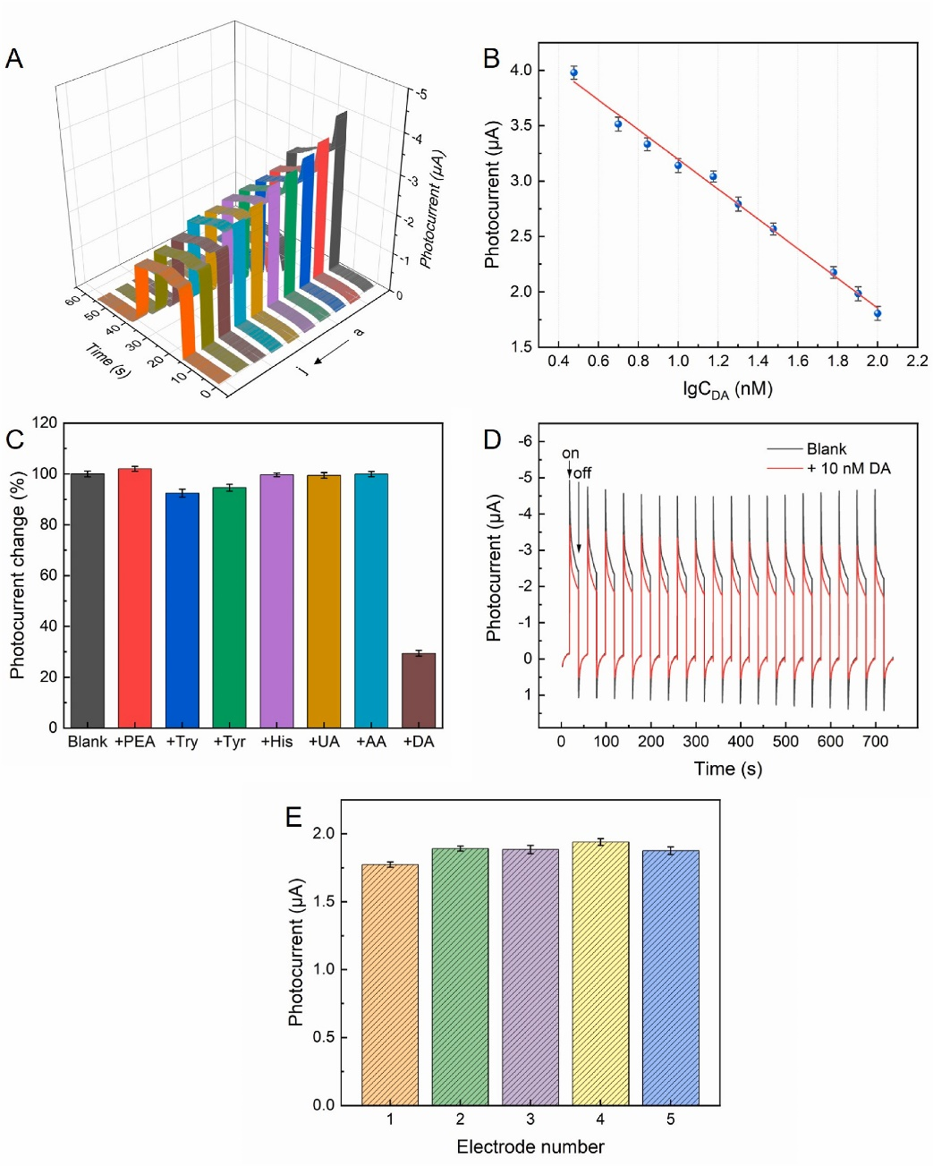
要点三:光电传感器的检测性能研究

Fig. 3. (A) Photocurrent response of the Zn CNs-MWCNTs/H-Cu2O/CdTe QDs/GCE to different concentration of DA from 0 to 100 nM (a to j). (B) The linear relationship between the change of photocurrent and the logarithm value of the DA concentration. (C) The changes (%) of photocurrent response on Zn CNs-MWCNTs/H-Cu2O/CdTe QDs/GCE in PBS (0.1 M, pH = 7.0) containing different substances. (D) Stability of Zn CNs-MWCNTs/H-Cu2O/CdTe QDs/GCE in the presence and absence of DA. (E) Photocurrent responses of five independent electrodes prepared under the same conditions.
四、结论

Scheme. 1 (A) The synthesis of the materials and the construction process of Zn CNs-MWCNTs/H–Cu2O/CdTe QDs/GCE modified electrode. (B) Schematic diagram of the mechanism of the photoelectrochemical sensor based on Zn CNs-MWCNTs/H–Cu2O/CdTe QDs/GCE for dopamine detection.
在本文中,H-Cu2O/CdTe QDs p-p异质结作为一种新型的光电材料,在光照条件下具有优异的光电流响应,这是由于该材料能够有效提高电子-空穴对的分离效率。接着,通过原位合成、热处理和超声等方法合成一种比表面积大、活性位点丰富的复合纳米材料Zn CNs-MWCNTs。其次,利用SEM、XPS、XRD、DRS和PL等表征手段对复合材料Zn CNs-MWCNTs/H-Cu2O/CdTe QDs进行相应的表征。随之,建立一种基于Zn CNs-MWCNTs/H-Cu2O/CdTe QDs复合薄膜的新型多巴胺光电化学传感器。同时,该光电化学传感器具有优异的光电化学性能和检测性能,对多巴胺的检测表现出较高的灵敏度,可用于真实样品的检测。此外,这项工作也为多巴胺的检测提供了一种新的思路。
文章链接:
https://www.sciencedirect.com/science/article/pii/S0008622322005322#
课题组官网:
https://www.x-mol.com/groups/fei_junjie
本文由作者供稿。





