当前位置: 材料牛 » 专栏 » Nature系列刊16篇,中国力量大爆发!

Nature系列刊16篇,中国力量大爆发!

最新的Nature系列刊,可谓是中国高校大爆发。本文梳理了10月份以来,国内在Nature系列刊中发表的一些成果,供大家参考学习。

Nat. Chem.:手性有机酸通过活化炔酰胺催化不对称脱芳

手性Brønsted酸催化不对称合成在过去的几十年里引起了人们极大的兴趣,并在此基础上发展了许多有效的合成方法。然而,手性Brønsted酸在这些反应中的使用主要限于亚胺和羰基部分的活化,但直接对碳碳三键进行活化并控制对映选择性的研究却仍是空白。厦门大学叶龙武、浙江大学洪鑫等人研究表明,手性Brønsted酸通过直接活化炔烃,催化萘酚、酚和吡咯酰胺的不对称脱芳反应。该方法可用于构建具有手性的四碳立体中心的各种有价值的螺环烯酮和2H -吡咯,具有优异的化学、区域和对映选择性。本研究揭示了手性Brønsted酸催化的活化模式,有望在涉及炔酰胺和相关杂原子取代炔烃的催化不对称反应中具有广泛的应用价值。相关研究以“Asymmetric dearomatization catalysed by chiral Brønsted acids via activation of ynamides”为题目,发表在Nat. Chem.上。DOI: 10.1038/s41557-021-00778-z

图1 手性Brønsted酸催化的不对称合成

Nat. Chem.:以CO2作为界面形成添加剂可使电解质恢复到水包盐电解液状态

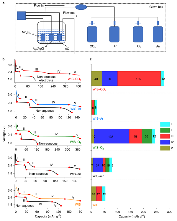
超浓盐水电解质使高压水电池成为可能,但代价是高昂的成本和一些不利影响,包括高粘度、低电导率和缓慢的动力学。因此,如何在宽电位电解液中实现优异的动力学性能和低温性能和低成本,成为了水系电解液和水系二次电池面临的关键技术挑战。美国陆军实验室许康联合中国科学院物理研究所索鎏敏首次发现LiTFSI与CO2存在特殊的强相互作用,这种新的锂盐-气体-水的化学结合态可以诱导Li2CO3还原形成SEI膜,实现水系电解液电化学窗口拓宽。CO2/水盐电解质不仅继承了水盐电解质广泛的电化学稳定窗口和不可燃性,而且成功地克服了过多盐引起的诸多缺点。研究发现,使得宽电位水系电解液不再单纯依赖超高盐浓度,成功实现由高盐浓度向低盐浓度的转变,在提升了电池动力学性能同时又大幅降低了电解液成本,为未来实现低成本长寿命高性能水系电池提供了一条全新解决思路。相关研究以“Aqueous interphase formed by CO2 brings electrolytes back to salt-in-water regime”为题目,发表在Nat. Chem.上。DOI: 10.1038/s41557-021-00787-y

图2 定量分析各种WIS电解质对初始放电容量的贡献

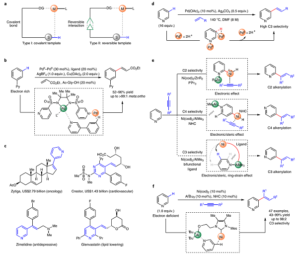
Nat. Chem.吡啶C-H烯基化中定向镍催化剂取代传统的位点选择性

实际上以吡啶作为限量反应物,一直是一个长期的挑战。之前,南开大学叶萌春和美国斯克里普斯研究所余金权教授合作公开了使用强配位双齿配体可以克服催化剂失活并提供Pd催化的吡啶C3烯基化。然而,当使用吡啶作为限量反应物时,这种策略被证明是无效的,因为它需要大量过量和高浓度才能达到合理的产量,这使得它不适用于生物活性分子中普遍存在的复杂吡啶。近日,研究团队报告了双功能的N-杂环卡宾连接的Ni-Al催化剂可以顺利地提供吡啶的C3-H烯基化。该方法超越了固有的C2和/或C4选择性,并以43-99%的产率和高达98:2的C3选择性提供了一系列C3-烯基化吡啶。该方法不仅允许使用各种吡啶和杂芳烃底物作为限量反应物,而且对于生物活性分子中各种复杂吡啶基序的后期C3烯基化也有效。相关研究以“A directive Ni catalyst overrides conventional site selectivity in pyridine C–H alkenylation”为题目,发表在Nat. Chem.上。DOI: 10.1038/s41557-021-00792-1

图3 通过大环烷过渡态远程活化C-H

Nat. Chem.:化学计量二维非范德华AgCrS2在室温下具有超离子行为

层状材料在获取二维结构方面引起了人们极大的兴趣。通过范德华相互作用将各层连接在一起的材料,如石墨或过渡金属二卤化物,可以通过各种过程以保留单层结构和成分的方式剥离,但这对于层间相互作用较强的固体来说是困难的。在此,中国科学技术大学的吴长征等人证明了AgCrS2(AMX2家族的一员)(其中A是一价金属,M是三价金属,X是硫族元素)通过嵌入四烷基铵阳离子(根据其合适的氧化还原电位选择)的剥落。剥离纳米片由夹在两个CrS2层之间的Ag层组成,其结构类似于块体中的结构。它们在室温下表现出超声速行为,在298 K时离子电导率为33.2 mS cm−1,这是由于Ag+离子在相邻四面体间隙间快速跳跃所致;在整体上,这种行为只有在673 K以上才能观察到。相关研究以“Stoichiometric two-dimensional non-van der Waals AgCrS2 with superionic behaviour at room temperature”为题目,发表在Nat. Chem.上。DOI: 10.1038/s41557-021-00800-4

图4 AgCrS2纳米片的组成和结构

Nat. Energy亚铁氰化镍作为高性能尿素氧化电催化剂

尿素通常存在于废水中,但可用于燃料电池的动力,并可作为电解槽中水的替代氧化基板然而,对尿素氧化反应机理的认识不足和缺乏有效的催化剂,阻碍了这类应用的发展。安徽大学陈平、中国HTH官网地址 大学刘庆华、澳大利亚阿德莱德大学乔世璋等人研究表明,泡沫镍负载的亚铁氰化镍(Ni2Fe(CN)6)催化剂比传统的镍基催化剂具有更高的催化活性和更好的稳定性。研究的实验和计算数据表明,尿素氧化反应途径不同于大多数其他的镍基催化剂,包括NiOOH衍生物作为催化活性化合物。Ni2Fe(CN)6似乎能够直接促进两阶段反应路径,包括中间氨的产生(在Ni位点)和它的分解成N2(在Fe位点)。由于不同的速率决定步骤和更有利的热/动力学能量,Ni2Fe(CN)6在1.35 V(等于0.98 V的过电位)的电位下达到100 mA cm−2的阳极电流密度。相关研究以“Nickel ferrocyanide as a high-performance urea oxidation electrocatalyst”为题目,发表在Nat. Energy上。DOI: 10.1038/s41560-021-00899-2

图5 在三电极电池中评价Ni2Fe(CN)6催化剂上的UOR性能

Nat. Energy:环保溶剂的客体辅助分子方法制备17%效率的有机太阳能电池

实验室大小的有机太阳能电池(OSCs)的能量转换效率(PCEs),通常由低沸点和有毒溶剂处理,已经达到超过18%的高值然而,当使用绿色溶剂时,通常会有显著的pce下降,限制了OSCs的实际发展。苏州大学Yaowen Li和林雪平大学Feng Gao等人通过客体辅助组装策略,并采用绿色溶剂对二甲苯 (PX) 加工的 OSC获得超过17%的认证PCE,采用第三种组分(BTO客体)来调控二元混合物的分子相互作用。此外,基于高沸点绿色溶剂对二甲苯,研究人员加工了大面积均匀的薄膜,并制备了超过14%的高效率的大面积模块(36 cm2)。主体和客体分子之间的强分子相互作用也增强了器件的操作稳定性。该客体辅助组装策略提供了一种独特的方法来开发由绿色溶剂加工的大面积高效 OSC,为 OSC 的工业发展铺平了道路。相关研究以“A guest-assisted molecular-organization approach for >17% efficiency organic solar cells using environmentally friendly solvents”为题目,发表在Nat. Energy上。DOI: 10.1038/s41560-021-00923-5

图6 器件的光伏性能

Nat. Mater.3D打印纳米级二氧化硅

利用设计的三维纳米结构制备无机材料是一个令人兴奋而又富有挑战性的研究和工业应用领域。在这里,来自莱斯大学的楼峻、Pulickel M. Ajayan、Jacob T. Robinson和清华大学的王炜鹏等人开发了一种3D打印高质量的二氧化硅纳米结构的方法,其分辨率低于200 nm,并具有稀土元素掺杂的灵活性。在烧结过程控制下,打印出来的SiO2可以是非晶态玻璃,也可以是多晶方石英。3D打印的纳米结构展示了诱人的光学特性。例如,制造的微环光学谐振器的品质因数(Q)可以达到104以上。此外,对于光学应用十分重要的稀土元素(如Er3+、Tm3+、Yb3+、Eu3+和Nd3+)的掺杂和共掺杂可以直接在打印的二氧化硅结构中实现,且在所需的波长处显示出很强的光致发光。这项技术展示了通过3D打印技术用二氧化硅构建集成微光子系统的潜力。相关研究以“3D-printed silica with nanoscale resolution”为题目,发表在Nat. Mater.上。DOI: 10.1038/s41563-021-01111-2

图7 使用双光子聚合的3D打印二氧化硅的流程

Nat. Nanotech.光热纳米纤维使治疗细胞的安全工程成为可能

纳米颗粒敏化光化是一种即将到来的生物制剂胞内传递的方法,它结合了高效率和高通量以及良好的细胞活力。然而,由于它依赖于纳米颗粒和细胞之间的密切接触,它向临床应用的转化受到安全和监管方面的担忧的阻碍。在这里,南京林业大学Chaobo Huang、比利时根特大学Stefaan C. De Smedt 和 Kevin Braeckmans 等人表明,嵌入生物相容的电纺纳米纤维中的光敏氧化铁纳米颗粒通过光热效应诱导膜渗透,而不需要与纳米颗粒直接细胞接触。这种光热纳米纤维已经成功地用于将效应分子(包括CRISPR-Cas9核糖核蛋白复合物和短干扰RNA)传递到粘附细胞和悬浮细胞,包括胚胎干细胞和难以转染的T细胞,而不影响细胞增殖或表型。体内实验进一步证明,嵌合抗体受体T细胞治疗的小鼠肿瘤成功消退,在纳米纤维短干扰光照射后,程序性细胞死亡蛋白1 (PD1)的表达下调。总之,光热纳米纤维的细胞膜通透性是一个很有前景的概念,可以安全、更有效地生产用于治疗的工程细胞,包括干细胞或过继T细胞治疗。相关研究以“Photothermal nanofibres enable safe engineering of therapeutic cells”为题目,发表在Nat. Nanotech.上。DOI: 10.1038/s41565-021-00976-3

图8 光热纳米纤维胞内传递及光热静电纺纳米纤维的特性

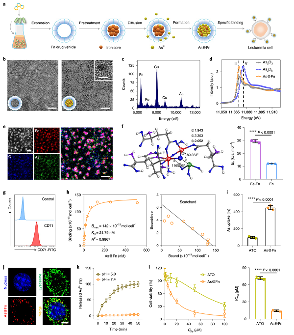
Nat. Nanotech.以铁蛋白为基础的砷靶向递送载体具有很强的抗白血病治疗效果

三价砷(AsIII)是一种治疗急性早幼粒细胞白血病的有效药物,但其离子性质导致了白血病细胞有效浓度低和大量脱靶细胞毒性等诸多限制,限制了其在其他类型白血病中的广泛应用。在这里,根据我们的临床发现,来自不同白血病形式患者的癌细胞具有稳定和强烈的CD71表达,中科院过程工程研究所马光辉、魏炜并联合北京大学马丁和南方医科大学李玉华等人提出设计了一种基于铁蛋白的As纳米药物As@Fn,Fn作为CD71配体,具有独特的四级结构和内腔,有利于药物的容纳。其以非常高的亲和力与白血病细胞结合,并有效地将细胞毒性AsIII传递到多种白血病细胞系和患者细胞中。此外,As@Fn在多种细胞系来源的异种移植模型以及患者来源的异种移植模型中具有很强的抗白血病作用,在这一研究中,它显示出其作为多种白血病精确治疗手段的潜力。相关研究以“Ferritin-based targeted delivery of arsenic to diverse leukaemia types confers strong anti-leukaemia therapeutic effects”为题目,发表在Nat. Nanotech.上。DOI: 10.1038/s41565-021-00980-7

图9 As@Fn纳米药物的制备及特异性受体介导的体外摄取、有效释放和细胞毒性研究

Nat. Nanotech.:扭转应变铱氧化物用于质子交换膜电解槽中高效酸性水氧化反应

酸性析氧反应是实际质子交换膜裂解水电解槽的关键反应,但贵金属催化剂的高催化过电位和高负载阻碍了酸性析氧反应的进行。在这里, 浙江大学张兴旺与威斯康辛大学金松等人展示了一个扭转应变Ta0.1Tm0.1Ir0.8O2-δ纳米催化剂具有众多晶界,在0.5 M H2SO4中,在10 mA cm−2处表现出198 mV的低过电势。微观结构分析、X射线吸收光谱和理论计算表明:晶界之间的协同效应导致了Ir-O键的扭转应变和掺杂诱导的配体效应共同调节了氧中间体的吸附能,从而提高了催化活性。测试表明:与有无GB的IrO和商业IrO2 (C-IrO2)催化剂相比,所开发出的GB-TaxTmyIr1−x−yO2−δ纳米催化剂具有更高的质量活性。此外,采用GB-TaxTmyIr1-x-yO2-δ作为阳极催化剂的PEM电解槽在500 h内可以表现出优异的稳定性,每千克H2的预估成本仅为1美元。相关研究以“Torsion strained iridium oxide for efficient acidic water oxidation in proton exchange membrane electrolyzers”为题目,发表在Nat. Nanotech.上。DOI: 10.1038/s41565-021-00986-1

图10 扭转应变TaxTmyIr1-x-yO2-δ纳米催化剂的合成与表征

Nature:过渡金属催化有机半导体分子n-型掺杂

在此,南方HTH官网地址 大学郭旭岗、林雪平大学Antonio Facchetti等人展示了使用空气稳定前驱体型分子掺杂的有机半导体催化n-型掺杂的一般概念。通过实验和理论证据评估,过渡金属(例如,Pt, Au, Pd)作为气相沉积的纳米颗粒或溶液可处理的有机金属配合物(例如,Pd2(dba)3)的掺入催化反应, 在较短的掺杂时间内,η值显著提高,电导率高(大于100 S cm−1)。该方法对实现改进的半导体器件具有技术意义,并为催化剂、分子掺杂剂和半导体三元体系提供了广阔的探索空间,从而为n-型掺杂的研究和应用开辟了新的机遇。相关研究以“Transition metal-catalysed molecular n-doping of organic semiconductors”为题目,发表在Nature上。DOI:10.1038/s41586-021-03942-0

图11 AuNP催化N-DMBI-H掺杂PDTzTI的研究

Nature:原位生成ZnOx用于高效丙烷脱氢

丙烷脱氢(PDH)制丙烯是一种重要的石油裂解工艺的替代品,用于生产这种工业上重要的平台化学品。目前,使用含Cr或含Pt催化剂的商用PDH技术受到Cr(VI)化合物毒性的影响,或需要使用对生态有害的氯进行催化剂再生。中国石油大学姜桂元教授联合莱布尼茨催化研究所焦海军、Evgenii V. Kondratenko开发出一种基于商业ZnO的环境相容性负载型催化剂。该金属氧化物和载体(沸石或普通金属氧化物)可用作物理混合物或以ZnO作为上游层的两层形式使用。在550 ℃以上还原处理后,通过载体OH基团与ZnO生成Zn原子的反应可以原位形成负载型ZnOx。使用不同的互补表征方法,研究确定了缺陷OH基团对活性ZnOx形成的决定性作用。在工业相关条件的相同设置下,在丙烷流上进行近400 h的丙烷转换,对ZnO–silicalite-1和商业K-CrOx/Al2O3类似物催化剂进行了性能测试。研究发现,在丙烯选择性相似的情况下,ZnO–silicalite-1催化剂的丙烯产率高出商业催化剂3倍左右。相关研究以“In situ formation of ZnOx species for efficient propane dehydrogenation”为题目,发表在Nature上。DOI: 10.1038/s41586-021-03923-3

图12 催化活性、ZnOx的形成及其结构

Nat. Elec.p-n异质结纳米线中的双向光电流

半导体p-n结提供整流行为,并在许多电子器件中充当构建块。然而,典型的结配置限制了器件的潜在功能。中科大龙世兵、孙海定等人报道了一种基于垂直排列的p-AlGaN/n-GaN p-n异质结纳米线在电解质环境下的光探测电化学电池。在用铂纳米颗粒装饰纳米线后,电池表现出光响应,其中光电流极性取决于光的波长。特别是,该器件在两个不同波长(254 nm和365 nm)的照明下,在纳米线/电解质界面上引发不同的氧化还原反应,导致光电流极性反转。在0 V时,该器件在254 nm和365 nm时的响应率分别为−175 mA W−1和31 mA W−1。相关研究以“Bidirectional photocurrent in p–n heterojunction nanowires”为题目,发表在Nat. Elec.上。DOI: 10.1038/s41928-021-00640-7

图13 器件工作原理示意图

Nat. Elec.:通过相位变化的二阶光学磁化率的直接电调制

非线性光信号的电调制对于通信和光子电路的新兴应用是至关重要的。然而,现有的调制二阶光磁化率的方法涉及间接和低效地改变三阶光磁化率。在这里,香港大学Xiang Zhang等人表明,电开关的单分子层双钼酰脲的晶体结构可以直接调节二阶磁化率。这种方法可使二次谐波产生调制,其开/关比为1,000,调制强度为30,000%每伏特,研究还表明,由于电诱导异质结构,双碲化钼双层膜呈现相反的调制趋势。相关研究以“Direct electrical modulation of second-order optical susceptibility via phase transitions”为题目,发表在Nat. Elec.上。DOI: 10.1038/s41928-021-00655-0

图14 基于层状MoTe2的二阶光学磁化率χ(2)的直接电调制

Nat. Catal.:双金属单层催化剂打破了金属颗粒大小的活性和选择性之间的平衡,实现了高效的化学选择性加氢

颗粒大小决定了金属纳米粒子(NPs)的几何结构和电子结构,从而决定了其催化性能。然而,几何和电子结构中尺寸依赖的纠缠往往导致活性和选择性之间的权衡,限制了整体催化性能的优化。在这里,中科大路军岭和李微雪等人表明,在大尺寸金NPs上精确控制的铂单层沉积,打破了铂催化的卤硝基苯化学选择性加氢过程中粒子大小的活性-选择性权衡,导致了显著的活性,以及在温和条件下对卤苯胺的99%的选择性。铂的高活性是由于铂晶格膨胀和配体效应使铂5d带中心上升,而高选择性是由于在大颗粒上暴露更多的平台位点。双金属单层材料的几何和电子性质不同于单金属NPs和合金,为合理设计具有优异加氢反应性能的金属催化剂提供了良好的平台。相关研究以“Bimetallic monolayer catalyst breaks the activity–selectivity trade-off on metal particle size for efficient chemoselective hydrogenations”为题目,发表在Nat. Catal.上。DOI: 10.1038/s41929-021-00679-x

图15 Pt/SiO2催化剂在HNBs加氢反应中的催化性能

Nat. Catal.:多相催化剂支持稳定PdOx二维筏耐水甲烷氧化

由于甲烷是一种强效温室气体,天然气发动机排放物的处理是一个重要的研究领域。以钯为基础的基准催化剂仍然面临着水中毒和长期稳定性等挑战。在这里,厦门大学熊海峰联合美国华盛顿州立大学王勇及美国新墨西哥大学郭华教授和Abhaya Datye等人报告了一种催化剂合成的方法,该方法依赖于金属单原子在载体表面以热稳定的形式被捕获,以改变进一步沉积的金属/金属氧化物的性质。通过将铂离子固定在催化剂载体上,可以调整沉积相的形貌。特别是,在甲烷氧化过程中,形成了二维(2D)的PdOx筏,从而提高了反应速率和耐水性。结果表明,通过捕获单个原子来修饰载体可以为催化剂设计者提供一个重要的补充,以控制多相催化剂中金属和金属氧化物团簇的成核和生长。相关研究以“Engineering catalyst supports to stabilize PdOx two-dimensional rafts for water-tolerant methane oxidation”为题目,发表在Nat. Catal.上。DOI: 10.1038/s41929-021-00680-4

图16 添加水蒸气和不添加水蒸气Pd基催化剂的甲烷氧化反应性

文中所述如有不妥之处,欢迎评论区留言~

本文由Junas供稿。

本内容为作者独立观点,不代表材料人网立场。

未经允许不得转载,授权事宜请联系kefu@cailiaoren.com。

欢迎大家到材料人宣传HTH官网地址 成果并对文献进行深入解读,投稿邮箱: tougao@cailiaoren.com.

投稿以及内容合作可加编辑微信:cailiaorenVIP。

未经允许不得转载:材料牛 » Nature系列刊16篇,中国力量大爆发!

相关文章

Baidu
map