当前位置: 材料牛 » HTH官网地址 » 导读 » 武汉大学张先正团队:含银水凝胶调控口腔菌群协助抗癌!

武汉大学张先正团队:含银水凝胶调控口腔菌群协助抗癌!

【背景介绍】

免疫治疗通过引发强烈的免疫反应来对抗各种癌症。而在众多癌症中,口腔鳞状细胞癌(OSCC) 的5年生存率仍然保持在50%左右。由于OSCC抗原载量高,免疫治疗有望相当程度上地提升治疗效果。然而,OSCC对派姆单抗免疫治疗的应答率仅为14.6%,凸显出制定新型策略来诱导OSCC中更有效免疫应答的迫切需要。最近,一些研究报道了共生细菌的调节与宿主免疫系统的响应性之间的联系,表明调节口腔菌群可改善口腔鳞癌的免疫应答。然而,关于口腔鳞癌、口腔微生物群与免疫系统关系的研究目前来说还不多见。

【成果简介】

近期,武汉大学的张先正教授和孙志军教授(共同通讯作者)等人发现在口腔鳞状细胞癌患者的肿瘤中,较高水平的消化链球菌属细菌能够大概率地进行长期生存。基于这一现象,作者在小鼠OSCC肿瘤中注入OSCC患者的口腔微生物群,进一步基于消化链球菌的代谢特征,设计了含银纳米粒子黏膜粘附性水凝胶对口腔中其他细菌的生长进行抑制,而不影响消化链球菌的增殖。因此使得抑癌的消化链球菌在口腔菌群中占据了优势地位。这一研究表明,理性设计的生物材料可以特异性的调节人类微生物群,以增强抗肿瘤免疫反应。本文第一作者为郑迪威和邓伟伟,研究成果以题为“Biomaterial-mediated modulation of oral microbiota synergizes with PD-1 blockade in mice with oral squamous cell carcinoma”发布在国际著名期刊Nature Biomedical Engineering上。

【图文解读】

 

图一、OSCC相关细菌的筛选

(a)OSCC患者癌组织和癌旁组织中检测到的细菌种类的维恩图和PcoA分析(P = 0.148);

(b)OSCC原发肿瘤和癌旁组织的属水平相对微生物丰度;

(c)9例患者的OSCC肿瘤和癌旁组织的消化链球菌含量检测示意图;

(d)弯曲杆菌属和卟啉单胞菌属的计数;

(e)消化链球菌属在肿瘤(n = 199)、癌前病变(n = 63)和粘膜组织(n = 30)中的数量  ;

(f)根据肿瘤内消化链球菌多少区分的OSCC患者生存曲线。

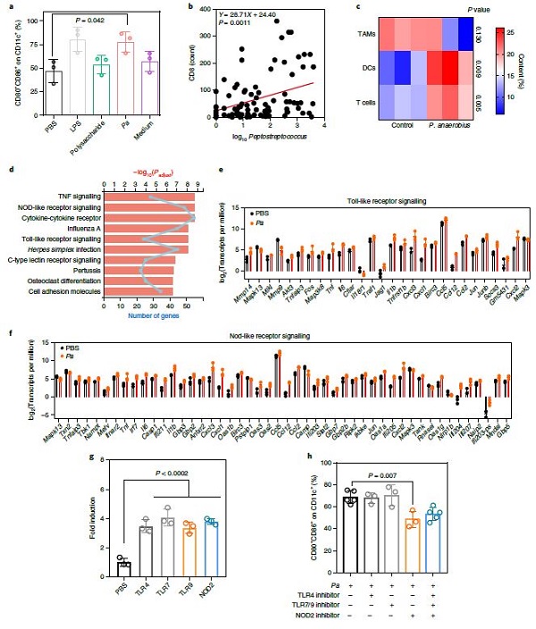
图二、消化链球菌活化抗癌免疫反应的作用

(a)树突细胞成熟的流式分析;

(b)患者瘤内CD8水平与消化链球菌水平的线性回归分析;

(c)肿瘤浸润性免疫细胞以及肿瘤相关巨噬细胞水平的流式定量分析;

(d)差异基因的KEGG富集分析;

(e-f)Toll样受体信号传递(e)和NOD样受体信号传递(f)的差异基因直方图;

(g)HEK293的生物发光强度;

(h)NOD样受体、TLR4以及TLR7/9受体的抑制剂在P. anaerobius-介导的树突细胞活化上的作用。

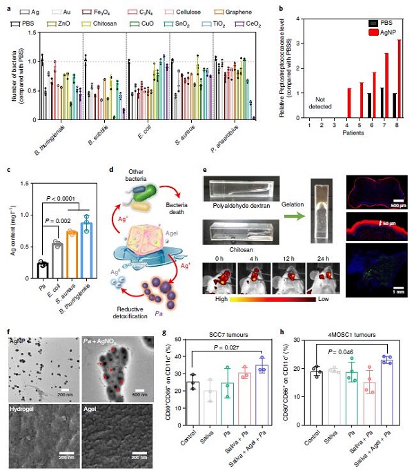
图三、含银水凝胶(Agel)为消化链球菌提供选择性生长优势的能力

(a)银纳米颗粒、金纳米颗粒、四氧化三铁纳米颗粒、氮化碳纳米片、纤维素纳米晶、石墨烯纳米片、氧化锌纳米颗粒、壳聚糖纳米颗粒、二氧化钛纳米颗粒、氧化铈纳米颗粒、氧化锡纳米颗粒以及氧化铜纳米颗粒对细菌生长作用的筛选;

(b)银纳米粒子对调节口腔菌群和促进消化链球菌生长的作用;

(c)多种细菌的胞内银含量;

(d)消化链球菌抵抗银纳米颗粒的可能机制;

(e)高浓度的氧化葡聚糖和壳聚糖混合物形成水凝胶;

(f)上:化合合成银纳米颗粒(AgNP)和细菌还原AgNP的TEM;下:水凝胶SEM;

(g-h)肿瘤浸润性CD8+T细胞水平的流式定量分析。

图四、aPD-1AgelOSCC皮下荷瘤小鼠中的治疗作用

(a)4T1细胞存活率;

(b)在808nm激光辐照下4T1细胞存活率;

(c-e)低(c)、中等(d)、高(e)水平消化链球菌的治疗效果;

(f)荷瘤小鼠的生物发光成像;

(g)荷瘤小鼠的生存曲线。

图五、aPD-1AgelOSCC自发荷瘤小鼠中的治疗作用

(a)治疗时间线;

(b)治疗结束后小鼠的舌部图像;

(c)治疗结束后小鼠的病理性改变;

(d)引流淋巴结中CD8+T细胞和树突细胞的流式定量分析;

(e)自发性OSCC中的消化链球菌水平;

(f-g)口腔菌群种属的PcoA图(f)和环状图(g);

(h)厌氧消化链球菌、aPD-1和Agel抑制4MOSC1肿瘤生长和提高瘤内CD8+T细胞浸润情况;

(i)厌氧消化链球菌、aPD-1和Agel抑制4MOSC2肿瘤生长和提高瘤内CD8+T细胞浸润情况。

【小结】

作者认为,这项工作仍存在着一些重要的局限性。首先,尽管AgNPs已被美国食品和药物管理局(FDA)批准用作抗菌敷料,但使用AgNPs作为口服喷雾剂可能会导致肝脏毒性和炎症,因此需要评估Agel的长期毒性。 其次,有研究表明,消化链球菌可能通过增加肠道炎症水平而引起结肠的病变;但与此同时,由细菌引起的炎症可能有利于已发肿瘤的免疫治疗。考虑到细菌介导的抗癌免疫反应的复杂性,需要深入地进行机制研究。第三,该研究只评估了Agel在小鼠肿瘤模型中的治疗效果,而对非人类灵长类动物的研究将有助于确定这种治疗策略的临床潜力。第四,由于AgNP对细菌的抑制作用是剂量依赖性的,高浓度的AgNP可能抑制细菌的增殖,因此,Agel的剂量,特别是在大动物模型中,将需要进行进一步地优化。 

文献链接:Biomaterial-mediated modulation of oral microbiota synergizes with PD-1 blockade in mice with oral squamous cell carcinoma, Nature Biomedical Engineering, 2021, DOI: 10.1038/s41551-021-00807-9.

未经允许不得转载:材料牛 » 武汉大学张先正团队:含银水凝胶调控口腔菌群协助抗癌!

相关文章

Baidu
map