【背景介绍】
由耐药性细菌感染导致的死亡日益增多,这意味着新型抗生素类药物的治疗并没有取得预期的效果。尽管广谱的疫苗在一定程度上能够应对这类耐药细菌感染的挑战,但在细菌胞壁上的主要抗原是弱免疫原性的血清特异性多糖,无法轻易支持疫苗的生产。还有一类由减活细菌发展出的细菌疫苗,其在免疫抑制型病人中会产生额外的副作用效果。此外,还有一类灭活的的细菌或者毒素可作为疫苗,但鉴于纯化的碳水化合物疫苗的低免疫原性等缺陷,这类抗原通常需要化学共价连接到蛋白质上以增强其效率。然而,上述的方法都只限定于一部分菌株,同时还需要对抗原进行适当改性或者对病原体进行隔离,无论从哪方面来讲都限制了疫苗的进一步发展。
【成果简介】
美国哈佛大学的David J. Mooney(通讯作者)团队报道了一种可注射生物材料疫苗(ciVAX PAMP),通过招募、重编和释放树突细胞可对细菌抗原产生强效的体液和T细胞反应。这一疫苗由吸附了粒细胞-巨噬细胞集落刺激因子(GM-CSF)和富含CpG的寡核苷酸的介孔二氧化硅(MPS)支架构成,该支架还集成了表面涂覆有广谱凝集素(FcMBL)的超顺磁性微珠,可用于磁性捕捉由灭活细菌胞壁衍生的溶菌产物的病原体相关的分子模式(PAMP)。研究发现,这一疫苗可以保护小鼠抵抗耐甲氧西林金黄色葡萄球菌的皮肤感染、致命大肠杆菌引发的感染性休克。作者认为,强大的免疫原性、较低的副作用发生率、模块化的制备过程等都使得这一新型疫苗技术非常适用于防止细菌性感染病。研究成果以题为“Biomaterial vaccines capturing pathogen-associated molecular patterns protect against bacterial infections and septic shock”发布在国际著名期刊Nature Biomedical Eneering上。
【图文解读】
图一、ciVAX疫苗的生产和应用

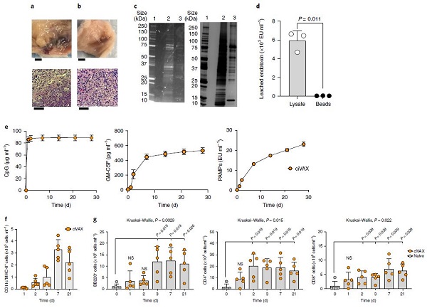
图二、在生物材料支架中,支架招募树突细胞到注射位点并且产生强大的体液和细胞免疫;同时支架中的ciVAX则可以提呈一系列细菌胞壁PAMPs

(a)全细胞溶解产物注射位点的病理学和组织学;
(b)PAMP注射位点的病理学和组织学;
(c)PAMPs、内毒素以及分子量标记物的蛋白质浓度测量;
(d)RS218内毒素PAMPs的体外研究;
(e)ciVAX体外释放CpG、GM-CSF和内毒素的动力学研究(28天);
(f)树突细胞数目测定;
(g)注射疫苗后淋巴结中的B细胞和T细胞数目。
图三、ciVAX保护小鼠不受大肠杆菌败血症感染以及保护猪不受败血性休克危害

(a-f)含有GM-CSF和CpG的冷干MPS支架与被FcMBL磁珠捕捉的大肠杆菌RS218混合形成ciVAX疫苗,其中雌/雄小鼠分别经过ciVAX疫苗单剂接种或者不含FcMBL-RS218的疫苗接种或者不接种疫苗,a-c在疫苗接种后35天注射大肠杆菌,d-f在疫苗接种后90天注射大肠杆菌;
(b,e)器官上细菌负载量;
(c,f)小鼠血清中接种前后RS218特异性抗体水平;
(g-i)ciVAX疫苗对猪模型进行接种治疗(大肠杆菌类型为多药耐药的41949),(g)存活率检测,(h)肌酐水平,(i)猪特异性SOFA。
图四、PLG ciVAX疫苗可产生持续的保护性免疫反应以及对其他肠杆菌科感染起到了交叉保护作用

(a-d)PLG ciVAX通过将含有GM-CSF和CpG的PLG酸支架与被FcMBL磁珠捕捉的大肠杆菌RS218混合冷干形成;
(a)雌/雄小鼠分别经过ciVAX疫苗单剂接种或者不含FcMBL-PAMPs的ciVAX疫苗接种或者不含GM-CSF–CpGDE 的ciVAX疫苗接种或者单纯PLG,在疫苗接种后35天注射大肠杆菌,并检测死亡率等;
(b)器官病原体负载情况;
(c)雌/雄小鼠分别经过ciVAX疫苗单剂接种或者不含FcMBL-PAMPs的ciVAX疫苗接种或者不接种,在疫苗接种后90天注射大肠杆菌,并检测存活率;
(d)雌/雄小鼠分别经过ciVAX疫苗及各类大肠杆菌单剂接种后35天再注射大肠杆菌RS218,并检测存活率。
图五、ciVAX提供功能化的免疫保护抵抗革兰氏阳性金黄色葡萄球菌

(a)小鼠接种疫苗后血清中MRSA特异性抗体水平;
(b)小鼠在接种疫苗后35天注射MRSA并检测脓肿形成情况。
图六、从大肠杆菌感染动物中制备的ciVAX疫苗能够抵抗其他大肠杆菌血清型的感染

(a)小鼠接种疫苗并注射致死剂量的RS218,并监测存活率;
(b)器官中病原体的定量化分析。
【小结】
综上所述,ciVAX PAMP疫苗技术能够提高对革兰氏阳/阴性细菌的免疫反应。这一疫苗系统可在败血症动物模型(由大肠杆菌感染引起)上展现出有效救命作用。不仅如此,这一疫苗也展现出了对多药耐药细菌的广谱作用,表明这一技术可有望替代抗生素发挥作用。
文献链接:Biomaterial vaccines capturing pathogen-associated molecular patterns protect against bacterial infections and septic shock, Nature Biomedical Engineering, 2021, DOI: 10.1038/s41551-021-00756-3.





