免疫细胞是人体免疫系统重要的组成部分,其免疫防御功能可以抵挡细菌和病毒的入侵,其免疫监视功能可以及时清除病变、癌变细胞。巨噬细胞是一种重要的固有免疫细胞,它有促炎(M1)和抗炎(M2)两种表型。M1型巨噬细胞可以杀灭癌细胞或抑制肿瘤生长,在肿瘤免疫治疗中扮演重要角色。通常,免疫过程和巨噬细胞的极化受生物和化学因素调节,当受到微生物、脂多糖、DNA、RNA等病原体相关分子模式的刺激时,免疫稳态会发生改变。巨噬细胞不仅通过模式识别受体对病原体相关分子模式作出反应,而且还通过各种能感知温度、pH值、渗透压、氧气等的微环境受体启动免疫反应。近年来,基于模式识别受体和微环境传感器等的免疫细胞调控机制方面已经取得了很大的进展,但设计快速高效的方法驱动巨噬细胞M1极化仍是一个巨大的挑战。
通过物理信号调控免疫细胞命运是一种新兴手段,而电信号作为重要的物理刺激方式,在生物医学领域引起了越来越多的关注,它可以通过一种电遗传的方式直接调控细胞行为。然而,很少有研究关注电信号如何调节巨噬细胞极化。在生理或病理条件下,细胞死亡和组织损伤会导致细胞微环境中的离子电流波动,而离子电流波动也会影响微环境的电势。因此,电刺激可能通过调节细胞微环境对巨噬细胞极化起重要作用。
最近,山东大学晶体材料国家重点实验室刘宏教授、王书华教授和山东大学海洋研究院韩琳教授提出通过超声刺激使压电材料介导的局域电信号,用来增强巨噬细胞的炎性响应,避免了外接电源和电极植入式电刺激造成的侵入式损伤。这一策略依赖于超声条件下β-PVDF薄膜的微小振动以及局域电荷释放,且显著地触发了促炎细胞因子的选择性表达和分泌。RNA测序分析表明,这一过程中Ca2+通过电压门控通道内流,并通过Ca2+-CAMK2A-NF-κB信号通路促进巨噬细胞M1极化。由于这些M1型巨噬细胞分泌促炎细胞因子,与其共培养的肿瘤细胞活性受到显著抑制。这一研究表明压电材料介导的电信号可以调控免疫进程,并提供了一种可控的非侵入式刺激驱动炎症响应,对于肿瘤免疫治疗具有重要意义。

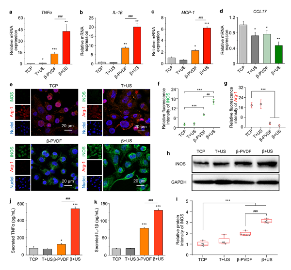
图1. 压电效应增强M1巨噬细胞极化。
PCR结果证实,超声刺激条件下β-PVDF薄膜上巨噬细胞的促炎标记物肿瘤坏死因子-α(TNF-α)、白介素-1β(IL-1β)和单核细胞趋化蛋白1(MCP-1)的基因表达水平相对细胞爬片、细胞爬片加超声和β-PVDF薄膜对照组具有显著提高。免疫荧光染色和Western blot都表明细胞内的培养超声刺激条件下β-PVDF薄膜上巨噬细胞诱导型一氧化氮合酶(iNOS)的表达水平相对其他组最高。ELISA实验也证实了超声刺激条件下β-PVDF薄膜上的巨噬细胞具有最高的TNF-α和IL-1β分泌水平。

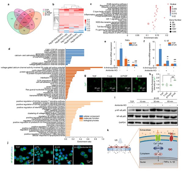
图2. 压电效应促进巨噬细胞极化的机理分析。
基于RNA测序分析,超声过程中促进了一系列电压门控离子通道相关的基因表达和生物学进程。压电材料在超声条件下产生的电信号引发通过电压门控钙离子通道的钙离子内流,并促进CAMK2A的上调,从而促进NF-κB的入核并诱导促炎因子的表达。而超声过程同时伴随产生的机械力信号和活性氧在这一过程中不起促进作用。

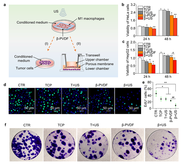
图3. 巨噬细胞和肿瘤细胞的共培养。
将巨噬细胞的条件培养基与肿瘤细胞的培养基混合处理肿瘤细胞,发现超声刺激条件下β-PVDF薄膜上的巨噬细胞会通过分泌抗肿瘤细胞因子抑制HeLa细胞和HepG2细胞的活性。在Transwell共培养系统中,把巨噬细胞培养在小室中,肿瘤细胞培养在下层,EdU和克隆形成实验均表明超声刺激条件下β-PVDF薄膜上极化后的巨噬细胞具有最强的抗肿瘤效应,抑制了HepG2细胞的活性和增殖。
相关工作以“Wireless Localized Electrical Stimulation Generated by an Ultrasound-Driven Piezoelectric Discharge Regulates Proinflammatory Macrophage Polarization(DOI:10.1002/advs.202100962)”为题发表在Advanced Science上。
本文由作者投稿。





