【背景介绍】
活组织是具有粘弹性和塑性的非线性弹性材料。可植入式人造生物电子阵列主要依靠刚性或弹性封装材料和韧性金属的刚性薄膜,其可与大脑和心脏等组织相连接。然而,现有的器件是由与器官有显着不同机械特性的材料制成。研究表明,最大限度地减少刚度匹配会减少对底层组织的损害,但目前没有阵列表现出粘性行为。组织是粘弹性的,在施加应力的情况下发生永久变形。基质粘弹性对细胞扩散和分化的很重要,而粘弹性材料的流动和重塑能力将增强其对下表面的贴合性。当前的微阵列包含金属薄膜图案化的电极,不仅与生物组织的机械不匹配,而且在承受大应变时会断裂。当纳米材料分散在水凝胶中时,纳米复合材料表现出比碳-弹性体或导电聚合物更低的机械模量。但是,碳-水凝胶复合材料是厘米级,对无溶剂方法的功能集成到微制造系统的讨论有限。此外,碳纳米材料的使用通常仅限于电极涂层,并且导电水凝胶和下面的金属轨道之间的附着力很小。
【成果简介】
近日,美国哈佛大学David J. Mooney(通讯作者)等人报道了一种由超软粘弹性水凝胶基质负载导电碳纳米材料构成的导电材料。基于该导电材料,作者设计了一种表面微电极阵列,代替了传统的封装和导电组件。该阵列通过使用水凝胶作为外层,克服了先前在匹配软生物组织的刚度和松弛行为方面的局限性。同时,作者推出了一种基于水凝胶的导体,其由离子导电的海藻酸钠基质制成,并用碳纳米材料增强,即使在低负载率下也能提供电渗滤。作者将导电和绝缘粘弹性材料与自上而下的制造方法相结合,可以制造与标准电生理学平台兼容的电极阵列。此外,作者还利用电绝缘粘弹性封装层包围磁道,制造了完全粘弹性阵列。这些粘弹性阵列塑性变形,以允许软组织的复杂几何形状的构象。该阵列与心脏或大脑皮层的复杂表面紧密贴合,为记录和刺激提供了有前途的生物工程应用。研究成果以题为“Viscoelastic surface electrode arrays to interface with viscoelastic tissues”发布在国际著名期刊Nature Nanotechnology上。
【图文解读】
图一、海藻酸盐水凝胶符合哺乳动物组织的粘弹性,并符合复杂的基材
(a)所提出的器件及其各种组件的示意图;
(b)新鲜羔羊皮层组织和新鲜大鼠心脏组织的流变学特性;
(c)具有不同水平交联剂的海藻酸盐水凝胶的流变特性;
(d)塑料、弹性体和粘弹性基材的照片,调整厚度以使弯曲刚度具有可比性;
(e)对每种材料转移染料的模型大脑区域的量化,作为基质和猪大脑模型之间直接接触的度量。
(f)粘弹性和弹性基材的照片,在猪脑模型上和移除后立即。
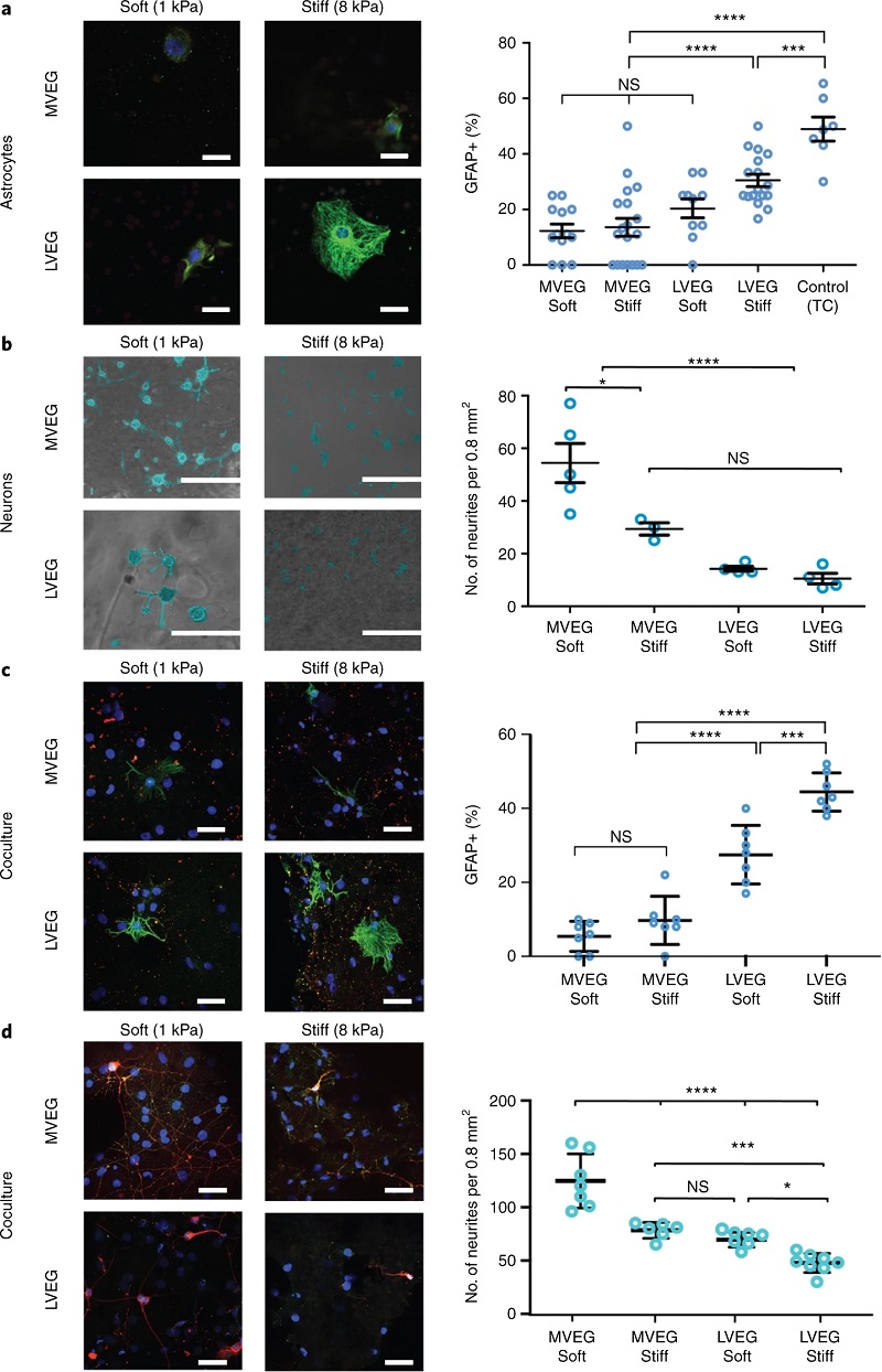
图二、海藻酸盐水凝胶优化与星形胶质细胞、神经元和共培养的相容性
(a)120 h后,记录接种在不同粘弹性和刚度的凝胶上的原代皮质星形胶质细胞的显微照片,并与对照组进行比较;
(b)72 h后,记录接种在具有不同粘弹性和刚度的RGD-藻酸盐-基质胶IPNs上的原代皮层神经元的显微照片;
(c)120 h后,记录原代皮质星形胶质细胞和原代皮质神经元共培养物的显微照片,神经元接种在具有不同粘弹性和刚度的RGD-藻酸盐-基质胶IPNs上;
(d)120 h后,记录接种在具有不同粘弹性和刚度的RGD-藻酸盐-基质胶IPNs上的初级皮质星形胶质细胞和初级皮质神经元共培养的显微照片。
图三、藻酸盐基质和电活性碳基填料形成的粘弹性电子器件
(a)nanoCGs和microCGs制备的示意图;
(b)在柔性模具中铸造轨道的照片,及其跟踪新鲜羊脑血管的能力;
(c)比较无添加剂、仅GF、仅CNT以及GF+CNT的nanoCGs和microCGs的SEM照片;
(d-f)nanoCGs和microCGs电导率的量化,比较凝胶与仅GF、仅CNT和GF+CNT组合物随碳浓度增加的变化;
(g)作为总碳(GF+CNT)成的函数的microCGs电导率的量化,用S形曲线拟合;
(h)GFs和CNTs对microCGs电导率的相对贡献的图形评估;
(i)SEM显微照片比较了在不同浓度的仅CNT、仅GF和GF+CNT的混合浓度下的microCGs结构。
(i-k)使用纳米压痕分析对GF+CNT microCGs的储能模量(G’; i)和损耗模量(G”; j)进行量化。
图四、制备高柔性和可拉伸粘弹性封装层
(a)构成器件封装层的两个独立组件的示意图;
(b)复合封装层在张力下拉伸至原始长度的0、500和1000%的照片;
(c)在薄膜破裂的第一个点之前,封装材料的应力(σ)与伸长率(λ)行为的量化;
(d)使用CO2激光切割后的封装层照片,以及暴露于激光后切割的明场显微照片和SEM图像。
图五、全粘弹性器件的表征和体外验证
(a)完全组装阵列的照片,其中八个电极的直径为700 μm,间距为1.5 mm,在PBS中平坦并弯曲;
(b)各种组织和导电复合材料的弹性模量、电导率和粘弹性的量化;
(c)来自五个不同批次的五个器件的电阻抗光谱数据;
(d)比较在PBS中老化84 d前后,四个阵列在1 kHz下的电极阻抗;
(e)粘弹性阵列的多轴机械循环,在11%等效双轴应变下,绘制每个电极在1 kHz处的阻抗相对变化(ΔZ/Z);
(f)在牛心脏上具有类似尺寸的粘弹性阵列的商用临床网格的照片;
(g)商用网格和本工作中开发的粘弹性阵列的电极的循环伏安法。
图六、不同变形下,用于刺激和记录的全粘弹性器件的体内验证
(a)在大鼠皮质表面组装的粘弹性阵列的照片,贴合在大鼠心脏周围并包裹在牛心脏神经周围;
(b)从视频中获取的刺激小鼠后肢暴露肌肉的粘弹性阵列的照片;
(c)粘弹性阵列的示意图,平坦且符合小鼠心脏的表面;
(d)粘弹性阵列的示意图,几乎360°包裹小鼠心脏表面并保持一致;
(e)放置在大鼠大脑皮层表面的粘弹性阵列示意图;
(f)粘弹性阵列的示意图,弯曲超过90°以到达大鼠大脑的听觉皮层。
【小结】
综上所述,作者报道了首个完全粘弹性电极阵列,其表现出与软生物组织相似的力学特性。该阵列主要由水凝胶制备,而水凝胶具有高度可调的物理性质、粘弹性和刚度可以独立变化。此外,表面阵列具有由高长径比碳纳米材料的低负载部分制成的新型导电体,因此它们保留了超软模量和粘弹性性质。同时,在体内获得了18的高信噪比值,能够记录低振幅局部场电位。此外,电极设计和阵列制造工艺简便快速,并且不需要高温、苛刻的化学蚀刻剂或薄膜光刻技术。由于碳添加剂的不同组成证明了CSC的可调谐性,因此可使用不同配方的组合来制造阵列,该阵列具有一些针对刺激更优化的轨迹和其他针对记录更优化的轨迹。这种超软技术可能会针对二维(2D)和三维(3D)微电极阵列的未来生物电子界面应用进行优化,并且还可以成为更好地了解器官在整个患病过程中如何发育、功能和变化的有用工具状态。由于啮齿动物的解剖结构较小,该阵列目前受到电极轨道宽度的限制,因此该技术将受益于可以放大特征的应用。这可以在不增加装置的整体厚度,也不损害其粘弹性的情况下完成。
文献链接:Viscoelastic surface electrode arrays to interface with viscoelastic tissues. Natrue Nanotechnology, 2021, DOI: 10.1038/s41565-021-00926-z.
本文由CQR编译。
欢迎大家到材料人宣传HTH官网地址 成果并对文献进行深入解读,投稿邮箱:tougao@cailiaoren.com.
投稿以及内容合作可加编辑微信:cailiaokefu.





