引言
肿瘤免疫治疗利用患者的免疫系统杀伤或根除肿瘤,是克服癌症转移和复发的重要临床手段。作为近年来快速发展的一种主动型疗法,治疗性癌症疫苗通过整合抗原和免疫佐剂,有望增强抗原免疫原性,并协调先天和适应性免疫系统产生肿瘤特异性应答。利用纳米体系调控疫苗的生理命运提高了免疫应答的方向性和精确性,发展更为有效和可控的治疗方法,如纳米疫苗设计与应用。而纳米材料的井喷式发展促进了相关疫苗体系设计的多样性和复杂性,有助于改进疫苗安全性和效力。不仅如此,一些纳米材料与体内免疫系统相互作用后会诱发免疫激活效应,如提高抗原呈递细胞(APC)的成熟、活化以及抗原展示等,这进一步促进了基于纳米材料所固有的免疫性质开发与应用,如纳米佐剂。尽管一些研究报道了纳米材料的佐剂性质和应用前景,但是人们仍然渴求一种集强大的佐剂性、优异的生物相容性、生物降解性和多种免疫增强机制于一体的理想型佐剂,其有望进一步扩充并优化相关免疫治疗。
成果简介
近日,在清华大学李艳梅教授和中科院深圳先进技术研究院喻学锋研究员带领下,研究团队深入研究了黑磷纳米片(BPs)的纳米佐剂性质和治疗应用前景。团队筛选得到的苯丙氨酸-赖氨酸-苯丙氨酸(FKF)片段可提升其共价修饰的抗原肽(OVAp)与BP的高效负载。其组装复合物FKF-OVAp@BP构成了一种极简的疫苗体系,无需添加额外组分,BP能够增强树突细胞(DC)的成熟、抗原摄取-释放-抗原呈递以及淋巴运输。系统性皮下免疫可显著增强小鼠脾脏与肿瘤内的抗原特异性CD8+ T细胞的活化与杀伤,进一步抑制肿瘤生长并延长小鼠存活率。瘤内原位免疫同样能够产生特异性的抗肿瘤应答;同时,BP的高效光热转化性质可实现近红外(NIR)介导的原位温和热生成,促进肿瘤免疫抑制微环境的改善,如提高活化DC的比例和增强T细胞效应性等。此外,光热促进下的瘤内原位免疫也大大提高了脾脏中记忆细胞应答,促进了长效的免疫监查。NIR促进的BP纳米疫苗进一步协同免疫检查点阻断疗法(anti-PD-L1单抗)实现强力的治疗作用,具有重要的临床应用价值。该工作探究了整合型、多功能化纳米佐剂材料可用于简化但高效的纳米免疫治疗,为之后的纳米佐剂拓展提供了重要基础和合理方案。该成果以题为“Black phosphorous nanosheet: A novel immune-potentiating nanoadjuvant for near-infrared-improved immunotherapy”发表在生物材料领域顶级期刊Biomaterials上。论文第一作者为清华大学化学系的博士生李文浩。
图文导读
Scheme 1. 黑磷纳米片(BPs)可作为一种新型的纳米佐剂材料用于疫苗设计

a)系统免疫的BP纳米疫苗可触发一系列抗原特异性免疫反应,其与免疫检查点抑制剂协同促进肿瘤治疗。
b)局部免疫的BP纳米疫苗可利用BP介导的NIR效应产生温和的局部热,优化瘤内免疫启动并促进系统性T细胞增殖,并增强肿瘤免疫治疗。
Figure 1. 黑磷纳米片(BPs)可作为一种高效的抗原负载平台

a)FKF-OVAp@BP的制备流程及BP负载片段筛选示意图
b)HPLC测定不同修饰的抗原肽在BP负载前后上清的含量
c)FKF-OVAp@BP的透射电子显微镜图
d)FKF-OVAp@BP的原子力显微镜图
e)HPLC定量FKF-OVAp在BP上的负载量
f)BP负载前后的红外可见吸收光谱
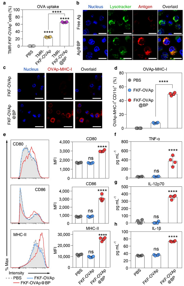
Figure 2. BP促进抗原摄取以及未成熟骨髓来源树突细胞(BMDC)的广泛免疫激活

a)流式细胞术分析BMDC对BP负载前后的荧光标记抗原肽(TMR-FKF-OVAp)的摄取
b)共聚焦显微图片展示TMR-FKF-OVAp在BMDC中的定位及含量
c)抗原肽-组织相容性复合物在BMDC中的呈递情况
d)呈递抗原的BMDC的比例
e)BP处理前后BMDC表面的活化标志物变化及分析
f-h)ELISA测定BP与BMDC孵育24 h后上清的细胞因子含量:f)TNF-α,g)IL-12p70,h)IL-1β
Figure 3. BP是一种双效平台,不仅优化抗原递送,并且激活细胞毒性T淋巴细胞(CTL)反应

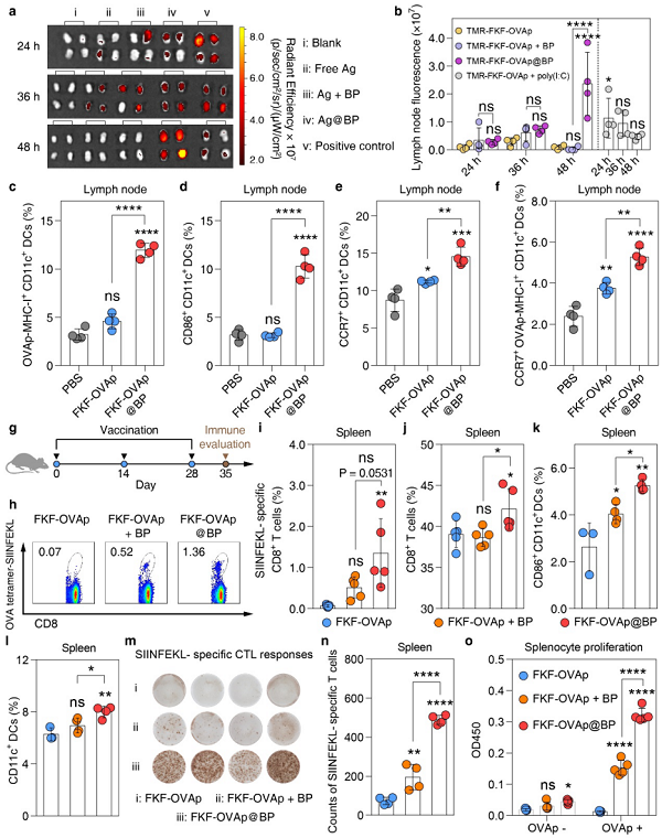
a-b)小鼠活体荧光成像(IVIS)测定BP作用下抗原的淋巴运输及其定量
c-f)小鼠皮下注射的48 h后,淋巴结内功能型DC含量分析:c)呈递抗原的DC,d)活化的DC,e)淋巴迁移型DC,f)呈递抗原的迁移型DC
g)小鼠的免疫流程
h-i)抗原特异性CD8+ T细胞水平变化及定量分析
j-l)脾脏内免疫细胞水平变化:j)CD8+ T细胞,k)活化的DC,l)DC的含量变化
m-n)ELISPOT测定抗原再刺激后脾脏细胞的抗原特异性响应及定量统计
o)抗原再刺激后脾细胞的增殖情况
Figure 4. BP纳米疫苗可诱发系统性的抗肿瘤免疫

a)B16-OVA荷瘤小鼠的免疫流程
b)不同实验组的小鼠肿瘤生长曲线
c)不同实验组的小鼠生存曲线
d)小鼠脾脏内CD8+ T细胞中的CD69+ CD8+ T细胞的比例
e-f)抗原再刺激后小鼠脾脏中IFN-γ+ CD8+ T细胞变化及定量分析
g-h)抗原再刺激后小鼠肿瘤中IFN-γ+ CD8+ T细胞变化及定量分析
i-k)ELISA测定荷瘤小鼠血清中细胞因子含量:i)IL-2,j)TNF-α,k)TGF-β
Figure 5. NIR介导的温和光热促进BP纳米疫苗的肿瘤免疫治疗

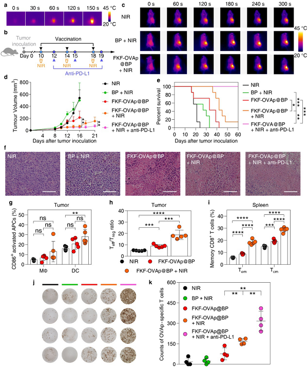
a)红外成像仪测定体外PBS溶液中FKF-OVAp@BP的光热变化
b)B16-OVA荷瘤小鼠的光热及联合疗法流程示意
c)不同实验组的活体红外成像
d)不同实验组的小鼠肿瘤生长曲线
e)不同实验组的小鼠生存曲线
f)免疫后小鼠肿瘤组织切片的H&E染色图
g)肿瘤浸润APC中活化巨噬细胞(MΦ)和活化DC的比例
h)肿瘤内效应性CD8+ T细胞(Teff)与调节性CD4+ T细胞(Treg)的比例变化
i)脾脏内CD8+ T中效应记忆型T细胞(Tem)和中央记忆型T细胞(Tcm)的含量
j-k)ELISPOT测定光热及联合疗法治疗后小鼠脾脏内抗原特异性T细胞变化及定量
小结
综上所述,研究团队对BP的多种免疫增效性质进行探究:1)利用BP的表面化学物理性质实现抗原组合,2)探究BP本身佐剂性质,实现极简疫苗设计与抗肿瘤疗法应用,3)挖掘并利用BP固有的化学物理性质(如光热性质),探究其对免疫抑制微环境的改善和治疗辅助。研究工作实现了一体化、多功能的佐剂,不仅促进了人们对BP的佐剂功能理解,同时为后续开发整合型、多功能化的新型纳米佐剂材料提供了重要基础和合理方案。
原文信息:Wen-Hao Li, Jun-Jun Wu, Lie Wu, Bo-Dou Zhang, Hong-Guo Hu, Lang Zhao, Zhi-Bin Li, Xue-Feng Yu*, Yan-Mei Li*. Black phosphorous nanosheet: A novel immune-potentiating nanoadjuvant for near-infrared-improved immunotherapy. Biomaterials 2021, DOI: 10.1016/j.biomaterials.2021.120788
链接:https://doi.org/10.1016/j.biomaterials.2021.120788
本文由作者投稿。





