当前位置: 材料牛 » HTH官网地址 » 导读 » 苏州大学刘庄团队Adv. Mater.:ATP反应智能水凝胶释放免疫佐剂与重复化疗或放疗同步,以提高抗肿瘤免疫响应

苏州大学刘庄团队Adv. Mater.:ATP反应智能水凝胶释放免疫佐剂与重复化疗或放疗同步,以提高抗肿瘤免疫响应

【引言】

化疗和放疗仍是目前临床上治疗各类癌症的主流方法,除了直接杀伤肿瘤细胞外,近年来的许多研究发现,化疗中的某些化疗药物(蒽环类和奥沙利铂)或放疗中的电离辐射可诱导免疫原性细胞死亡(ICD),这是一种独特的细胞死亡途径,与垂死细胞释放的内源性危险信号有关,在ICD过程中,肿瘤细胞会发生自噬,而钙网蛋白(一种可以刺激树突状细胞(DC)吞噬细胞的内质网钙结合蛋白)暴露在细胞表面,同时,释放高迁移率组蛋白B1,促进树突状细胞与垂死的肿瘤细胞之间形成稳定的连接。而肿瘤细胞内旺盛代谢产生的高浓度三磷酸腺苷(ATP)被大量释放,从而将DCs募集到肿瘤病灶内。上述事件会引起免疫系统的警觉,引发抗肿瘤免疫反应。尽管化疗或放疗可诱导ICD过程,但大多数病例化疗或放疗后产生的抗肿瘤免疫应答不够强,特别是在控制肿瘤转移方面,这可能是由于患者对化疗和放疗的耐受性差,以及个体之间免疫的差异。因此,加强化疗和放疗引起的免疫反应有望减少药物和放疗剂量,同时提高抗肿瘤疗效。免疫佐剂是通过增强抗原提呈细胞(APCs)对抗原的加工和提呈效率,从而显著提高抗原的免疫原性,从而刺激免疫应答的辅助刺激物。由于ICD后肿瘤相关抗原暴露在癌细胞碎片中,在ICD诱导治疗过程中向肿瘤中引入免疫佐剂已被证明可以非常有效的增强抗肿瘤免疫应答,并产生协同治疗结果。由于全身注射免疫佐剂可能导致严重的副作用,如细胞因子风暴,因此局部注射经常被用于直接注射免疫佐剂进入肿瘤。然而,在大多数临床病例中,反复应用低剂量化疗或放疗,每次间隔几天以减少副作用。因此,在一个疗程的化疗或放疗中,多次经皮穿刺给肿瘤注射免疫佐剂是不现实的。

【成果简介】

近日,在苏州大学刘庄教授(通讯作者)等人带领下,藻酸盐与三磷酸腺苷(ATP)特异性适配体结合,与免疫佐剂CpG寡核苷酸杂交。在肿瘤内注射后,在原位形成藻酸盐基水凝胶。低剂量奥沙利铂或X射线在诱导肿瘤细胞ICD的同时,可以触发ATP的释放,而ATP与ATP特异性适配体竞争性结合,从而触发CpG的释放。因此,智能水凝胶可以释放与低剂量重复化学/放射疗法同步的免疫佐剂,在消除已形成的肿瘤方面实现显著的协同反应,同时还可以通过免疫记忆拒绝再挑战的肿瘤。此外,由智能水凝胶辅助的反复放疗可以抑制远处的肿瘤转移,尤其是与免疫检查点阻断联合使用。该研究提出了一种概念上的新策略,以临床相关的方式加强与反复低剂量化学/放射治疗相一致的癌症免疫治疗。该成果以题为“ATP‐Responsive Smart Hydrogel Releasing Immune Adjuvant Synchronized with Repeated Chemotherapy or Radiotherapy to Boost Antitumor Immunity”发表在了Adv. Mater.上。论文第一作者孙乐乐博士后。

【图文导读】

图1 由ALG、ATP特异性适配体和CpG-cApt组成的智能水凝胶的结构示意图

A)由ALG、ATP特异性适配体(Aapt)和CpG-cApt组成的智能水凝胶的结构示意图。

B)在化疗或放疗期间,智能水凝胶能够响应化疗或放疗中肿瘤细胞释放的ATP,释放免疫佐剂CpG ONDs。免疫佐剂的同步释放可以协同低剂量重复化疗或放疗,增强抗肿瘤免疫应答。

图2 构建智能水凝胶,实现 ATP响应性CpG释放

图3 化疗和辐射诱导的ATP释放和ATP响应的原位CpG释放

A)ICD过程中OxPt或X射线触发死亡肿瘤细胞释放ATP的示意图。

B)用OxPt以浓度梯度处理后,CT26细胞培养上清液中的ATP浓度。

C)CT26细胞培养上清液经不同剂量梯度X射线处理后的ATP浓度。

D)体内生物发光图像,显示不同治疗后肿瘤内ATP水平。

E)对应于(D)的统计数据。

F)体内生物发光图像,显示不同治疗后肿瘤内ATP水平。

G)对应于(D)的统计数据。

I–L)注射或不注射OxPt后,瘤内注射游离ALG+CpG-Cy5或ALG-Aapt/CpG-Cy5后第0天和第3天体内荧光图像。 

M–P)对应于(I-L)的统计数据。

图4 化疗辅助ATP响应的CpG释放水凝胶治疗结肠癌

A)化疗结合ATP反应性CpG释放治疗CT26小鼠结肠肿瘤和免疫记忆评估的示意图。

B)不同治疗方法下CT26肿瘤小鼠的肿瘤生长曲线。

C)不同治疗后CT26肿瘤小鼠的存活率。

D)DC成熟水平和E)不同治疗后肿瘤中CD8+T细胞的百分比。

F)IFNγ水平和G)TNFα水平在不同治疗后5天测量肿瘤。

H)流式细胞技术结果,显示幼鼠(左)和治愈小鼠(右)CD8+ T细胞中Tem的百分比。

I)与(H)对应的统计结果。

J)在幼鼠和治愈小鼠上再次受到挑战的肿瘤的肿瘤生长曲线。

K)幼鼠和治愈小鼠的存活率。

图5 放疗辅助ATP反应的CpG释放水凝胶治疗结肠肿瘤

A)实验设计的示意图。

B)不同组小鼠CT26肿瘤个体生长曲线。

C)对应于B)的肿瘤生长统计曲线。

D)不同治疗下CT26肿瘤小鼠的存活率。

E)流式细胞技术结果显示了ALG‐Aapt/CpG + RT治疗后,幼鼠(左)和治愈的小鼠的CD8+T细胞中Tem的百分比(右)。

F)对应于E)的统计结果。

G)在幼鼠和治愈的小鼠上再次受到挑战的肿瘤的肿瘤生长曲线。

H)幼鼠和治愈的小鼠的存活率。

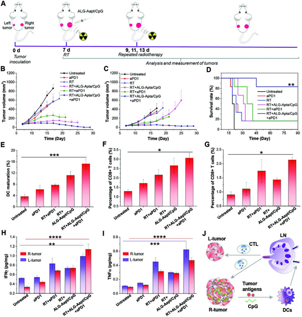
图6 ATP反应性CpG释放水凝胶和免疫检查点阻断辅助放射治疗的作用

A)利用ATP反应的CpG释放水凝胶和免疫检查点阻断来抑制远处肿瘤生长的放射治疗示意图。

B)右侧不同治疗方式下的肿瘤生长曲线。

C)左侧不同治疗方式下的肿瘤生长曲线。

D)如所示,接受不同治疗的CT26荷瘤小鼠的存活率。

E)DC成熟水平,F)CD8+T细胞在右侧肿瘤,G)左侧肿瘤中的百分比。

H)右侧(R-肿瘤)和左侧(L-肿瘤)肿瘤中的IFNγ水平和I)TNFα水平。

J)ATP反应性CpG释放水凝胶辅助放射治疗诱导外膜效应的机制示意图。

 图7 放疗辅助ATP反应的CpG释放水凝胶和免疫检查点阻断的原位4T1乳腺癌治疗

A)由ATP反应的CpG释放水凝胶和免疫检查点阻断辅助放射治疗4T1乳腺癌原位治疗的示意图。

B)不同治疗方式下原发4T1肿瘤的生长曲线。

C)4T1小鼠在不同治疗后的存活率。

D)第27天采集的4T1携带肿瘤的BALB/c小鼠肺组织的代表性照片和H&E染色。黑色箭头显示4T1乳腺肿瘤肺转移灶。

【小结】

综上所述,团队利用海藻酸钠和ATP特异性适配体构建了一种原位ATP响应性CpG释放智能水凝胶,可用于提高低剂量下反复应用化疗或放疗的抗肿瘤疗效。在设计中,将具有延伸序列的CpG ODNs与ATP适配体杂交,预结合到ALG上,ALG是一种天然多糖,在Ca2+的作用下形成水凝胶。在肿瘤局部注射后,原位形成的ALG-Aapt/CpG智能水凝胶具有长期保留肿瘤的功能,一旦应用ICD诱导的化疗(用OxPt)或放疗(用X射线),就可以释放CpG,以响应死亡的肿瘤细胞泄漏的ATP释放CpG。CpG将提高肿瘤相关抗原的免疫原性抗原,大大增强化疗或放疗后的抗肿瘤免疫力,从而在抑制已建立的肿瘤和抑制再挑战的肿瘤方面产生显著的协同治疗反应,后者是通过产生的长期免疫记忆效应实现的。此外,进一步发现,智能水凝胶增强的RT触发的抗肿瘤免疫反应可以与免疫检查点阻断协同作用,有效地抑制远处的肿瘤转移。智能水凝胶的独特优势是,它可以让佐剂释放与化疗或放疗同步,低个体剂量反复应用较长时间,大大提高其抗肿瘤治疗的疗效。这种策略与临床实践特别一致,在一个治疗过程中,化疗或放疗通常以低剂量进行多次,以便在获得高治疗反应的同时减少副作用的最佳平衡。智能水凝胶含有天然多糖(ALG)和DNA,具有良好的生物相容性,因此具有显著的临床转化潜力。

文献链接:ATP-Responsive Smart Hydrogel Releasing Immune Adjuvant Synchronized with Repeated Chemotherapy or Radiotherapy to Boost Antitumor Immunity(Adv. Mater.,2021,DOI:10.1002/adma.202007910)

本文由木文韬翻译,材料牛整理编辑。

欢迎大家到材料人宣传HTH官网地址 成果并对文献进行深入解读,投稿邮箱tougao@cailiaoren.com

未经允许不得转载:材料牛 » 苏州大学刘庄团队Adv. Mater.:ATP反应智能水凝胶释放免疫佐剂与重复化疗或放疗同步,以提高抗肿瘤免疫响应

相关文章

Baidu
map