近年来,基于金属、炭基材料和导电聚合等导电材料的柔性可拉伸表皮生物电子受到了广泛关注。尽管大部分材料都拥有优异的导电性,但是缺乏生物相容性和力学匹配性限制了其长期在临床中的应用。而且,大部分表皮生物电子都仅限于监测身体的生理信号。而理想的表皮生物电子应该不仅具有长期监测人体信号的能力,而且还可以用于治疗慢性疾病,如糖尿病足溃烂。糖尿病足溃烂是糖尿病引起的并发症之一,严重影响糖尿病患者的身心健康和生活质量,并增加了患者截肢的风险。过量的炎症因子和活性氧以及细胞功能的缺失是导致阻碍糖尿病伤口愈合的主要原因。丝素纤维由于其优异的生物相容性和纤维微结构被广泛用于生物电子材料的制备。但是,由于丝素纤维不导电,大部分用于生物电子的丝素纤维都仅仅作为电路的封装层。

图1. 仿贻贝导电丝素纤维贴片制备过程示意图。(a)PDA保护-剥离丝素纤维过程。(b)PDA保护的丝素纤维(PDA-mSF)。(c)PEDOT自组装过程。(d)仿贻贝导电丝素纤维(PEDOT-PDA-mSF)。(e)PEDOT-PDA-mSF贴片。贴片可用于糖尿病病人(f)生理信号实时监测和(g)伤口修复。
针对这些问题,近日,西南交通大学鲁雄教授、谢超鸣副教授和四川大学华西口腔医院王军教授利用仿贻贝策略制备了一种超长的导电丝素纤维。丝素纤维的长度往往决定了丝素基材料的性能,特别是作为导电通路。传统的丝素纤维剥离方法容易导致丝素纤维的结构被破坏。因此,基于仿贻贝策略,利用聚多巴胺(PDA)快速聚合在丝素纤维的表面,避免了丝素纤维结构被氢氧根过渡的破坏,使丝素纤维保持了较长的纤维结构(长度达700 μm)。同时,由于丝素纤维表面的PDA,使得导电高分子PEDOT可以均匀组装在纤维表面,得到仿贻贝导电丝素纤维(PEDOT-PDA-mSF)。利用丝素蛋白作为基质,以仿贻贝导电丝素纤维为填料,该团队制备得到了仿贻贝导电丝素纤维贴片。该贴片可以用于表皮生物电子检测人体生理信号。同时,也可以通过PDA的细胞/组织亲和性和抗氧化性能,结合导电性,协同改善糖尿病伤口微环境,加速伤口再生。
图文解读:
图2. PEDOT-PDA-mSF的表征。

(a-b)传统碱剥离后的丝素微纤维;
(c-d)PDA保护-剥离后的丝素微纤维。粉红色伪色:PDA;
(e-f)PEDOT自组装在纤维表面。绿色伪色:PEDOT;
(g)PEDOT-PDA-mSF纤维的XPS谱图;
(h)不同纤维表面的Zate电位;
(i)不同纤维的表面的接触角。
图3. PEDOT-PDA-mSF纤维贴片的机械性能和导电性。

(a)PEDOT-PDA-mSF纤维贴片内部结构的SEM图片;
(b)PEDOT-PDA-mSF纤维贴片的柔韧性展示;
(c)不同PEDOT-PDA-mSF纤维的贴片的循环拉伸曲线;
(d)不同PEDOT-PDA-mSF纤维的贴片的拉伸强度;
(e)PEDOT-PDA-mSF纤维贴片的导电性展示;
(f)不同PEDOT-PDA-mSF纤维的贴片的导电性;
(g)电刺激下,细胞在PEDOT-PDA-mSF纤维贴片上的荧光照片;
(h)电刺激下,细胞在PEDOT-PDA-mSF纤维贴片上的长径比;
(i)电刺激下,细胞在PEDOT-PDA-mSF纤维贴片上的活性;
(j-k)PEDOT-PDA-mSF纤维贴片作为植入电极;
(l-m)PEDOT-PDA-mSF纤维贴片作为表皮电极。
图4. PEDOT-PDA-mSF纤维贴片的抗氧化能力。

(a)PEDOT-PDA-mSF纤维贴片的抗氧化机理;
(b)PDA-mSF纤维贴片的CV曲线;
(c)不同贴片与DPPH反应后的UV-vis曲线;
(d)不同贴片消除ROS的效率;
(e)不同贴片细胞内消除ROS的能力评价;
(f)不同贴片细胞内消除ROS的能力定量评价。
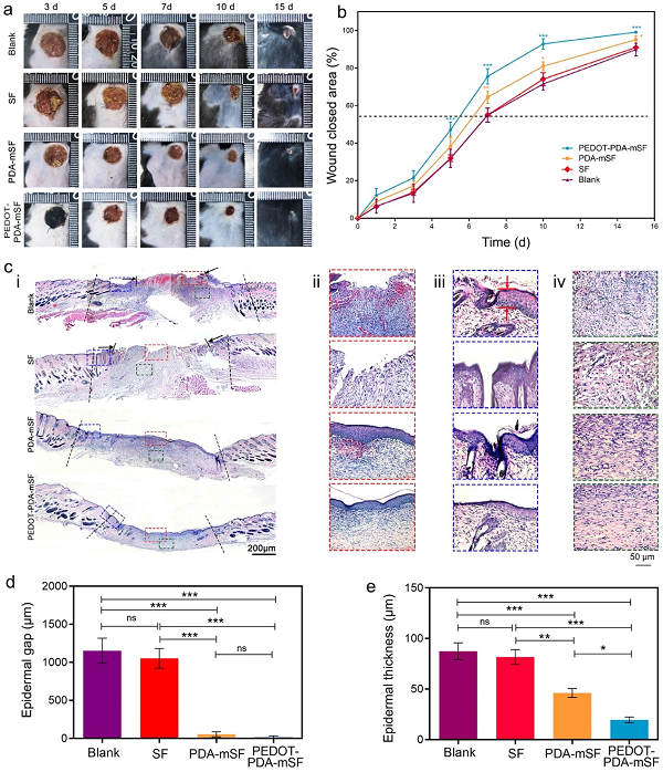
图5. PEDOT-PDA-mSF纤维贴片加速糖尿病伤口愈合。

(a)不同贴片处理后伤口愈合照片;
(b)不同贴片处理后伤口愈合率;
(c)处理15天后,伤口部位切片H&E染色;
(d)处理15天后,不同组的伤口宽度对比;
(e)处理15天后,不同组的新生表皮组织厚度对比。
图6. PEDOT-PDA-mSF纤维贴片减少糖尿病伤口炎症因子表达和氧化应激。

(a)不同组的TNF-α表达;
(b)不同组的IL-6 表达;
(c)IL-6的免疫荧光染色;
(d)不同组的MDA等级;
(e)不同组的SOD活性;
(f)不同组的MMP-2和MMP-9表达。
图7. PEDOT-PDA-mSF纤维贴片加速糖尿病伤口修复机理图。

(1)PDA促进细胞和迁移;
(2)PEDOT-PDA-mSF纤维贴片的导电性有助于生理电的传导;
(3)PEDOT-PDA-mSF纤维贴片减轻炎症;
(4)PEDOT-PDA-mSF纤维贴片调控氧化应激。
该工作以Bioinspired Conductive Silk Microfiber Integrated Bioelectronic for Diagnosis and Wound Healing in Diabetes为题目发表于《Advanced Functional Materials》。论文共同第一作者为西南交通大学材料学院博士生贾占荣、硕士生曾炎和四川大学华西口腔医学院硕士生巩靖蕾。西南交通大学鲁雄教授、谢超鸣副教授和四川大学华西口腔医院王军教授为共同通讯作者。四川大学华西医院刘瑾副教授为论文的共同作者。
论文链接:https://onlinelibrary.wiley.com/doi/full/10.1002/adfm.202010461
本文由作者投稿。





