背景介绍
柔性、导电性、生物相容性和生物稳定性是植入式生物柔性电子器件需具备的关键性能。尤其是在复杂的体液生理环境中,电子器件的生物稳定性是至关重要的。纳米纤维素因其丰富的来源,可再生性以及在水环境中卓越的化学和机械稳定性,被认为是构建具有湿稳定和坚固机械性能的理想生物基纳米材料。然而,纤维素是不导电的,无法直接用于制备生物电子器件。开发一种具有导电性的纳米纤维素材料,是下一代生物电子器件发展的迫切需求。
成果简介
近日,西南交通大学鲁雄教授课题组与中国海洋大学韩璐教授提出了采用导电的聚多巴胺还原氧化石墨烯(PGO)纳米片用于插层纤维素微晶及诱导II型纤维素在其表面原位再生的策略将绝缘的微晶纤维素转化为二维导电纳米纤维素(PGC bio-nanosheets),并以此为基础结构单元组装制备了具有良好柔性、导电性、生物稳定性、及细胞/组织亲和性的导电纤维素基水凝胶。
该研究成果以“Conductive cellulose bio-nanosheets assembled biostable hydrogel for reliable bioelectronics ”为题在线发表于《Advanced Functional Materials》。论文第一作者为西南交通大学在读博士研究生闫力维。该研究得到了国家重点研发计划,国家自然科学基金等项目支持。
图文导读
图1 二维导电纤维素纳米片的制备及其组装形成具有生物稳定性的三维导电水凝胶。

(a)采用PGO纳米片首先辅助微晶纤维素在NaOH/urea溶液中剥离成纳米纤维素,并作为模板固定剥离的纳米纤维素形成CNFs-PGO复合物;在再生过程中,富含酚羟基的亲水性的PGO又可作为模板原位引导纤维素分子链在其表面有序排列形成纤维素-PGO杂化纳米片(PGC bio-nanosheets)。
(b)PGC通过物理自组装形成三维网络结构,然后通过ECH化学交联形成稳定性良好的PGCNSH水凝胶。
(c)生物稳定的导电PGCNSH凝胶作为生物柔性电子设备在含水环境中监测人体健康。
图2 PGO模板引导纤维素在其表面原位再生从而形成PGC 纳米片。

(a)PGO纳米片,CNFs-PGO复合物及PGC纳米片的TEM图像。
(b)PGC纳米片AFM图像及厚度。
(c)XRD图谱表征在PGC生物纳米片形成过程中其中的纤维素晶体的结构变化。
(d)PGC纳米片FT-IR图像。
(e-f)PGC纳米片的弹性模量及电导率。
(g) PGO模板指导纤维素在其表面原位再生过程的示意图。
图3 具有生物稳定的PGCNSH凝胶的形成过程及性能表征。

(a)PGC纳米片首先通过物理作用自组装形成果冻状的物理凝胶,经环氧氯丙烷化学交联后形成自支撑的三维水凝胶(PGCNSH)。
(b)PGC形成的物理凝胶及PGCNSH水凝胶的流变学行为比较。
(c)PGCNSH水凝胶冷冻干燥后的SEM截面图。
(d)不同条件制备的纤维素水凝胶力学性能比较。
(e)PGCNSH凝胶在去离子水及PBS溶液下均具有良好的生物稳定性。
(f)在PBS中浸泡30天后,PGCNSH水凝胶依然保持稳定的力学性能。
图4 生物稳定的PGCNSH凝胶的电学性能及其作为表皮和植入式生物电子器件的应用。

(a)PGCNSH凝胶生物稳定的电导率。
(b)PGCNSH凝胶集成电路在水下点亮LED灯照片。
(c)PGCNSH凝胶经PBS浸泡后的电化学阻抗。
(d)PGCNSH凝胶经PBS浸泡后的应变灵敏度与压缩应变的关系。
(e)PGCNSH凝胶基应变传感器用于水下手指弯曲度测量。
(f)PGCNSH凝胶基应变传感器用于肌电信号测量。
(g)PGCNSH凝胶集成的无线心率传感装置用于收集游泳前后的心电信号。
(h)PGCNSH水凝胶植入兔子背部肌肉用于体外生物稳定性测试。
(i)水凝胶植入前与植入30天后凝胶的压缩强度与电导率变化。
(g)PGCNSH凝胶的体内生物相容性评价。
(k)PGCNSH凝胶植入兔子背部肌肉用于肌电信号检测。
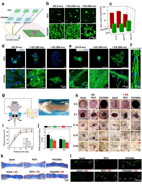
图5 具有生物稳定性和细胞亲和性导电性的PGCNSH凝胶与外加电场作用协同调控细胞行为及促进糖尿病伤口的修复。

(a)采用高通量电刺激装置用于调控C2C12细胞在水凝胶表面的细胞行为的示意图。
(b)C2C12细胞在水凝胶上培养3天后的活死染色荧光图像。
(c)C2C12细胞在凝胶上培养3天后的总蛋白含量表达。
(d)C2C12细胞在凝胶上培养3天后的黏着斑免疫荧光图像。
(e)C2C12细胞在凝胶上培养4天后微管形成的荧光图像。
(f)微管组织的放大图像。
(g)PGCNSH凝胶用于治疗糖尿病创面的实验装置示意图(左)和照片(右)。
(h)电疗下和非电疗下凝胶处理后的伤口图像。
(i-j)伤口闭合率及肉芽组织间隙定量分析。
(k-l)28天后伤口切片的Masson染色图像及α-SMA免疫荧光染色图像。
小结
作者通过采用多巴胺还原氧化石墨烯(PGO)诱导纤维素原位再生的策略将绝缘的天然微晶纤维素转化为导电PGC纳米片。这种新型的导电纳米片可作为新型纳米电子器件的基本结构单元,用于构建各种高性能的纤维素衍生导电材料拓展纤维素在生物电子学领域的应用。在本研究中,作者采用自下而上的设计策略将二维导电PGC纳米片组装成生物稳定的三维导电水凝胶。该水凝胶具备良好的生物稳定性,在水环境中的植入式和柔性电子器件应用中具有重要优势。此外,该导电水凝胶具有良好的细胞/组织亲和力,可以与外加电场协同,将电信号传递给细胞和组织,从而起到“电子皮肤”的作用,并通过电疗促进糖尿病创面的愈合。这项研究为电子和机械能稳定的纤维素衍生生物材料在智能响应性治疗及生理环境下的生物电子保健装置应用方面的开发奠定了基础。
文献链接:Conductive cellulose bio-nanosheets assembled biostable hydrogel for reliable bioelectronics, https://doi.org/10.1002/adfm.202010465
本文由作者投稿。





