2019年7月1日,学术出版界迎来了首个行业标准——《学术出版规范——期刊学术不端行为界定(CY/T174—2019)》(以下简称《标准》)。
该套标准界定了学术期刊论文作者、审稿专家、编辑者所可能涉及的学术不端行为。本标准适用于学术期刊论文出版过程中各类学术不端行为的判断和处理。
例如,对于伪造行为,标准规定:编造不以实际调查或实验取得的数据、图片等;伪造无法通过重复实验而再次取得的样品等;编造不符合实际或无法重复验证的研究方法、结论等;编造能为论文提供支撑的资料、注释、参考文献;编造论文中相关研究的资助来源;编造审稿人信息、审稿意见。
对于篡改行为,标准规定:篡改的表现形式包括:使用经过擅自修改、挑选、删减、增加的原始调查记录、实验数据等,使原始调查记录、实验数据等的本意发生改变;拼接不同图片从而构造不真实的图片;从图片整体中去除一部分或添加一些虚构的部分,使对图片的解释发生改变;增强、模糊、移动图片的特定部分,使对图片的解释发生改变;改变所引用文献的本意,使其对己有利。
有了标准,不知道以后会不会出现像分析检测标准那样,涌现出一批获得认证的第三方检测机构,可以出具报告界定学术不端。
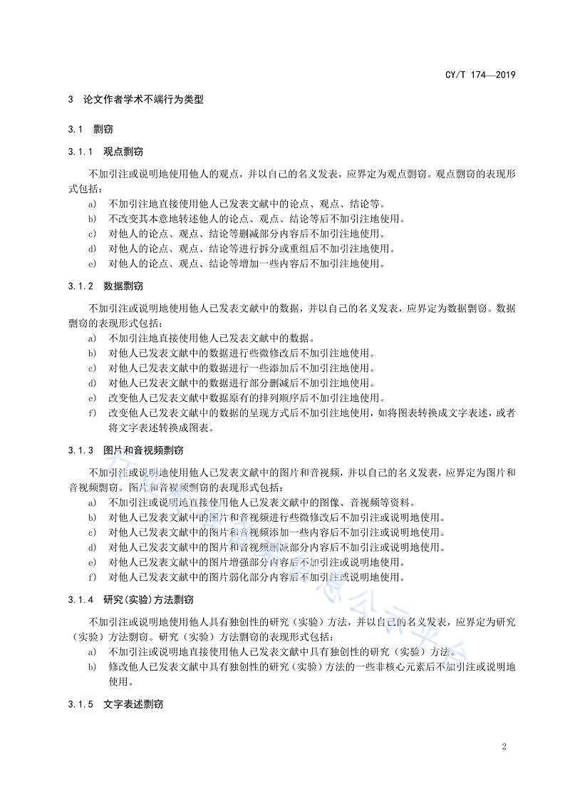
以下是标准全文:


参考地址:http://jw.beijing.gov.cn/kyc/zlxz_15523/201907/t20190718_1448554.html




