【引言】
人类未来一定会走出地球摇篮进入星辰大海。在未来长达数年或数十年的星际旅行中,人们会面临大量的困难,高能宇宙射线就是不可避免的问题之一。同时,核技术在现代社会广泛应用,时有发生的核泄漏事故和潜在的恐怖袭击均可能增加人们受到高剂量电离辐射的风险。目前,氨磷汀是被批准用作与放射治疗相关的狭窄临床适应症的唯一辐射保护剂。然而,氨磷汀这一小分子药物会迅速被人体排出体外(给药1小时后血浆中只剩下约5%),同时低剂量氨磷汀就会产生严重的副作用(如低血压、发热、恶心和呕吐),这在很大程度上限制了它在高剂量电离辐射防护方面的应用。因此,开发安全有效的放射保护剂用于治疗或预防高剂量辐射造成的急性损伤对国家安全、公共健康、社会发展均具有重要意义。
将小分子药物转化为高分子可以解决小分子药物应用的一些问题(如快速排出体内、水溶性差、不稳定性和毒性)。然而,由于缺乏简便的合成手段,关于高分子聚合物辐射保护剂的研究非常少。
【研究进展】
近日,清华大学化学系陶磊课题组在Nature communications上发表了一篇题目为“High-throughput preparation of radioprotective polymers via Hantzsch’s reaction for in vivo X-ray damage determination”的文章。该研究将Hantzsch反应、高通量(HTP)技术和高分子化学相结合,开发了具有抗辐射能力的高分子辐射保护剂,优化的高分子防护剂具有良好的安全性,能有效地保护细胞和斑马鱼胚胎免受致命剂量的电离辐射(80 Gy X射线)。
【图文简介】
图1 基于Hantzsch反应的抗辐射聚合物

图2 Hantzsch单体及相关聚合物

(a) 通过Hantzsch反应高通量制备了45个单体,通过自由基聚合高通量制备了45个聚合物;
(b) M(X)(1)单体的1H NMR波谱(DMSO – d6,400 M);
(c) P(X)(1)聚合物的1H NMR波谱(DMSO-d6, 400 M)。
图3 聚合物的抗氧化、抗氧化、抗氧化能力

图4 辐射和放射保护剂

辐射照射后发生的事件和使用辐射保护剂对抗可能造成的损害。
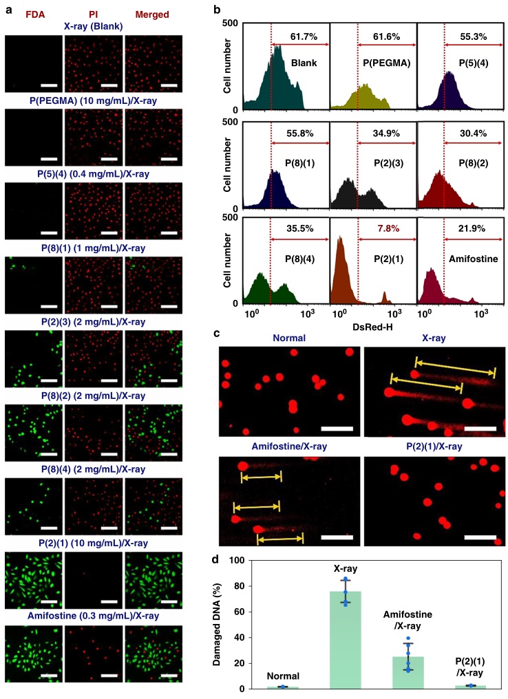
图5 细胞实验评价不同化合物的放射防护能力

(a) 不同培养条件下照射80 Gy x射线后L929细胞的FDA/PI双染色。比例尺= 100 μm。这个实验独立重复了三次,得到了相似的结果;
(b) 流式细胞术分析不同条件下细胞坏死情况;
(c)不同培养条件下细胞的彗星实验图像。比例尺= 200 μm;
(d) 细胞内受损DNA(%)。数据以平均值±SD表示(n=6个生物独立细胞)。
图6活体(斑马鱼胚胎)试验不同化合物的防辐射能力

(a) 不同条件下斑马鱼胚胎(60hpf)的激光共聚焦显微图像。比例尺= 300 μm;
(b) 不同条件下斑马鱼胚胎的荧光强度(AO)。数据以平均值±SD表示(n=15只独立动物);
(c) 不同条件下斑马鱼胚胎的超氧化物歧化酶和MDA水平。数据以平均值±S D表示(n=15只独立动物)。结果的统计分析采用独立样本(单侧)学生t检验,多重比较不作调整。
图7斑马鱼胚胎在不同条件下的辐射后遗症

(a) 不同条件下孵化的斑马鱼幼鱼的代表性图片。7天,标尺=500微米;
(b) 孵化幼鱼数及畸形幼鱼数,30个样本/组;
(c) 不同条件下胚胎孵化的斑马鱼幼鱼的受损DNA。比例尺500微米。本实验独立重复两次,结果相似。
【小结】
研究者将Hantzsch反应、高通量方法和高分子化学相结合,开发了安全高效的放射防护剂。制备了一种具有低细胞毒性和优异抗辐射能力的水溶性聚合物。在活体实验中,这种聚合物在有效保护斑马鱼胚胎免受致命的大剂量电离辐射(80戈瑞x射线)方面甚至优于氨磷汀这一唯一被批准用于临床应用的放射防护剂。机理研究表明,这种聚合物具有有效防止DNA因高剂量辐射而受损的能力。这一研究初步探索了通过多组分反应开发高分子防辐射剂,可能促进聚合物科学中多组分反应(MCRs)和HTP方法的研究,并有可能促进新型功能高分子的开发和在跨学科领域中的应用。
文献链接:High-throughput preparation of radioprotective polymers via Hantzsch’s reaction for in vivo X-ray damage determination, 2020, nature communications, doi: 10.1038/s41467-020-20027-0
【课题组介绍】
陶磊副教授:1999 年本科毕业于中国科学技术大学高分子科学与工程系,之后免试进入中国科学技术大学高分子科学与工程系攻读硕士学位。2006 年博士毕业于英国华威大学化学系,同年赴美国加州大学洛杉矶分校进行博士后研究。2008年赴澳大利亚新南威尔士大学进行博士后研究。2010 年 10 月进入清华大学化学系工作。当前主要从事利用多组分反应合成新型高分子和自愈性水凝胶的研究。入选2018,2019科睿唯安高被引学者(交叉学科)。
【相关工作】
2017年,陶磊课题组在利用多组分反应进行聚合物的高通量后修饰过程中,偶然发现含有多组分基团的聚合物具有良好的抗氧化能力(Polym. Chem. 2017, 8, 5679-5687)。2018年,课题组利用精油提取物为原料,通过多组分反应和高通量方法,开发了抗氧化聚合物库。从库中筛选出的聚合物可以保护细胞免于高剂量紫外辐射的伤害,防护效果优于超氧化物歧化酶(SOD)(JACS, 2018, 140, 6865-6872)。2019年,课题组将二茂铁基团通过多组分反应引入高分子结构中以增强聚合物的抗氧化能力,得到的聚合物在活体(小鼠)实验中可以有效对抗氧化应激导致的急性肝损伤,防护效果优于临床药物水飞蓟(ACS Macro Lett., 2019, 8, 639-645)。这些研究结果表明多组分反应结合高通量方法是开发大分子抗氧化剂的有效手段;大分子抗氧化剂可以解决小分子抗氧化剂在使用中面临的部分问题(快速代谢、水溶性差、稳定性差、毒性等)。这些前期研究为开发安全有效的大分子辐射防护剂奠定了基础。





