多元金属-有机框架(MOFs)中,多个有机功能配体或金属离子(可变单元)被整合到它们的主链中,能够进行高度选择性的分离和催化,在性能上超过其功能较弱的“简单”对应物。虽然可变单元的特性和比率可以很容易地量化这些MOFs,但是确定它们的空间排布仍然是一个挑战。在概念层面上,MOF中可变单元的序列与DNA中的核苷酸序列相似。MOFs中不同单位的排列,就像DNA中的核苷酸一样,引入了作者所认为的“顺序内的异质性”。异质性描述了可变单位空间排列的变化,这些单位共价结合到一个其他有序的、平移对称的主链上。

近日,加州大学伯克利分校的Omar M. Yaghi教授团队以“Sequencing of metals in multivariate metal-organic framework”为题在Science期刊上发表重要研究成果。该团队绘制了多元金属有机框架(MOF-74)中金属氧化物晶体内的金属序列图,其中元素含有钴(Co)、镉(Cd)、铅(Pb)和锰(Mn)的混合组合。这些晶体通过原子探针层析成像揭示了金属离子的非均匀空间序列的存在,这取决于金属和合成温度,例如随机的(Co,Cd,120 °C),短的重复(Co,Cd,85 °C),长重复的(Co,Pb,85 °C)和插入的(Co,Mn,85 °C)。每一种序列类型测试了三种晶体,观察到所有12个样品中Co的摩尔分数在0.4到0.9之间变化,而序列没有改变类型。在金属氧化物比较中,金属有机骨架对不同尺寸的金属在其棒状体中共存具有很高的耐受性,因此呈现出不同的金属序列。
作者把重点放在无限长金属氧化物棒[称为二次建筑单元(SBU)]中的混合金属,因为这种金属棒在MOF中有很好的代表性,尤其是那些表现出不寻常特性的,如碳捕获和水收集。因为这些金属棒是原子构成的,它们可以被认为是金属氧化物的薄片,混合金属的排列方式已经被研究过了。作者将类似的技术应用于混合金属棒MOF,并发现不同金属分布的规律。在这项涉及这类金属氧化物的研究中,已知金属沿棒呈“链状”排列。它们的空间排列可能遵循许多不同的场景,其中作者考虑四种类型:随机(均匀分布)、短和长重复(同类金属彼此相邻,其数量定义为重复大小)和插入(插入另一种金属类型的副本中的金属)(图1)。重复和插入相对于随机类别表现出可识别的规律性。作者把这些看作是沿着棒运行的金属序列,因此可以合理地预期,这些序列可能形成可调谐气体吸附和分离、进入的客体分子的有效极化和沿异质金属级联的高选择性催化的基础。
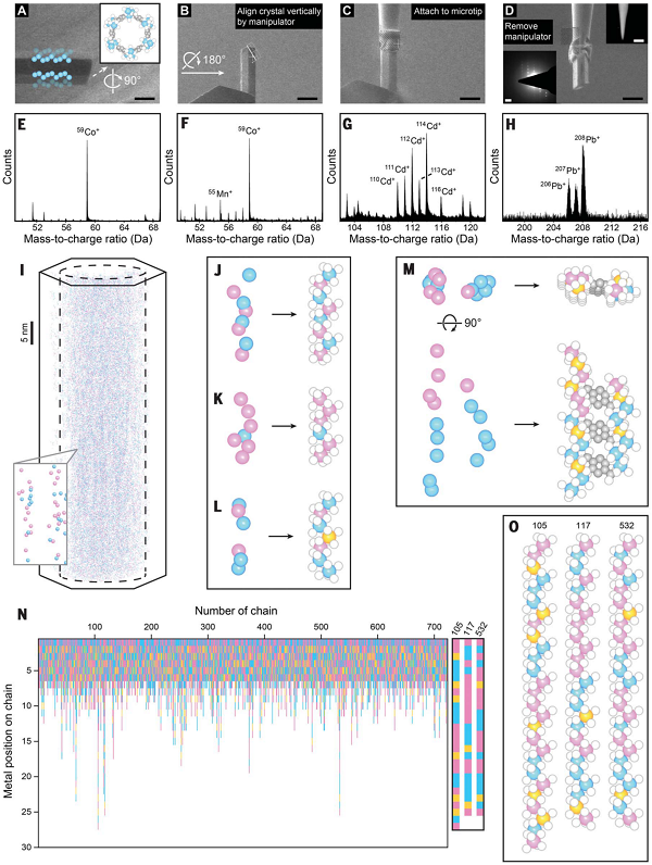
图1. 实验研究法。

在使用APT绘制金属图时,必须知道深度(z轴,垂直方向)的空间分辨率约为0.2 nm,横向(xy平面)的空间分辨率为0.5到1 nm(图1)。后者的较低分辨率是由轨道像差和局部放大效应引起的,使原子在平面内的位置与真实晶格模糊地点。尽管如此,沿z方向的深度分辨率足够高,可以区分来自不同深度的原子。在这项研究中,作者利用了高深度分辨率的优势,沿着垂直于探测平面的六角棱镜晶体的最长尺寸对准MOF的棒SBU(图2A-D)。因此,金属氧化物棒SBU中的金属链受到沿测量z轴的金属序列“读数”的影响。通过使用双束聚焦离子束将最终MOF样品锐化为适合APT测量的尖端(直径<100 nm)(图2D,右上角插图),无结晶度损失,如通过电子衍射(图2D,左下角插图)确认的。
图2. 在Co,Cd-MOF-74单晶中金属的APT测量和排序。

为了确定样品的序列类型,作者计算得到的重组链的PM-SRO参数。结果发现,Co,Cd-MOF-74(120 ℃)在不同距离下其值均接近于零(图3A),对应金属随机序列的存在(图3c)。通过直接计数得到的序列内重复大小的直方图与均匀分布模拟的序列一致(图3B)。
图3. 多变量MOF-74中金属排列的统计分析。

作者又进一步将他们的方法扩展到相邻链序列的分析(图4)。除了金属氧化物棒内的金属序列外,通常有三种不同的空间排列方式:复制(相邻棒中的相同金属序列彼此对齐)、反向(一个序列中的金属类型被相邻棒中的另一个金属类型取代),和独立的(相邻棒上的序列之间没有相关性)。为了理解穿过相邻棒的金属排列,作者对获得的序列进行了相同的PM-SRO分析,除了用于确定位置的原点,作者将其放在被评估棒附近。距离为零意味着这两种金属在相邻的金属棒上处于同一高度。根据链间PM-SRO参数,Co,Cd-MOF-74(120 °C)在棒间显示出独立的金属排列(图4A和B)。然而,在Co,Cd-MOF-74(85 °C)中,发现相同类型的短复制品在相邻的棒之间对齐,构成一个复制排列(图4C和d)。
图4. 金属排列在相邻的金属氧化物棒。

文献链接:Sequencing of metals in multivariate metal-organic frameworks, Science 369 (6504), 674-680. DOI: 10.1126/science.aaz4304.
原文链接:https://science.sciencemag.org/content/369/6504/674
本文由科研百晓生供稿。
本内容为作者独立观点,不代表材料人网立场。
未经允许不得转载,授权事宜请联系kefu@cailiaoren.com。
欢迎大家到材料人宣传HTH官网地址 成果并对文献进行深入解读,投稿邮箱: tougao@cailiaoren.com.
投稿以及内容合作可加编辑微信:cailiaorenVIP。
如果您有APT测试需求,欢迎您请访问https://www.cailiaoren.com/ 提交您的需求,将由入驻的测试HTH官网地址 顾问来解决。





