【引言】
如今,可穿戴和柔性/可拉伸的应变传感器由于能够将机械形变转换为电信号而备受关注,并广泛用于人机交互,健康监测系统以及人体运动监测和检测。与传统刚性传感器相比,柔性/可拉伸应变传感器能够承受更大的外部应变。可拉伸应变传感器的类型很多,包括电阻传感器,电容传感器,压电传感器,摩擦电传感器等。可拉伸应变传感器的类型很多,包括电阻传感器,电容传感器,压电传感器,摩擦电传感器等。其中,具有高灵敏度的可拉伸电阻应变传感器由于其结构简单且制造过程容易受到了广泛的关注。最近已经提出了基于石墨烯,碳纳米管等碳基材料的可拉伸电阻应变传感器。为了获得高灵敏度,活性材料的微观结构必须在细微的机械刺激下以电阻的形式急剧变化。值得一提的是,电阻变化,尤其是纳米填料之间较大的纳米接触电阻,将因此产生大量热量,通常被用作纳米加热器。但是,对于可拉伸的电子设备,这种升高的热量会对设备的性能,安全性和可靠性产生负面影响,甚至导致其结构和功能失效。因此需要开发具有出色热管理性能的高性能可穿戴和可拉伸应变传感器。
【成果简介】
近日,青岛大学孙彬副教授团队联合上海交通大学黄兴溢教授团队报道了一种具有先进的热管理功能的高度可拉伸,透气且生物相容的应变传感器。该传感器具有超过100%的良好拉伸性,出色的电性能以及超过5000个循环的长期耐用性和可重复性。由于在电纺热塑性聚氨酯(TPU)纤维膜的表面上形成了石墨烯纳米带(GNR)的导电纳米网络,因此可以精确地感测人的动作,并且在划船运动实际应用上得到了进一步证明。此外,填充有紧密接触的BNNS的纳米复合TPU基质(记为TPU-BNNS)可确保将热量快速散发到环境中,而电纺TPU纤维膜的绝热特性使其适合于可贴在人体皮肤上。为了进一步了解应变传感器的散热机理,还对TPU-BNNS膜与空气之间的界面导热进行了模拟和计算。导热率提高242%,传感器实时饱和温度下降了32%。特别是,在重复的拉伸-释放过程中,可拉伸电子器件的动态工作温度波动进行了原位测试。 在0到100%应变之间的连续拉伸释放过程中,应变传感器的表面温度表现出优异的热稳定性。相关研究成果“A high performance wearable strain sensor with advanced thermal management for motion monitoring”为题发表在Nature Communications上。
【图文导读】
图一 结构示意图。

(a)可拉伸传感器的示意图和光学照片。
(b,c)沉积在电纺纤维垫上的GNR的俯视图和(c)截面图。
(d)应变传感器的截面图。
(e)电纺TPU纤维毡和TPU-BNNS膜之间的中间层的截面图。
图二可拉伸应变传感器的热性能

(a)TPU-BNNS膜和应变传感器的热导率。
(b)分别在25和125°C之间交替进行多次加热和冷却循环时,不同BNNSs含量应变传感器的热导率。
(c)不同BNNS含量传感器的饱和温度。
(d)在初始长度和100%应变之间超过30次循环的情况下,应变传感器的饱和温度波动范围。
(e)拉伸释放过程中导热路径变化的示意图。
(f)拉伸释放过程中导热路径变化的示意图。
图三可拉伸应变传感器的机电性能

(a)可拉伸应变传感器在各种应变下的IV曲线。
(b)分别在1、2、4、6、7和8mms-1的应变频率下100%应变下电阻与时间的相对变化。
(c)传感器在各种外部应变下的响应。
(d)在不同的施加应变下,可拉伸应变传感器的相对电阻变化。
(e)SEM图像说明了拉伸过程中TPU纤维表面的GNR。
(f)传感器在100%的循环稳定性测试。
图四 人体运动监测测试

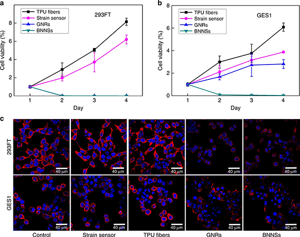
图五应变传感器的生物相容性

(a,b)细胞增殖试验,细胞活性与时间的关系。
(c)对应的细胞共聚焦显微镜图像。
【小结】
总之,本文报告了一种具有先进热管理功能的高性能应变传感器。应变传感器包含TPU作为矩阵,以及用于导热和导电的BNNS和GNR,并具有量身定制的热性能。 高伸缩性和灵敏度以及长期的电气特性使其成为精确监控人体运动的理想选择。特别是,浇铸的TPU-BNNS薄膜可提高热导率,有助于快速将热量传递到环境中,而多孔电纺纤维膜层则可起到隔热作用,可作为皮肤保护剂。此外, TPUBNNS膜与空气之间界面导热率高达2.9×104 W m-2K-1,且首次研究了在重复拉伸-释放过程下可拉伸电子器件的动态工作温度波动。测试结果表明,可拉伸应变传感器具有出色热稳定性。最后,通过试验证实,活性纳米填料可以被严格限制在纳米复合材料中,并防止其浸出,这对于与皮肤连接的设备至关重要。 改工作可以为下一代可穿戴和可拉伸电子产品的热管理提高了设计思路。
文献链接:“A high performance wearable strain sensor with advanced thermal management for motion monitoring”(DOI: 10.1038/s41467-020-17301-6)
本文由微观世界编译供稿。
欢迎大家到材料人宣传HTH官网地址 成果并对文献进行深入解读,投稿邮箱tougao@cailiaoren.com。
材料人投稿以及内容合作可加编辑微信:cailiaorenvip。





