【研究背景】
据估计,生物膜感染占所有人类微生物感染的60%以上。特别是真菌生物膜相关感染导致的死亡率不断上升,其中念珠菌是最具致病性的菌种。目前,念珠菌病的治疗效果很差,而根除真菌生物膜的抗真菌药物仅包含以下三类:多烯类、唑类和棘白菌素类。更严重的是各种抗真菌药物的耐药性也逐渐被报道和记载。据研究表明念珠菌耐药性主要是由生物膜细胞外基质对抗真菌药物的隔离所导致。随着越来越多的患者因复杂的手术、器官移植或免疫反应的抑制/降低而更易受真菌感染,因此,对开发和寻找新的抗真菌策略的需求非常迫切。近年来,纳米载体已成为有效的抗菌剂载体用于消除细菌生物膜。其中,智能、pH适应和隐形的纳米载体在生物膜的酸性环境能通过载体与带负电荷细菌的静电双层相互作用以增强其在细菌生物膜中的渗透和积累。因此,设计和开发能负载抗真菌药物的智能纳米载体以穿透和清除真菌生物膜具有重要的研究价值。
【成果简介】
近日,南开大学的史林启教授、苏州大学刘勇副研究员、中国医学科学院放射医学研究所黄帆副研究员和和荷兰格罗宁根大学Henk J. Busscher教授联合合作开发了一种内置伏立康唑的2-甲基咪唑酸锌骨架(V-ZIF)。Zn2+与伏立康唑的配位结合可减少伏立康唑的意外泄漏,实现了伏立康唑的零级释放动力学,有助于穿透白色念珠菌生物膜,并防止念珠菌聚集产生更好的分散。然而,伏立康唑一旦在酸性白念珠菌生物膜中积累,就会从V-ZIF中分离,造成膜损伤和杀死寄居的真菌。此外,在小鼠模型中,V-ZIFs中比伏立康唑更能消除由白色念珠菌引起的开放性伤口感染且对主要器官几乎没有副作用。因此,V-ZIFs有望成为一种受欢迎的抗真菌药物用于治疗真菌生物膜。该文章近日以题为“Antifungal-Inbuilt Metal–Organic-Frameworks Eradicate Candida albicans Biofilms”发表在知名期刊Adv. Funct. Mater上。
【图文导读】
流程图、V-ZIF的制备示意图以及V-ZIF渗透到开放性伤口的真菌生物膜内并在其酸性环境中释放其内置的伏立康唑以破坏生物膜过程。

图一、不添加伏立康唑的ZIF-8的理化性质

(a)不同类型ZIF置于10%稀释胎牛血清和pH值为7.4的10×10−3 m磷酸钾缓冲液中的直径变化。
(b)不同类型ZIF置于10%稀释胎牛血清和pH值为7.4的10×10−3 m磷酸钾缓冲液中Zeta电位变化。
(c)不同类型ZIF的TEM显微照片。
(d)V-ZIF-II的TEM-EDS元素图。
(e)ZIF-8和V-ZIF-II的元素组成
图二、V-ZIFs的结构与组成表征

(a)ZIF-8,V-ZIF-I和V-ZIF-II的XRD图谱。
(b)伏立康唑溶液、ZIF-8、V-ZIF-I和V-ZIF-II的红外吸收光谱。
(c)伏立康唑溶液、ZIF-8、V-ZIF-I和V-ZIF-II的TGA曲线。
(d)ZIF-8,V-ZIF-I和V-ZIF-II的N2-吸附等温线。
(e)ZIF-8,V-ZIF-I和V-ZIF-II的孔宽分布。
(f)V-ZIF-I和V-ZIF-II分别在pH=5.0和pH=7.4的PBS中对伏立康唑的累积释放曲线。
图三、不同分子量的单分子胶束粒径及cryo-TEM图像

(a)各种单分子胶束的粒径分布。
(b)G5-g-PBLG400胶束的放大的DLS直方图。
(c)由DLS测定的单分子胶束的直径和分散性。
(d)G5-g-PBLG400胶束在DMF中的低温透射电镜图像。
图四、红色荧光标记的RhB-ZIF-8在白色念珠菌GB1/2生物膜中的穿透能力

(a)pH 7.4时3D-CLSM图像显示的RhB-ZIF-8在绿色荧光标记的白色念珠菌生物膜中的渗透和积累。
(b)pH 5.0时3D-CLSM图像显示,在(a)pH 7.4和(b)pH 5.0时,RhB-ZIF-8在绿色荧光白色念珠菌生物膜中的渗透和积累。
(c)pH值为7.4和5.0时,白色念珠菌生物膜的荧光强度与生物膜深度的函数关系。
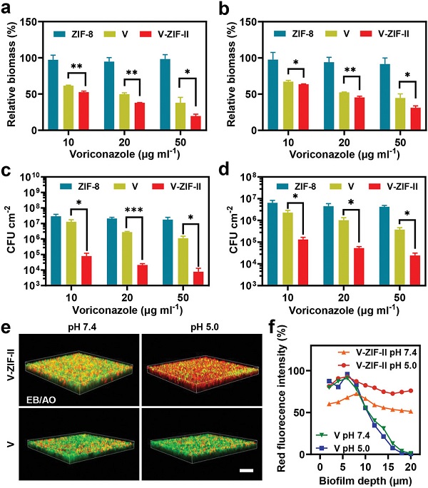
图五、白色念珠菌GB1/2生物膜的体外杀灭能力。

(a)pH 5.0时,暴露于不同ZIF-8、伏立康唑溶液和V-ZIF-II后白色念珠菌生物膜的相对生物量。
(b)pH 7.4时,暴露于不同ZIF-8、伏立康唑溶液和V-ZIF-II后白色念珠菌生物膜的相对生物量。
(c)pH 5.0时,暴露于不同ZIF-8、伏立康唑溶液和V-ZIF-II后每平方厘米的白色念珠菌生物膜中的细菌含量。
(d)pH 7.4时,暴露于不同ZIF-8、伏立康唑溶液和V-ZIF-II后每平方厘米的白色念珠菌生物膜中的细菌含量。
(e)在pH 7.4和pH 5.0条件下,在伏立康唑溶液和V-ZIF-II中暴露6小时后的白色念珠菌生物膜(AO/EB染色)的3D-CLSM图像。
(f)在pH 7.4和pH 5.0条件下,伏立康唑溶液和V-ZIF-II穿透色念珠菌生物膜深度的函数分布。
图六、体内抗真菌疗效评价

(a)小鼠真菌感染和治疗的流程。
(b)在7天的治疗期间,不同时间点感染伤口部位的照片。
(c)在治疗过程中,不同时间点伤口大小与第0天的伤口大小的百分比。
(d)小鼠伤口组织中细菌的含量。
(e)伤口组织的H&E和Masson染色
【结论展望】
在这项研究中,作者通过Zn2+与伏立康唑的配位结合,成功地制备了内置伏立康唑(抗真菌药物)的金属有机骨架(V-ZIF)。配位结合使V-ZIF具有良好的稳定性,并实现了抗真菌药物的零级释放动力学。白色念珠菌生物膜内的酸性环境能触发伏立康唑与金属有机骨架分离进而实现其释放。V-ZIF能穿透白色念珠菌生物膜和阻止白色念珠菌聚集而产生更好的扩散进而导致真菌细胞膜损伤和白念珠菌死亡。在白色念珠菌感染的开放性伤口中,V-ZIF表现出良好的抗真菌性能和促进伤口愈合的能力且无明显副作用。此外,将抗真菌药物内置于金属-有机框架中的策略也适用于其他含给电子结构域的药物,如唑类、二嗪类和吡啶类,以改善其药代动力学性能并减少其副作用。文献链接: Antifungal-Inbuilt Metal–Organic-Frameworks Eradicate Candida albicans Biofilms ( Adv. Funct. Mater. 2020, 30, 2000537)
课题组简介:
史林启,南开大学化学学院教授,博士生导师,现为药物化学生物学国家重点实验室副主任、功能高分子教育部重点实验室主任、南开大学高分子化学研究所所长。2004年入选教育部“新世纪人才支持计划”,2006年获国家杰出青年基金支持,2012年为教育部“长江学者创新团队”负责人,2018获“享受国务院政府特殊津贴专家”称号。《离子交换与吸附》副主编,《高分子学报》编委。研究方向为多功能纳米药物载体、自组装生物活性材料等,以第一作者或通讯在Nature Nanotechnology, J. Am. Chem. Soc., Angew. Chem. Int. Ed., Adv. Mater., Adv. Sci., Macromolecules等杂志发表论文170余篇,论文被引用4000余次,出版专著3部,授权专利3项,三项成果实现产业化。
刘勇,苏州大学功能纳米与软物质研究员副研究员。主要研究方向为:1、氨基酸NCA的可控聚合以及聚多肽的高性能化;2、二级结构可调控的聚多肽及其在药物递送方面的应用;3、纳米仿生结构的自组装构筑与多功能化。自2013年以来,已在化学、材料和生物医学等各类高水平期刊上发表了20余篇学术论文,其中部分第一作者或通讯作者文章发表在Chem. Soc. Rev., ACS Nano, Adv. Funct. Mater., Adv. Health. Mater., Acta Biomater., Nano research等杂志上。
本文由大兵哥供稿。
欢迎大家到材料人宣传HTH官网地址 成果并对文献进行深入解读,投稿邮箱:tougao@cailiaoren.com
投稿以及内容合作可加编辑微信:cailiaorenvip。





