【研究背景】
维持血液循环系统于良好的工作状态,是生物机体得以生存的基本条件,因此对血液循环系统进行实时监控具有重要意义。在血流监控过程中,不仅需要在单个时间点进行的静态成像,更需要对其实现实时无创的动态监控。在血管监控过程中,不仅需要在单个时间点进行的静态成像,更需要对其实现实时无创的动态监控。与传统的近红外窗口(780-900 nm)相比,近红外二区(NIR-II; 1000-1700 nm)光学生物荧光成像技术可实现更高的信噪比和生物组织穿透深度。而有机分子探针因为具有相对分子量较小,易于代谢,生物毒性低等优势,对于未来的生物医用转化具有更大的潜力。目前虽然有机NIR-II荧光探针已经被广泛报道用于活体成像,然而由于其血液循环半衰期较短(约5-60分钟),无法实现动态生理过程的连续监测。
【成果简介】
近日,复旦大学化学系张凡教授团队以2-苯基吲哚等为原料,通过两步反应可高产率(90%)合成最大吸收和发射波长均大于1000 nm的水溶性近红外成像探针LZ-1105。该分子内芳香母核上扭转的吲哚环提供了较大的空间位阻,端基上含有的四个磺酸根基团进一步赋予了LZ-1105较高的水溶性。同时,该团队利用密度泛函理论解释了LZ-1105有机小分子的电子特性和类似化合物LZ系列分子的光谱差异及规律,为NIR-II有机小分子探针的设计与合成提供了思路。动物实验结果表明,LZ-1105与血液中的纤维蛋白原特异性结合形成复合物,增强了荧光量子产率(1.46%)。同时,该分子具有较长的血液循环时间(半衰期为3.2小时)。在1064 nm激光器激发下,LZ-1105可对小鼠脑部、腿部血管和腘窝淋巴管进行高穿透深度、高分辨率、高信噪比的静态NIR-II荧光成像。此外,由于其具有较长的血液半衰期,LZ-1105被进一步应用于小鼠下肢血管缺血再灌注,颈动脉血栓溶栓过程以及血脑屏障开启和关闭过程等生理变化的实时动态监控,并对此类血管相关疾病的血流速度进行定量分析。这为后续血管类疾病的实时监控与个性化治疗打下了坚实的基础。研究成果以“Organic NIR-II Molecule with Long Blood Half-Life for In Vivo Dynamic Vascular Imaging”发表在知名期刊Nature Communications上,张凡教授为该论文通讯作者,已毕业博士生李本浩和博士生赵梦瑶为论文共同第一作者。该工作得到了复旦大学化学系、复旦大学先进材料实验室、聚合物分子工程国家重点实验室、上海市分子催化与功能材料重点实验室、国家重大研究计划项目、国家自然科学基金杰出青年基金、上海市科学技术委员会重点基础研究项目的大力支持。同时,该课题得到了上海交通大学附属第六人民医院的大力帮助。
【图文导读】
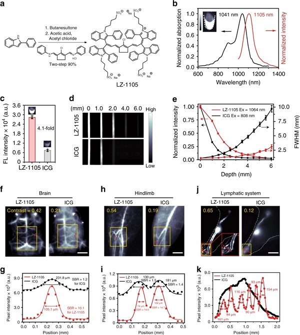
图一、LZ-1105的光学特性及其与ICG体内近红外成像的对比

(a)LZ-1105的合成路线。
(b)LZ-1105在PBS中的归一化吸收和荧光强度。插图:LZ-1105(10 μM)在PBS中的NIR-II荧光图像。
(c)LZ-1105和ICG在1064 nm和808 nm激光激发下的荧光强度。插图:小鼠血液中LZ-1105和ICG的NIR-II荧光图像。
(d-e)(d)、LZ-1105和ICG的NIR-II图像、归一化信号强度和半峰宽对比。
(f-j)用LZ-1105或ICG注射裸鼠(脑)和脱毛ICR小鼠(n = 3)(淋巴系统和后肢)脑(f)、后肢(h)和淋巴系统(j)的无创NIR-II荧光图像。
(g-k)沿脑(f)、后肢(h)和淋巴系统(j)红色虚线的荧光强度分布(点)和高斯拟合(线)。
图二、LZ-1105和ICG的药代动力学和血液滞留

(a-c)静脉注射LZ-1105和ICG后,小鼠身体(a)、大脑(b)和后肢(c)的不同时间NIR-II成像。
(d)LZ-1105和ICG给药小鼠在(b)和(c)的黄蓝虚线处的相应信号背景比(SBR)随时间变化。
(e)LZ-1105和ICG给药小鼠的血液循环(%ID g−1)随时间变化。
(f)LZ-1105小鼠24小时内尿累积排泄曲线。
(g)LZ-1105和ICG在不同激发和长通滤波器下的NIR-II信号强度。
(h)用20 oC恒温滴定量热法(ITC)测定了LZ-1105和ICG与牛血清白蛋白(BSA)和牛纤维蛋白原的结合参数。
图三、后肢缺血再灌注的实时NIR-II成像

(a)缺血再灌注过程示意图。
(b)如图所示,在不同时间点用LZ-1105进行缺血再灌注的NIR-II生物成像。
(c)分别在被夹住1、4、8和12 h后,作为时间函数的前、中和结束位置处的血流所经过的相应距离。
图四、颈动脉溶栓过程的实时NIR-II成像

(a)溶栓过程的示意图。
(b)LZ-1105在重组组织纤溶酶原激活剂(rt-PA)注射的不同时间点对颈动脉进行NIR-II生物成像。
(c)在溶栓过程中恢复血流量与时间的函数关系。
图五、实时无创NIR-II成像监测血脑屏障的开启和关闭

(a)用于监测BBB开启和恢复的NIR-II成像设置的示意图。
(b)不同时间点(n = 3)聚焦超声(FUS)和微泡处理前后小鼠脑的NIR-II图像。
(c-d)绿色和紫色圆圈对应的归一化平均信号强度随时间的变化。
图六、LZ染料的密度泛函理论计算

(a)LZ染料的化学结构。
(b)根据LZ染料的优化S1几何结构,绘制了HOMO和LUMO图。
(c)LZ染料基态几何构型的优化。
【结论展望】
总之,这项工作描述了一种小分子有机LZ-1105,以实现快速、无创、高分辨率和实时的血管动力学成像。LZ-1105具有长时间的血液循环和NIR-II窗口的激发和发射,可用于动态血管过程的静态或持续成像,包括后肢缺血再灌注、颈动脉溶栓和小鼠BBB的暂时开启和恢复。该方法可用于动态发现和监测更多的血管相关现象,为小动物血管相关疾病的发病机制提供新的研究手段。
文献链接:Organic NIR-II molecule with long blood half-life for in vivo dynamic vascular imaging ( Nature Communications, 2020, DOI: 10.1038/s41467-020-16924-z)
课题组简介:
张凡,教授,博士生导师,国家杰出青年科学基金获得者、中组部青年拔尖人才。2008年获复旦大学化学系理学博士学位(导师:赵东元院士)。2008-2010年美国加州大学圣塔芭芭拉分校化学与生物化学系博士后(导师:Galen Stucky院士)。2010年8月通过复旦大学人才引进计划任化学系副研究员、博士生导师,2012年协调成立复旦-陶氏化学联合研究中心,任研究中心副主任,2013年底开始任化学系教授。
张凡教授主要从事于稀土近红外荧光纳米探针和有机分子探针的设计合成以及生物医学诊断分析。发表SCI论文100余篇,多篇发表在Nat. Nanotechnol (1篇),Nat. Commun(5篇),J. Am. Chem.Soc.(8篇),Angew. Chem. Int. Ed.(12篇),Adv. Mater. (6篇),Nano. Lett. (5篇)等生物化学相关国际一流期刊上发表了一系列有影响的研究论文,引用超过13000次,H index 62。22篇论文入选ESI高被引论文,2018年入选科睿唯安全球高被引学者。撰写出版英文专著2部(英国皇家化学会出版社和德国Springer-Nature出版社)。获得教育部自然科学一等奖、侯德榜化工HTH官网地址 奖、上海市HTH官网地址 进步奖等奖、上海市青年英才HTH官网地址 奖等荣誉。同时担任国际期刊Frontiers in Chemistry (Nanoscience Section)(影响因子4.312)执行主编,Particle & Particle systems characterization 国际期刊学术期刊编委 (影响因子4.384)。
课题组主页:http://nanobiolab.fudan.edu.cn/
本文由大兵哥供稿。
欢迎大家到材料人宣传HTH官网地址 成果并对文献进行深入解读,投稿邮箱:tougao@cailiaoren.com
投稿以及内容合作可加编辑微信:cailiaokefu





