纳米生物技术是指用于研究生命现象的纳米技术,它是纳米技术和生物学的结合,同时也是一门涉及物理学、化学、量子学、机械学、材料学、电子学、计算机学、生物学、医学等众多领域的综合性交叉学科。是国际生物技术领域的前沿和热点问题,在医药卫生领域有着广泛的应用和明确的产业化前景,特别是纳米药物载体、纳米生物传感器和成像技术以及微型智能化医疗器械等,主要包含两个方面利用新兴的纳米技术解决和生物学问题;利用生物大分子制造分子器件,模仿和制造类似生物大分子的分子机器。
今天我们从近期Nature系列、Science等顶刊看一看研究趋势:
Science:肺泡活性物质仿生纳米颗粒增强抵御异型流感病毒感染
目前的流感疫苗必须每年更新,以应对病毒血凝素(HA)和神经氨酸酶(NA)基因的不断突变,因为疫苗主要诱导针对这些表面抗原的中和抗体。相比病毒的自然感染以及减毒活疫苗等复制性疫苗,非复制型疫苗引起的粘膜T细胞免疫反应较差,无法诱导较强的保护性免疫反应。因此迫切需要安全、高效的粘膜佐剂来促进机体产生保护性免疫,以应对不同的流感病毒感染带来的威胁。在此,复旦大学陆路、姜世勃团队联合哈佛医学院麻省总医院Mei X. Wu副教授合成了基于cGAMP设计制备了一种肺部仿生纳米颗粒(PS-GAMP),cGAMP是干扰素基因诱导剂STING(干扰素基因刺激剂)的激动剂。该佐剂(PS-GAMP)通过模拟病毒感染的早期阶段,在不伴有过度炎症的情况下,激活AMs和AECs,促进疫苗产生高效的体液和CD8+ T细胞保护性免疫反应,以抵抗多种异型流感病毒的攻击。研究结果提示AECs在产生广泛的交叉保护以抵御各种流感病毒方面具有十分重要的作用,表明PS-GAMP可能是一种“通用”流感疫苗的潜在粘膜佐剂。相关研究以“Pulmonary surfactant–biomimetic nanoparticles potentiate heterosubtypic influenza immunity”为题目,发表在Science上。
文献链接:
DOI: 10.1126/science.aau0810
图1 PS-GAMP介导的佐剂作用

Nat. Chem.:可编程的聚合物库,用于构建包含逻辑门的刺激响应纳米载体
作为临床治疗的一部分,包含逻辑门的刺激响应生物材料在检测和响应病理标记方面具有巨大的潜力。然而,一个主要的障碍是缺乏一个通用的系统,可以用来方便地组装不同的配体响应单元,形成可编程的纳米器件,用于先进的生物计算。在这里,南京大学朱俊杰教授、西安交通大学徐锋教授、湖南大学谭蔚泓院士联合开发了一个可编程的聚合物库,通过在具有相似结构和反应活性的建筑模块中包含响应单元。利用这些聚合物,开发了一系列智能纳米载体,这些纳米载体具有层次结构,其中包含与自我牺牲基序相连的逻辑门。以疾病生物标志物为输入,逻辑装置显示了多种治疗药物(包括激酶抑制剂、药物和短干扰RNA)在体内和体外的位点特异性释放。这种“即插即用”的平台可以扩展到智能生物材料工程,用于治疗传递、精准医疗、组织工程和干细胞治疗。相关研究以“A programmable polymer library that enables the construction of stimuli-responsive nanocarriers containing logic gates”为题目,发表在Nat. Chem.上。
文献链接:
DOI: 10.1038/s41557-020-0426-3
图2 利用高分子库进行逻辑计算和序贯释药的SNCs设计

Nat. Mater.:纳米颗粒进入实体肿瘤
纳米颗粒通过肿瘤血管内的内皮细胞间隙(内皮细胞间间隙)运输的概念是癌症纳米医学的一个中心范式。发现这些间隙的大小可达2000纳米。这证明了纳米颗粒的发展可以治疗实体肿瘤,因为它们的大小足够小,可以渗出并进入肿瘤微环境。在此,多伦多大学Warren C. W. Chan教授等人证明了这些内皮间隙并不负责纳米颗粒进入实体肿瘤的运输。相反,研究发现多达97%的纳米颗粒是通过内皮细胞的活性过程进入肿瘤的。这一结果来自于对四种不同的小鼠模型、三种不同类型的人类肿瘤、数学模拟和建模以及两种不同类型的成像技术的分析。这些结果挑战了目前开发癌症纳米药物的基本原理,并表明了解这些活跃的途径将开启增强肿瘤积累的策略。相关研究以“The entry of nanoparticles into solid tumours”为题目,发表在Nat. Mater.上 。
文献链接:
DOI: 10.1038/s41563-019-0566-2
图3 纳米颗粒可以通过活性的跨内皮途径渗出

Nat. Biomed. Eng.:可见光和近红外I /II窗口的多光谱荧光成像用于肝脏肿瘤手术
第二近红外波长窗口(NIR-II, 1000-1700 nm)使组织的荧光成像在毫米深度和微米级分辨率下具有增强的对比度。然而,临床上缺乏可行的NIR-II设备,阻碍了NIR-II成像的临床转译。在这里,中科院自动化研究所田捷研究员和斯坦福大学Sanjiv Sam Gambhir,、Zhen Cheng教授描述了一种光学成像仪器,它集成了一个可见的多光谱成像系统,可以检测NIR-II和NIR-I(700-900 nm)荧光(使用吲哚菁绿染料),以帮助在荧光引导下手术切除肝脏原发和转移性肿瘤。研究发现,与NIR-I成像相比,术中NIR-II成像具有更高的肿瘤检测灵敏度,肿瘤与正常肝组织信号比(5.33:1.45)更高,肿瘤检出率(56.41%:46.15%)增强。研究进一步推测,将NIR-I /II光谱窗与合适的荧光探针相结合,可能会改善临床上的影像引导手术。相关研究以“First-in-human liver-tumour surgery guided by multispectral fluorescence imaging in the visible and near-infrared-I/II windows”为题目,发表在Nat. Biomed. Eng.上。
文献链接:
DOI: 10.1038/s41551-019-0494-0
图4 可见光和NIR-Ι/ II临床应用多光谱成像仪器原理

Nat. Nanotechnol.:可转化的纳米肽在体内抑制HER2信号并导致癌细胞死亡
人表皮生长因子受体2 (HER2)在20%的乳腺癌中过表达。HER2受体的二聚导致下游信号的激活,使恶性表型得以增殖和存活。由于HER2的高表达水平,目前HER2+乳腺癌的治疗需要联合治疗。在这里,加州大学戴维斯分校 Kit S. Lam教授团队联合中科院王磊研究员设计了一种无毒的可转换的肽,它可以在水环境下自组装成胶束,但是,当它与癌细胞上的HER2结合时,就会转化成纳米纤维,破坏HER2的二聚作用,并随后发生下游信号事件,导致癌细胞凋亡。肽段的相变使HER2特异性靶向,抑制HER2二聚抑制细胞核内增殖和存活基因的表达。通过体外及体内实验验证了纳米颗粒的纤维化转化和最终良好的肿瘤治疗效果。这种纤维结构转化的超分子肽代表了一类受体介导靶向癌症纳米新型疗法。相关研究以“Transformable peptide nanoparticles arrest HER2 signalling and cause cancer cell death in vivo”为题目,发表在Nat. Nanotechnol.上。
文献链接:
DOI: 10.1038/s41565-019-0626-4
图5 可转化的纳米肽阻止HER2信号传递

Nat. Nanotechnol.:双靶向纳米疫苗对慢性乙型肝炎有治疗性抗体应答
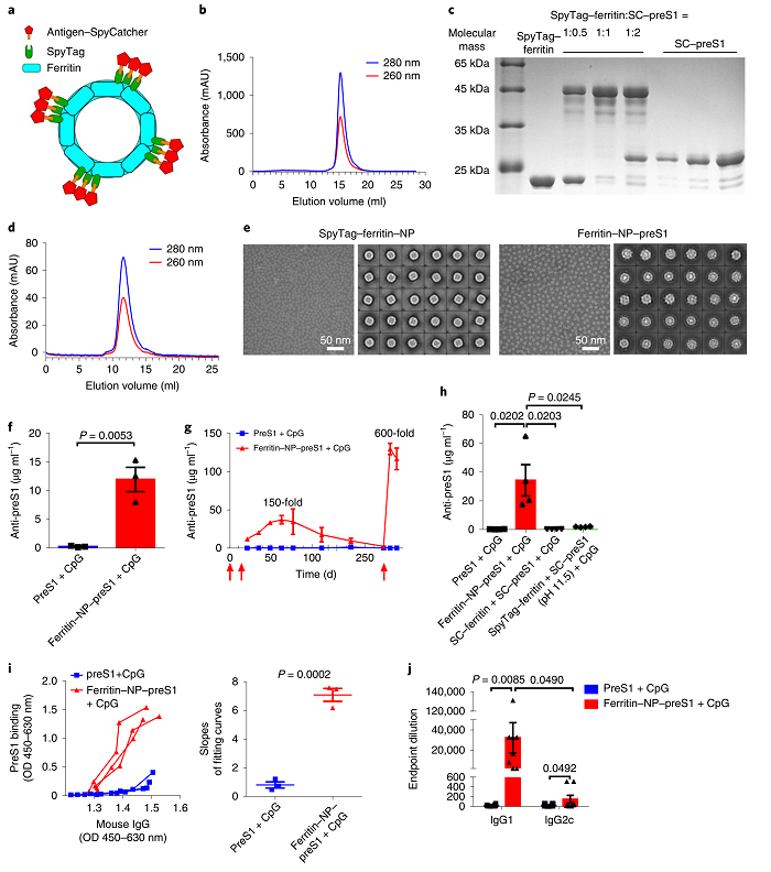
慢性乙型肝炎是由长期感染乙型肝炎病毒(HBV)引起的,它会大大增加患肝病的风险。尽管开发了预防乙肝病毒的疫苗,但诱导有效抗体反应的治疗性疫苗仍然难以找到。中国科学院生物物理研究所朱明昭课题组设计了基于铁蛋白纳米颗粒的乙型肝炎病毒(HBV)preS1纳米疫苗,在小鼠模型中,诱导产生了高水平、高亲和力、持久的抗体应答和免疫记忆,不但具有出色的预防作用,而且在治疗模型中获得功能性治愈和HBsAg血清学转换,并显著降低HBVcccDNA。该研究还进一步揭示了铁蛋白纳米颗粒抗原被淋巴结SIGNR1+抗原呈递细胞主动靶向识别、转运、诱导Tfh和B细胞活化应答的免疫学新机制。相关研究以“Dual-targeting nanoparticle vaccine elicits a therapeutic antibody response against chronic hepatitis B”为题目,发表在Nat. Nanotechnol.上。
文献链接:
DOI: 10.1038/s41565-020-0648-y
图6 铁蛋白NP疫苗的分子设计与表征

Nat. Nanotechnol.:金纳米团簇用于体内疾病监测
超小金纳米团簇(AuNCs)已成为体内成像的灵敏探针,因为它们显示出异常的肿瘤堆积和高效的肾脏清除特性。然而,其内在的催化活性,可以提高检测灵敏度,还有待于在体内检测。麻省理工学院Sangeeta N. Bhatia教授和伦敦帝国理工学院Molly M. Stevens教授合作通过利用过氧化物酶模拟活性的AuNCs和精确的纳米级肾脏过滤,设计了多功能蛋白酶纳米传感器,可以对疾病微环境做出反应,在不到1h的时间内产生疾病状态的直接比色法尿液读数。研究监测了收集的大肠癌小鼠模型尿中AuNCs的催化活性,在该模型中,肿瘤小鼠小鼠与健康小鼠相比,比色信号增加了13倍。并且注射后4周内通过肝、肾排泄完全消除了纳米感受器,没有发现任何毒性。这种模块化的方法将能够通过利用各种疾病的特定酶信号来实现对各种疾病的快速检测。相关研究以“Renal clearablecatalytic gold nanoclusters for in vivo disease monitoring”为题目,发表在Nat. Nanotechnol. 上。
文献链接:
DOI: 10.1038/s41565-019-0527-6
图7 纳米催化剂信号放大传感系统的设计

文中如有不妥之处,欢迎评论区留言~
本文由Junas供稿。
本内容为作者独立观点,不代表材料人网立场。
未经允许不得转载,授权事宜请联系kefu@cailiaoren.com。
欢迎大家到材料人宣传HTH官网地址 成果并对文献进行深入解读,投稿邮箱: tougao@cailiaoren.com.
投稿以及内容合作可加编辑微信:cailiaorenVIP。





