当前位置: 材料牛 » HTH官网地址 » 导读 » Adv. Funct. Mater.报道:基于免疫调节改善软组织和金属植入物整合的策略及其意义

Adv. Funct. Mater.报道:基于免疫调节改善软组织和金属植入物整合的策略及其意义

【背景介绍】

目前,金属植入物已广泛应用于骨科、牙科、神经外科、耳鼻喉科等各医学领域中。然而,由于与软组织金属植入物整合相关的差异,一般对软组织整合的普遍看法是负面的,并且大多数研究人员在开发金属软组织材料时都尽量避免这种情况。因此,当前可用的金属软组织植入物通常应用于需要原位支撑并且不需要整合到周围软组织中的情况下(如心脏支架),从而限制了金属植入物在软组织区域中的应用。

【成果简介】

基于此,中山大学附属口腔医院的陈泽涛研究员和陈卓凡教授(共同通讯作者)联合报道了一种基于免疫调节的策略来调控免疫微环境,改善金属植入物软组织的整合。鉴于巨噬细胞在软组织对金属植入物反应中的重要作用,研究人员使用了巨噬细胞,并评估了M1和M2巨噬细胞免疫微环境的细胞因子特征对金属植入物软组织整合的潜在调节作用。然后描述了不同免疫微环境对模型金属植入物(钛合金盘)上培养的模型软组织细胞(人牙龈上皮细胞)的调节作用,并揭示了FAK-AKT-mTOR信号转导的潜在机制。为进一步证明这种概念,作者制备了IL-4/PDA(聚多巴胺)涂层钛合金植入物以调节M2巨噬细胞的极化,发现该植入物可改善体内金属植入物-软组织的整合。相信这种基于免疫调节的策略将改变原有的看法,并鼓励积极开发具有良好软组织整合特性的金属材料,从而提高金属植入物穿孔的成功率,拓宽其在软组织相关领域的应用。研究成果以题为“Immunomodulation-Based Strategy for Improving Soft Tissue and Metal Implant Integration and Its Implications in the Development of Metal Soft Tissue Materials”发布在国际著名期刊Adv. Funct. Mater.上。

【图文解读】

图一、金属植入物在人体中的应用以及本文研究思路
(A)金属材料在与软组织相关的领域中的应用;

(C)本文研究的实验流程。

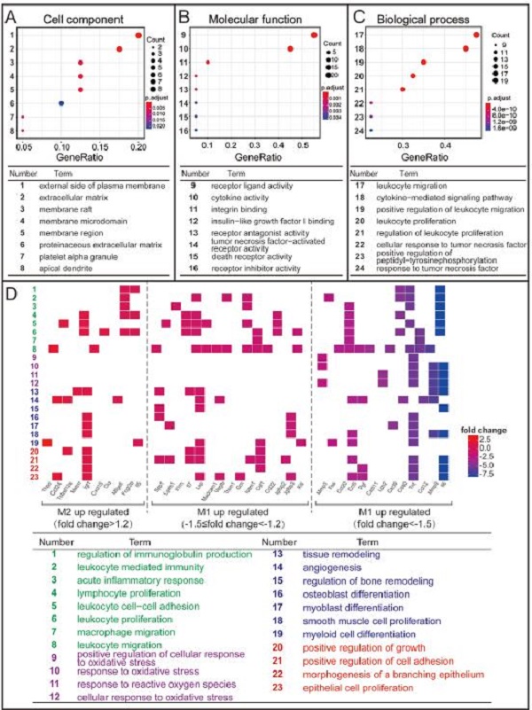
图二、剖析M1和M2免疫微环境及其对软组织和金属植入物整合可能的影响
(A-C)基因存在论(GO)分析揭示了富含差异表达的细胞因子细胞成分(A)、分子功能(B)和生物过程(C)的术语;

(D)M1/M2免疫微环境差异表达的细胞因子的热图样功能分类。

图三、不同的免疫微环境对人牙龈上皮细胞行为的影响
(A)利用CCK-8评估在不同免疫微环境下,在光滑的钛合金圆盘上培养的人牙龈上皮细胞的细胞存活率和增殖;

(B)在伤口愈合试验中,具有不同免疫微环境的光滑牙钛合金盘上人牙龈上皮细胞迁移的代表性图像和半定量统计分析;

(C)在不同免疫微环境中,培养1 h的光滑钛合金盘上粘附的人牙龈上皮细胞总数和脱落的人牙龈上皮细胞比例;

(D)在不同免疫微环境下,在光滑的钛合金圆盘上培养24 h的人牙龈上皮细胞的扩散和形态的代表性SEM图像。

图四、人牙龈上皮细胞中与粘附相关的基因和蛋白质表达
(A)在培养24 h后,通过TEM分析在植入物和人牙龈上皮细胞之间的界面处检测到半球体;

(B)在培养的具有不同免疫微环境的人牙龈上皮细胞的代表性免疫荧光图像和半定量统计分析

(C)具有代表性的蛋白质印迹图像和粘附在培养的人牙龈上皮细胞中粘附相关蛋白表达的半定量统计分析。

图五、人牙龈上皮细胞中的激活信号通路
(A)KEGG分析显示,在M1/M2免疫微环境中,前十个信号通路具有不同细胞因子的表达;

(B)在培养的人牙龈上皮细胞中,AKT-mTOR信号通路相关基因表达的RT-qPCR结果;

(C)具有代表性的免疫印迹图像,以及培养的人牙龈上皮细胞中AKT-mTOR信号通路相关蛋白表达的半定量统计分析。

图六、验证FAK-AKT-mTOR通路在人牙龈上皮细胞中的关键作用
(A)在具有FAK、AKT和mTOR抑制剂的M2免疫微环境培养人牙龈上皮细胞中,FAK-AKT-mTOR通路信号传导途径蛋白表达的代表性蛋白质印迹图像和半定量统计分析;

(B)在具有FAK、AKT和mTOR抑制剂的M2免疫微环境中培养的人牙龈上皮细胞总数和脱落的人牙龈上皮细胞比例;

(C)在伤口愈合试验中,具有M2免疫微环境并带有FAK、AKT和mTOR抑制剂的M2免疫微环境的迁移人牙龈上皮细胞的代表性图像。

图七、开发具有免疫调节特性的金属植入物
(A-B)本研究中使用的微型植入物的设计和概述;

(C)PDA涂覆前后的微植入物的SEM图;

(D)PDA涂层前后的微型植入物的XPS图;

(E)通过ELISA评估的IL-4浓度。

图八、评估大鼠中IL-4/PDA涂层金属植入物的软组织整合特性
(A-B)动物实验的手术程序和术后2周的愈合状态;

(C)H&E染色结果表明在所有组中,微型植入物周围都形成了新的上皮层,并且基本上平行于植入物的长轴而没有网状钉;

(D-E)IHC染色和通用巨噬细胞标记CD68、M2巨噬细胞标记CD206和半桥粒相关蛋白层粘连蛋白5α3的表达的半定量分析结果。

【总结】

综上所述,作者提出一种基于免疫调节的策略,通过调整植入物的特性,从而在植入部位靶向局部免疫微环境,进而调控软组织和植入物的整合。鉴于巨噬细胞是关键的免疫效应物,而FAK-AKT-mTOR信号传导途径是介导软组织/金属整合的一种途径,作者将免疫智能金属植入物设计为诱导巨噬细胞转换为M2表型,生成更多IGF-1等,并激活FAK-AKT-mTOR信号通路,从而改善整合。此为,该金属材料还具有出色的机械和物理性能,可以改善的软组织整合性。这种基于免疫调节的策略将改变对金属材料软组织整合的负面看法,并促进具有良好软组织整合特性的新型金属材料的积极发展。该策略可极大提高金属植入物穿孔的成功率,并扩大金属材料在软组织相关领域的应用,从而有助于满足对先进金属软组织材料的重要临床需求。

文献链接:Immunomodulation-Based Strategy for Improving Soft Tissue and Metal Implant Integration and Its Implications in the Development of Metal Soft Tissue MaterialsAdv. Funct. Mater., 2020, DOI: 10.1002/adfm.201910672)

本文由CQR编译。

欢迎大家到材料人宣传HTH官网地址 成果并对文献进行深入解读,投稿邮箱:tougao@cailiaoren.com.

投稿以及内容合作可加编辑微信:cailiaorenvip.

未经允许不得转载:材料牛 » Adv. Funct. Mater.报道:基于免疫调节改善软组织和金属植入物整合的策略及其意义

相关文章

Baidu
map