金属材料在人类社会发展史中有着不可替代的作用和地位,是高新技术发展必不可少的支柱和基础。近年来,航空航天、先进装备制造、新能源、深海技术以及先进交通运输等关键领域的发展对新一代高性能钢铁材料、高温结构材料、先进金属功能和结构材料以及先进金属材料设计、制备加工和服役评价提出了迫切需求。
金属材料的研究虽然说比较成熟,虽然大都是传统研究方向,但没有很多方向没有攻克比如:理解多相高熵合金的固溶效应,原位/操作实验表征数据的实时分析,在相同长度和时间尺度上进行耦合实验和计算模拟研究等。进入2020年,截至3月份已有6篇文章发表在Nature、Science上,金属和合金领域的基础研究将继续推动新HTH官网地址 革命和对材料行为的更深入理解,从而产生新的材料设备和系统。
在这里,笔者带领大家领略一下什么样的研究能发到Nature、Science上。
1 Nature:金属玻璃的应变硬化和剪切带抑制
应变硬化是工程合金力学行为中最重要的现象,因为它保证了合金流动的非定域化,提高了拉伸延性,并抑制了灾难性的力学损商。金属玻璃(MGs)缺乏工程合金的结晶度,而它们的一些特性如高屈服应力和弹性应变极限,相对于传统合金有了很大的改善。MGs具有很高的断裂韧性和已知的最高的“损伤容忍度”(为屈服应力和断裂韧性的乘积)。然而,由于MGs在结构应用中表现为应变软化而不是应变硬化,它的应用很大程度上受到了限制,;这导致了塑性流动在剪切带中的极端局部化,并与张力的早期拉伸受损有关。尽管MG以较高的冷却速率将其能量提升到典型的玻璃形成,降低了其屈服应力,这使应变硬化成为可能,但目前尚不清楚是否可以在保持其玻璃状结构的同时在大块样品中实现。在此,中科院金属所李毅研究员与剑桥大学的A. L. Greer教授合作证明了在室温下三向压缩下的塑性形变可以使大块的MG样品迅速恢复活力,从而通过一种以前在金属状态下没有观察到的机制使应变硬化,展现出足够强的应变强化能力,这种转变的行为抑制了正常单轴(拉伸或压缩)试验中大块试样的剪切带的出现,阻止了力学损伤,并赋予MG更高的流动应力。这种金属玻璃在室温下是稳定的,并表现出特别优异的应变硬化,极大地增加了它们在结构应用中的潜在用途。相关研究以“Strain-hardening and suppression of shear-banding in rejuvenated bulk metallic glass”为题目,发表在Nature上。
文献链接:
DOI: 10.1038/s41586-020-2016-3
图1 金属玻璃态的诱导变化

2 Nature:金属元素中晶界相变的观察
晶界结构理论有着悠久的历史,基本的假设是不同的晶界取向存在多个稳态和亚稳态。这种概念早期被提出,用来区分在任何平衡热力学性质下的界面状态。在两种或两种以上金属组成的合金中,晶界相变已在实验中得到广泛验证,并得到理论模型和计算模型的证明。然而,晶界相变在纯金属中的直接实验观察和转化动力学仍是一个未解之谜。在这里,德国马普所的Thorsten Meiners教授等人演示了在元素铜[111]上对原子级晶界相共存以及转变行为进行了实验观测。研究人员利用原子级分辨率成像揭示了晶界两种不同结构的共存状态,并利用有限温度分子动力学模拟工具研究探索了这些晶界相的共存和相变动力学机制。我们的结果演示了如何在动力学上捕获晶界相变,从而实现原子尺度的室温观测。我们的工作为金属晶界相变的原子尺度原位研究铺平了道路,有利于进一步研究晶界相变对异常晶粒长大及液态金属脆化等现象。相关研究以“Observations of grain-boundary phase transformations in an elemental metal ”为题目,发表在Nature上。
文献链接:
DOI: 10.1038/s41586-020-2082-6
图2 晶界结构的演变分析及晶界相预测结构

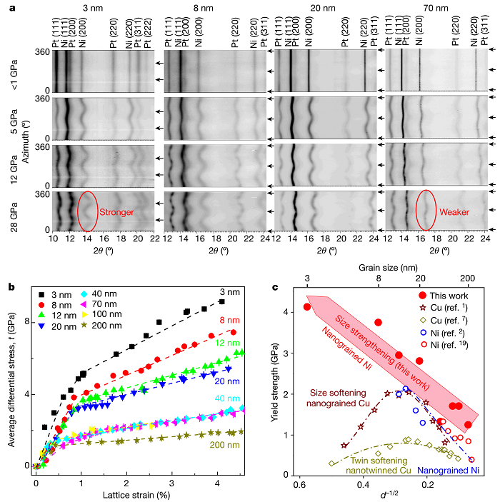
3 Nature:超细晶金属的高压强化
金属的强度会随着颗粒尺寸的减小而增加。当临界颗粒尺寸为10到15 nm左右时,进一步细化晶粒,材料的强度不仅不提高,反而会下降。一般认为这一软化现象是由于纳米材料中晶粒之间的界面的滑动主导了其塑性变形所致。然而,由于高质量大尺寸纳米晶材料制备的困难,很难准确测量晶粒尺寸小于15nm的机械性能,所以对于晶粒尺寸更细的纳米金属而言,其强度与晶粒尺寸关系的建立仍需要最直接和可靠的实验数据。在本项研究工作中,重庆大学的黄晓旭教授团队与北京高压科学研究中心的陈斌研究员团队等合作将高压实验方法引入到了纳米材料研究中,创造性地解决了纳米材料强度表征的技术难题,首次报道了晶粒尺寸在10nm以下的纳米纯金属的强化现象。通过对纳米纯金属Ni进行高压变形研究,发现其强度随着晶粒尺寸减小持续提高,而且更为吃惊的是,晶粒尺寸越小其强化效果越显著。在所研究的最小晶粒尺寸(3nm)样品中,获得了4.2 GPa的超高屈服强度,比常规商业纯镍强度提高了10倍。塑性计算模拟和透射电子显微镜分析表明,高压变形抑制了纳米材料中的晶界滑动,并促进了起强化作用的晶体缺陷(位错)的储存,从而导致高压细晶强化。相关研究以“High-pressure strengthening in ultrafine-grained metals”为题目,发表在Nature上。
文献链接:
DOI: 10.1038/s41586-020-2036-z
图3 纳米晶粒镍的晶粒强化

4 Nature:一种纯净铁磁近藤晶格中的奇异金属行为
当调谐到量子临界点(QCP)时,广泛的金属表现出反常的电和热力学性质,尽管这些奇怪金属的起源构成了一个长期的谜。奇异金属与非常规超导性和反铁磁QCPs之间的频繁联系,使人们相信它们是高度纠缠的量子态。相比之下,铁磁体被认为是一种不太可能用于陌生金属的环境,因为它们的纠缠度很弱,而且它们的QCPs常常被相互竞争的相位或一阶相位过渡所打断。这里浙江大学袁辉球教授,Michael Smidman及英国伦敦大学Piers Coleman提供了纯铁磁的证据,在压力诱导的QCP中,近藤晶格CeRh6Ge4变成了一种奇怪的金属。压力下的特殊热阻和电阻率的测量表明,铁磁跃迁被连续地抑制到零,从而揭示了QCP周围的奇异金属行为。研究认为强磁各向异性在这一过程中起着关键作用,它以三联体共振价键的形式将纠缠注入有序铁磁体中。研究证明了局域矩与导电电子纠缠模式的奇异变换,从QCP上的三联体共振价键到康多纠缠态单线态对,会导致费米表面体积的跳跃,这是奇异金属行为的关键驱动因素。研究结果为铁磁量子临界的研究开辟了一个方向,并为奇异峰现象建立了一个替代的环境。最重要的是,铁磁体的奇异金属行为
QCP表明,量子纠缠而不是反铁磁的破坏是奇怪金属各种行为的共同驱动因素。相关研究以“Strange-metal behaviour in a pure ferromagnetic Kondo lattice”为题目,发表在Nature上。
文献链接:
DOI:10.1038/s41586-020-2052-z
图4 CeRh6Ge4中铁磁性的压力演化与QCP中的奇异金属行为

5 Science: 位错、晶界和沉淀相作为氢陷阱的观测
高强钢的氢脆是高强钢在可持续能源生产中应用的一个障碍。氢脆涉及多尺度的氢缺陷相互作用。然而,由于氢原子质量小,容易迁移,采用常规技术手段难以确定氢在材料中的精确位置,从而限制了人们对氢脆现象的理解。热解吸光谱可以识别氢的保留或捕获,但数据不能很容易地与不同微观结构特征的相对贡献联系起来。悉尼大学的Julie M. Cairney教授和中信金属公司的路洪洲博士用低温转移原子探针层析法观察了钢中氢的微观结构特征。直接观察位错和晶界处的氢为脆化模型提供了验证。在NbC和基体钢的非共格界面上观察到的氢提供了直接证据,证明这些非共格界面可以作为俘获点。这些信息对于设计抗脆化钢是至关重要的。相关研究以“Observation of hydrogen trapping at dislocations, grain boundaries, and precipitates”为题目,发表在Science上。
文献链接:
DOI: 10.1126/science.aaz0122
图5 三维原子探针观测到的晶界和位错处的氢

6 Science:定向附着通过形成和分解高能晶界而产生五重孪晶
当两个具有相同晶格平面的晶体通过一定的对称作用而相互生长时,就会发生孪生现象。孪晶晶体是广泛存在于各种材料中,包括金属(Cu、Ag、Au)以及陶瓷。孪生会导致影响物理和化学性质的各种结构和形态。例如,五重孪晶(5-FTs)的应力显著增加了纳米线的杨氏模量,而多晶铜纳米线在还原二氧化碳时表现出良好的选择性等。在此,在美国太平洋西北国家实验室李冬生教授团队联合中国科学院金属研究所Gang Zhou 、密西根大学Ning Lu教授等人合作,结合高分辨原位透射电子显微镜与分子动力学模拟,证明通过重复定向附着~3 nm的金、铂和钯纳米颗粒发生五重孪生。研究人员在原子尺度揭示了两种五重孪晶的形成机制,这些机制由应变的积累和消除驱动。研究结果为控制多种材料的孪生结构和形态提供指导。相关研究以“Oriented attachment induces fivefold twins by forming and decomposing high-energy grain boundaries”为题目,发表在Science上。
文献链接:
DOI: 10.1126/science.aax6511
图6 通过机制1和2在Pd和Pt NP中形成5-FTs的实例

文中如有不妥之处,欢迎评论区留言~
本文由Junas供稿。
欢迎大家到材料人宣传HTH官网地址 成果并对文献进行深入解读,投稿邮箱: tougao@cailiaoren.com.
投稿以及内容合作可加编辑微信:cailiaorenVIP。





