【研究背景】
纳米药物由于其更好的药物传递能力,在癌症治疗中显示出卓越的优势。然而,药物转运的生物障碍,包括网状内皮系统(RES)的消除、肿瘤细胞摄取效率低、溶酶体药物失活、肿瘤细胞有效载荷释放无效以及肿瘤穿透力减弱,阻碍了纳米药物的成功治疗。以往的研究表明,亲水性颗粒表面有利于延长血液循环和有效的细胞内药物释放,而疏水性颗粒表面更有利于肿瘤细胞的有效内吞。此外,超大尺寸的纳米药物通过机械破坏溶酶体膜容易从溶酶体逃逸,而小尺寸的纳米药物可以有效地将药物输送到肿瘤细胞深层,并在细胞质中迅速释放。显然,为了满足所有这些矛盾和复杂的要求,以相继克服上述每一种生物屏障,纳米药物需要通过改变其物理或表面性质(如变形金刚)来保持对不同体内生物环境的快速反应。尽管一些刺激反应或活性靶向纳米药物克服了上述一到两个药物传递难题,包括复杂的纳米材料合成和延迟的刺激反应化学反应(需要几个小时才能去除外层)等问题限制了全功能纳米药物的开发及其临床转化。
【成果简介】
近日,中国药科大学姚静教授通过组装阿霉素、单宁酸和吲哚菁绿来制备纳米转换器(DTIG),以克服这一难题。亲水性DTIG可延长血液循环时间,此外还在酸性肿瘤微环境中转化为疏水性颗粒,被肿瘤细胞有效内化。随后,在酸性溶酶体中进一步形成过大的疏水颗粒,通过破裂溶酶体逃逸。这些疏水性DTIGs能迅速回复到较小的亲水性纳米组装体,并在细胞质中释放有效载荷。由于质子的作用,这些转化具有类似于蛋白质的变性和复性。此外,DTIG光热疗法可提高药物在肿瘤中的渗透效率。这种优化的DTIG给药工艺最终提供了有效的抗肿瘤疗效和明显的预后优势。该文章近日以题为“Transforming Complexity to Simplicity: Protein-Like Nanotransformer for Improving Tumor Drug Delivery Programmatically”发表在知名期刊Nano Letters上。
【图文导读】
图一、DTIG的分子自组装、转变及治疗机制

(a)分步组装过程和酸性环境诱导DTIG的重组过程。
(b)DTIG的肿瘤传递和肿瘤细胞摄取。
(c)DTIG的细胞内转移、溶酶体逃逸和激光促进药物释放过程。
(d)光热(PT)作用引起的肿瘤渗透。
图二、DTIG的表征和自组装机制

(a)DTIG的TEM图像。
(b)DTIG的AFM图像。
(c)DOX,TA,ICG,DT和DTIG的红外光谱。
(d)DT的组装机制,包括 π−π作用和电子相互作用。
(e)DOX、TA、ICG、DT和DTIG的荧光光谱。
(f)DOX,TA,ICG,DT和DTIG的紫外光谱。
(g)DTIG的组装机制。
(h)DT和DTIG的带隙分析。
(i)利用Amber软件对DOX分子、TA和ICG的组装模拟。
图三、DTIG的质子触发转变机制

(a)DTIG在不同环境中的尺寸变化。插图为不同DTIG照片。
(b)rDTIG和DTIG在pH 6.5和pH 4.5 PBS中的TEM图像。
(c)rDTIG和DTIG在pH 6.5和pH 4.5 PBS中的AFM图像。
(d)DTIG、DT、DOX、TA和ICG在pH 6.5 PBS中的紫外光谱。
(e)DTIG、DT、DOX、TA和ICG在pH 4.5 PBS中的紫外光谱。
(f)DTIG和DTIG-pH 4.5的XRD谱图。
(g)DTIG在pH 4.5 PBS(DTIG-pH4.5)和rDTIG中的紫外光谱。
(h)DTIG处理MCF7细胞0.5、1.5和4h后的TEM图像。
(i)在有无激光照射(808nm,1.6w cm-2,5min)条件下,不同pH值PBS中DTIG的DOX释放。
(j)在有无激光照射(808nm,1.6w cm-2,5min)条件下,不同pH值PBS中DTIG的ICG释放。
(k)在有无激光照射(808nm,1.6w cm-2,5min)条件下,rDTIG的DOX释放。
(l)在有无激光照射(808nm,1.6w cm-2,5min)条件下,rDTIG的ICG释放。
(m)在有无激光照射(808nm,1.6w cm-2,5min)条件下,DTIG在MCF7细胞中的药物释放。
图四、DTIG的细胞摄取、细胞毒性、溶酶体逃逸和肿瘤穿透实验

(a)不同pH下DTIG和LIBOd的细胞摄取。
(b)DTIG在MCF7细胞中的溶酶体逃逸行为。
(c)DTIG+激光的细胞毒性。
(d)CompuSyn分析得到的DOX与ICG+激光联合治疗的CI图。
(e)用MTS观察DOX、DTIG和DTIG+激光的穿透效应。
(f)用DTIG、DTIG+激光和LIBOd治疗24小时的小鼠肿瘤的CLSM,CD31(绿色)标记肿瘤血管部位。
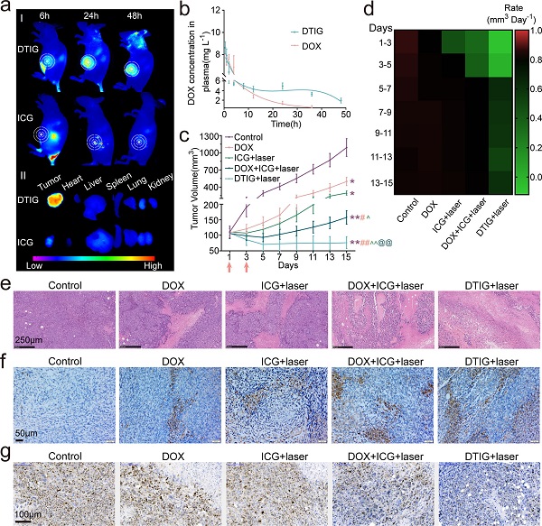
图五、DTIG的体内肿瘤分布、药代动力学和抗肿瘤作用

(a)MCF7荷瘤小鼠静脉注射DTIG和游离ICG后6、24、48h的体内荧光成像。
(b)DTIG和DOX的药物浓度-时间曲线。
(c)不同实验组的MCF7肿瘤生长曲线。
(d)治疗过程中各组肿瘤生长速度。
(e)MCF7荷瘤小鼠肿瘤剥脱的组织病理学检测。
(f)用TUNEL法检测MCF7荷瘤小鼠的肿瘤。
(g)Ki67法检测MCF7荷瘤小鼠肿瘤。
【结论展望】
综上所述,作者构建了一种由DOX、TA和ICG组装的纳米转化器DTIG。由于可逆的亲水-疏水转换和重组-再组装过程,DTIG程序化地延长了血液循环时间、增加了细胞摄取、快速溶酶体逃逸和精确的细胞内有效载荷释放。机理研究表明,这些快速的、多性质的转变只有在质子浓度的作用下才会被激活。高质子浓度可引起DTIG的疏水重组。可逆地,DTIG在逃离高质子浓度环境后,能恢复亲水结构,有效释放载荷。体外和体内药效学研究表明,DTIG+激光治疗具有良好的联合治疗效果和药物渗透性。与以往需要较长时间进行化学反应的刺激反应性纳米药物相比,DTIG显示出仅需几分钟的快速反应。DTIG的制备和组装条件简单,符合绿色化学原理。该研究为开发纳米药物提供了一种新的策略,可以通过编程的方式突破不同的肿瘤靶向药物传递障碍。
文献链接:Transforming Complexity to Simplicity: Protein-Like Nanotransformer for Improving Tumor Drug Delivery Programmatically (Nano Letters, 2020, DOI: 10.1021/acs.nanolett.9b05008)
课题组简介:
姚静:教授,药剂学博士研究生导师,江苏省药学会和南京药学会药剂专业委员会委员兼秘书。江苏省“六大人才高峰”高层次人才(2015),江苏省“333高层次人才培养工程”第3层次培养对象(2013),江苏省高校“青蓝工程”优秀青年骨干教师(2012);获中国药学会-石药集团青年药剂学奖(2011),南京市第九届自然科学优秀学术论文二等奖(2011),中国药学会科学技术奖三等奖(2007),中国药科大学教学成果奖二等奖(2009),及美国特品(ISP)奖教金等。
近年承担各类科研项目20余项,包括主持国家自然科学基金面上项目、“重大新药创制”国家重大专项子项目、江苏省自然科学基金面上项目、省级人才项目、国家重点实验室优秀青年人才基金项目和重大项目子课题、中国药科大学基本科研业务费培育项目和重大研究计划培育项目子项目、中国药科大学—上海强生制药种子基金等;目前已在J Control Release等药剂学领域权威杂志发表SCI论文41篇;主编专业著作2部(《药物冻干制剂技术的设计与应用》和《药用辅料应用指南》),参编著作3部,参编教材1部;申请专利20项,其中授权专利13项。
本文由大兵哥供稿。
欢迎大家到材料人宣传HTH官网地址 成果并对文献进行深入解读,投稿邮箱:tougao@cailiaoren.com
投稿以及内容合作可加编辑微信:cailiaorenvip。





