【研究背景】
近几十年来,大量的研究表明,抗癌纳米颗粒(NPs)的大小在决定其组织分布、肿瘤穿透、细胞内化和体内清除等方面起着至关重要的作用。目前大部分研究主要集中在尺寸为20到100 nm的纳米颗粒上。生物体内如抗体、酶、核酸等多种生物大分子尺寸主要在10 nm左右及以下。这个尺度范围内纳米颗粒的尺寸对其效应所产生的影响近年来正引起广泛的关注,但是受限于这一尺寸颗粒快速的清除效应及低效率的靶组织富集能力,如何将相同量的不同尺寸纳米颗粒递送至肿瘤组织一直是个重要挑战。
【成果简介】
近日,华南理工大学杜金志研究员与王均教授联合“大载小”的多级纳米药物输送体系,能够在“大”尺寸载体上荷载具有不同体积的“小”尺寸载体,而当进入到肿瘤组织后,“小”载体在肿瘤微环境的刺激下快速解离并释放出来,并进一步递送药物至肿瘤组织中。借由这一输送平台,我们可以克服小尺寸载体代谢清除快,富集量低以及不同的清除速度对肿瘤组织初始富集量的影响,进而可以系统性研究尺寸效应对于小尺度范围内纳米载体的抗肿瘤药物递送过程的影响。利用多级纳米药物输送体系(iCluster),装载不同代数的PAMAM树状大分子 (G3-、G5-、G7-PAMAM)。通过调控制备过程和各组分比例,获得具有相似尺寸和表面化学性质,实现iCluster纳米颗粒具有相似的药代动力学和相似的肿瘤初始累积。在肿瘤部位积累后,单个小树状分子在肿瘤微环境中解离并释放,从而进一步对其瘤内表现进行比较和探究。研究结果表明,小尺寸范围下,纳米载体性质细微的变化对其瘤内活动有显著的影响,这也强调了小的NPs在瘤内表现上的细微差异的而引起的巨大影响。该文章近日以题为“Intratumor Performance and Therapeutic Efficacy of PAMAM Dendrimers Carried by Clustered Nanoparticles”发表在知名期刊Nano lett.上。
【图文导读】
图一、G3-、G5-、G7- iCluster递送系统在肿瘤内表现的示意图

图二、G3-, G5-, G7-iCluster的制备及表征

(a)通过自组装方法制备iCluster NPs的示意图以及在肿瘤酸性刺激下iClusters释放PAMAM树突状大分子。
(b)不同添加比例的PAMAM-CDM-PCL/PEG-PCL对G3-iCluster的电位的变化。
(c)不同添加比例的PCL/PEG-PCL对G3-iCluster尺寸的影响。
(d)不同添加比例的PAMAM-CDM-PCL/PEG-PCL对G7-iCluster电位的变化
(e)不同添加比例的PCL/PEG-PCL对G7-iCluster尺寸的影响
(f)G3-、G5-和G7-iCluster TEM图像。
图三、G3-、G5-、G7-iCluster蛋白质吸附及药动学研究

(a)蛋白吸附对iCluster NPs尺寸的影响。
(b)蛋白吸附对iCluster NPs电位的影响。
(c)在进行iCluster NPs吸附蛋白定量分析测定前,iCluster NPs与小鼠血浆孵育1 h。
(d)iCluster NPs静脉注射后药动学曲线。
关键的药代动力学参数包括消除半衰期(e),曲线下面积(f),最大血清浓度(g)和平均停留时间(h)。
图四、G3-、G5-和G7-iCluster/Pt的体内抗肿瘤研究

(a)C57BL/6小鼠经iCluster治疗后原位肿瘤的生物荧光成像研究。
(b)对小鼠肿瘤信号进行量化处理。
(c)对小鼠肿瘤质量。
(d)治疗结束时离体肿瘤的照片
图五、不同PAMAM NPs的穿透能力

(a)37℃培养条件下染料标记的PAMAM NPs在Panc02 肿瘤细胞球中的微分布。
(b)荧光素标记G3-PAMAM、G5-PAMAM、G7-PAMAM孵育4 h后肿瘤细胞球中细胞的流式分析。
(c)FITC阳性细胞的百分比和阳性细胞的平均荧光强度(MFI)。
(d)与肿瘤细胞球孵育4小时后,上清液、细胞外空隙、细胞中的G3-PAMAM、G5-PAMAM、G7-PAMAM在的剂量。
(e)微流体装置示意图。
(f)随着时间的推移,培养基中PAMAM的浓度逐渐降低,以模拟体内血液中微粒的清除。
(g)定量分析肿瘤组织内时间相关的荧光信号(绿色圆圈内)。
(h)肿瘤组织中时间相关的荧光信号的富集。
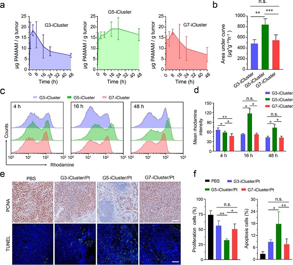
图六、G3、G5和G7-iCluster在肿瘤中的积累和细胞内化

(a)全身性注射后,iCluster NPs在肿瘤组织的时间依赖性积累(n = 5)。
(b)NP在肿瘤组织处积累的曲线下面积。
(c)NPs在体内4h,16h,48h时的肿瘤细胞内化。
(d)罗丹明B在肿瘤细胞中的平均荧光强度。
(e)PCNA和TUNEL分析了不同剂型治疗后Panc02肿瘤组织的变化。
(f)PCNA和TUNEL染色图像量化。
【结论展望】
综述所述,作者以G3-、G5-和G7- PAMAM树状大分子为模型,研究了小颗粒的瘤内表现和抗肿瘤活性。为了克服小颗粒的快速清除和实现相似的初始肿瘤积累量,这些PAMAM树状大分子被制备成具有相似大小和表面电荷性质的iCluster NPs。通过iCluster平台,这些树状大分子表现出相似的血液药代动力学和相似的肿瘤初始积累。但从iCluster平台释放后,这些差异微小的PAMAM树状大分子在瘤内表现和整体抗肿瘤活性上存在显著差异。这也强调了微小颗粒在瘤内表现和抗肿瘤活性上的细微差异所产生的巨大影响,这可能有助于未来的纳米医学设计。
文献链接:Intratumor Performance and Therapeutic Efficacy of PAMAM Dendrimers Carried by Clustered Nanoparticles (Nano Lett. 2019, DOI: 10.1021/acs.nanolett.9b03913)
课题组简介:
王均教授:王均,博士,华南理工大学教授,博士生导师,英国皇家化学学会会士(2016),国家杰出青年基金获得者(2011)和中国科学院“百人计划”入选者(2005),“万人计划”HTH官网地址 创新领军人才(2016)和HTH官网地址 部“中青年HTH官网地址 创新领军人才”入选者(2013),国家重点研发计划项目负责人(2017),现任华南理工大学生物医学科学与工程学院院长。目前任美国基因和细胞治疗协会(ASGCT)国际委员会委员,中国生物材料协会常务理事,中国医药生物技术协会纳米生物技术分会副主任委员、中国生物材料学会智能仿生生物材料分会候任主委,Biomaterials副主编, Acta Biomaterialia和ChemNanoMat杂志编委,Theranostics客座编辑。在Science Translational Medicine、Nature Communications、Nature Nanotechnology、PNAS、Nano Letters、Angew Chem Int Ed、J Am Chem Soc、Advanced Materials、ACS Nano、Biomaterials等杂志发表研究论文180余篇,论文被引用10000余次。
杜金志研究员:杜金志,博士,华南理工大学特聘研究员,博士生导师,国家优秀青年科学基金获得者、广东省杰出青年基金获得者。近年来,在PNAS、Acc. Chem. Res.、J. Am. Chem. Soc.、Angew. Chem. Int. Ed.、ACS Nano、Nano Lett.、Adv. Mater.、Biomaterials、J. Controlled Release等国际著名杂志发表研究论文40余篇。论文被SCI引用3000余次,单篇引用最高近600次。多篇论文入选ESI高被引。目前担任《材料导报》执行编委;中国抗癌协会纳米肿瘤学专业委员会第一届青年委员、中国生物工程学会纳米医学与工程分会青年委员。
本文由大兵哥供稿。
欢迎大家到材料人宣传HTH官网地址 成果并对文献进行深入解读,投稿邮箱:tougao@cailiaoren.com
投稿以及内容合作可加编辑微信:cailiaokefu





