当前位置: 材料牛 » HTH官网地址 » 导读 » 西南交大鲁雄Nano Letters:基于仿贻贝导电磁流体设计各项异性导电自粘附水凝胶

西南交大鲁雄Nano Letters:基于仿贻贝导电磁流体设计各项异性导电自粘附水凝胶

引言

水凝胶具有与生物组织类似的结构及高含水量,因此已经在诸如药物递送、软执行器、电化学器件和人工肌肉等生物医学和生物工程领域发挥重要作用。然而,合成的高分子水凝胶材料大多为各向同性凝胶,不具备像肌肉、软骨、角膜和心脏瓣膜等人体组织在微观尺度上各向异性结构和优异的性能。因此,开发具有定向纳米结构的各向异性水凝胶以实现各向异性功能在生物医学工程领域具有重要的意义。

成果简介

近日, 西南交通大学鲁雄教授课题组创新性地制备了仿贻贝导电磁流体,然后通过施加定向磁场来使纳米电磁复合体完成取向并将其固定在水凝胶网络中,制备出具有各项异性的导电自粘附水凝胶。该水凝胶能够结合高通量电刺激,调控成肌细胞增殖和取向生长,将有望应用于模拟生物组织等仿生领域。

该工作以标题“An anisotropic hydrogel based on mussel-inspired conductive ferrofluid composed of electromagnetic nanohybrids”发表于国际著名期刊 Nano Letters。刘柯志和韩璐博士为文章共同第一作者。鲁雄教授为通讯作者。该研究得到了国家重点研发计划、国家自然科学基金等项目支持。

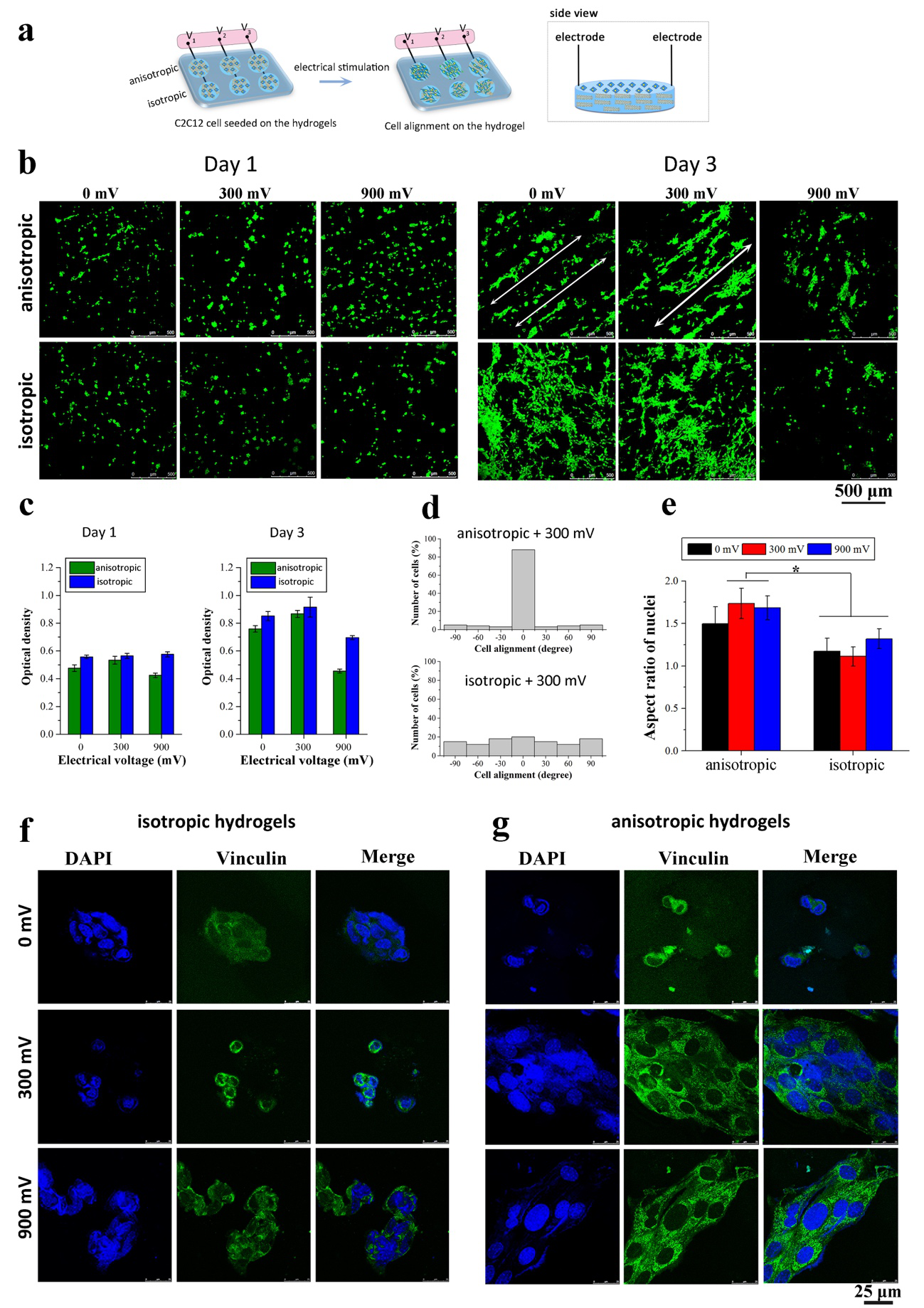
图文导读

  1.  仿贻贝导电磁流体及各项异性水凝胶的形成示意图。

 

图2 . 水凝胶各项异性结构表征。

 

图3. 各项异性导电性与机械性能表征。

 

图4. 各项异性水凝胶与电刺激协同诱导C2C12成肌细胞取向生长。

本文由西南交通大学鲁雄教授课题组供稿。

欢迎大家到材料人宣传HTH官网地址 成果并对文献进行深入解读,投稿邮箱: tougao@cailiaoren.com.

投稿以及内容合作可加编辑微信:cailiaorenVIP.

未经允许不得转载:材料牛 » 西南交大鲁雄Nano Letters:基于仿贻贝导电磁流体设计各项异性导电自粘附水凝胶

相关文章

Baidu
map