【背景介绍】
众所周知,活性氧物质(ROS)(O22-、1O2等)在细胞传递信号过程中起到非常重要的作用。同时,高剂量表达的活性氧通过诱导蛋白质、脂质、DNA等氧化损伤而导致细胞死亡。目前,光动力疗法、声动力学疗法和化学疗法等治疗方法的功效主要取决于含氧量。根据报道已经发现癌细胞在肿瘤的低氧区域对化学疗法和氧依赖的光动力疗法具有极高的抵抗力。因此,克服肿瘤缺氧微环境和提高生物相容性纳米粒子的在肿瘤部位的有效累积,将显著发挥优异的协同抗癌效果。如今,水溶性优异的2,2-偶氮双[2-(2-咪唑啉-2-基)丙烷]二盐酸盐(AIPH)在光照或加热刺激下会迅速解离而产生对细胞有毒的自由基。虽然在缺氧肿瘤微环境中,AIPH仍然可以产生自由基,增加细胞内脂质过氧化氢,进而引发肿瘤细胞的凋亡,但是AIPH并不稳定,在体内会发生分解。因此,提高AIPH在肿瘤部位的有效性,减少其毒副作用是不可避免的。因此,在光照或热刺激条件下,开发具有可控氧自由基生成的生物相容性纳米粒子具有重要意义。
然而,NIR光被用作外部刺激,以实现对局部热疗的高时空控制,同时可以最大程度的减少副作用。而近红外II区(1000-1350 nm)由于可以提供更深的组织穿透深度、更低的信噪比和更高的最大皮肤允许接触(MPE)而备受关注。因此,将近红外II区激光结合白蛋白的优异性能活性有助于提高光动力治疗在缺氧肿瘤微环境中的疗效。
【成果简介】
近日,中科院长春应化所的林君研究员和哈尔滨工程大学的杨飘萍教授(共同通讯作者)联合报道了一种不依赖氧含量的自由基生成纳米体系(CuFeSe2-AIPH@BSA),在两个近红外(NIR)区域都具有双峰吸收,并将其用于成像引导的协同治疗。这种特殊的吸收峰使得该纳米体系具有很高的光热转换效率,并且在NIR(I和II)区都具有良好的匹配光活性。在近红外光照射下,产生的热量可促使AIPH释放并分解,接着产生自由基杀死癌细胞。此外,通过对比研究发现,NIR-II区的治疗功效优于NIR-I区,因为NIR-II区有更深的组织穿透能力和更高的最大允许照射量。在NIR-II区光照射后的热疗效应和产生的有毒自由基引发在低氧微环境中的癌细胞凋亡/死亡。总之,CuFeSe2-AIPH@BSA的高生物相容性和优异的抗癌效果使其成为一种理想的在缺氧环境中的纳米体系,可通过全身给药进行影像引导和NIR-II区介导的协同治疗。研究成果以题为“Hyperthermia and Controllable Free Radicals Co-Enhanced Synergistic Therapy in Hypoxia Enabled by Near-Infrared-II Light Irradiation”发表在国际著名期刊ACS Nano上。

【图文解读】
图一、CuFeSe2-AIPH@BSA纳米粒子的制备和物理表征
(a)CuFeSe2-AIPH@BSA纳米粒子的合成示意图;
(b-c)CuFeSe2纳米颗粒的TEM和HRTEM图像;
(d-e)CuFeSe2@PDA和CuFeSe2-AIPH@BSA纳米颗粒的TEM图像;
(f)CuFeSe2-AIPH@BSA纳米粒子的能量分散谱(EDS)。
图二、比较AIPH、CuFeSe2@PDA和CuFeSe2-AIPH@BSA的性能
(a)溶在乙醇溶液中的AIPH、CuFeSe2@PDA和CuFeSe2-AIPH@BSA在300-1400 nm范围内的UV-vis-NIR吸收光谱;
(b)不同阶段合成样品的Zeta电位;
(c)对比CuFeSe2@PDA、AIPH和BSA、CuFeSe2-AIPH@BSA纳米粒子的FT-IR光谱;
(d)CuFeSe2@PDA、CuFeSe2@BSA和CuFeSe2-AIPH@BSA的TGA曲线。
图三、在不同激发波长下,CuFeSe2-AIPH@BSA的性能
(a)不同浓度下CuFeSe2-AIPH@BSA的水分散液的照片;
(b)在近红外光谱范围内具有紧密匹配的光热活性的CuFeSe2-AIPH@BSA的示意图;
(c)在MIR的NIR-I和NIR-II辐照下,CuFeSe2-AIPH@BSA的比较光热效应;
(d)深层组织光热研究的示意图;
(e)在不同激光条件下,在鸡胸组织不同深度处,CuFeSe2-AIPH@BSA溶液的温度变化的拟合指数衰减。
图四、在不同波长激发下,CuFeSe2-AIPH@BSA的光热效果
(a)在功率密度为1 W/cm2的1064 nm激光照照下,不同浓度的CuFeSe2-AIPH@BSA水溶液的红外热图像与辐照时间的关系;
(b)不同浓度的水和CuFeSe2-AIPH@BSA的温度升高与照射时间的关系;
(c)在5 min内相对于CuFeSe2-AIPH@BSA纳米粒子浓度的温度变化图;
(d)用1064 nm和808 nm激光照射下,CuFeSe2-AIPH@BSA水溶液的光热效应;
(e)冷却时间与冷却阶段温度驱动力的负自然对数(△T/△Tmax)的关系图。
图五、对比AIPH和CuFeSe2-AIPH@BSA释放性能
(a)在366 nm处检测到的AIPH溶液的标准吸收曲线;
(b)初始AIPH溶液和药物加载过程后的CuFeSe2-AIPH@BSA纳米粒子获取上清液的吸收光谱;
(c)在1064 nm或808 nm激光分别以不同的功率密度照射下,CuFeSe2-AIPH@BSA中AIPH的释放曲线;
(d)在不同温度下由CuFeSe2-AIPH@BSA释放的自由基诱导产生ABTS+•。
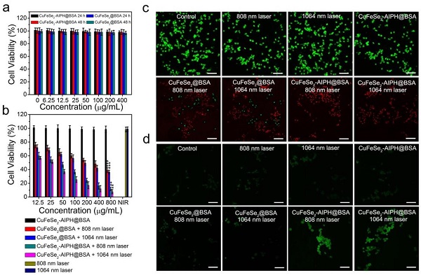
图六、在不同波长激发下,CuFeSe2@BSA和CuFeSe2-AIPH@BSA对细胞的毒性
(a)利用标准MTT测定CuFeSe2@BSA和CuFeSe2-AIPH@BSA与L929细胞孵育24 h和48 h后的细胞存活率;
(b)在不同激光下,制备的纳米粒子在体外的抗癌效果;
(c)在各种孵育条件下,与制备好的纳米颗粒共同孵育后,用钙黄绿素-AM/PI染色的4T1肿瘤细胞的CLSM图像;
(d)在不同处理下,用ROS荧光探针DCFH-DA染色的4T1细胞的CLSM图像。
图七、CuFeSe2-AIPH@BSA的CT和MRI效果
(a)不同浓度的CuFeSe2-AIPH@BSA水溶液的体外CT图像;
(b)根据CuFeSe2-AIPH@BSA的浓度制备的纳米粒子的CT值;
(c-d)注射前和静脉注射24 h后荷瘤小鼠的体内CT图像;
(e-f)在注射CuFeSe2-AIPH@BSA纳米粒子前后相应的横截面CT线轮廓;
(g)使用MR扫描仪以不同的Fe浓度记录的CuFeSe2-AIPH@BSA的体外T1加权MRI;
(h)CuFeSe2-AIPH@BSA的纵向相对论(r1)为0.507 mM-1 s-1;
(i)静脉注射CuFeSe2-AIPH@BSA纳米粒子前和注射24 h后,对荷瘤小鼠进行体内T1加权MRI。
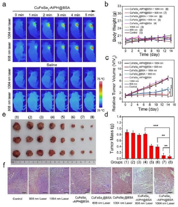
图八、CuFeSe2-AIPH@BSA的体内协同治疗效果
(a)在不同时间间隔,通过激光照射静脉注射的CuFeSe2-AIPH@BSA后的荷瘤小鼠的红外热像图;
(b)在治疗期的14天中,所有组中4T1荷瘤小鼠的体重;
(c)经过各种处理的荷瘤小鼠的肿瘤体积生长曲线;
(d)在第14天,从各组织解剖肿瘤的肿瘤大小;
(e)在14天的治疗中,从每组解剖的肿瘤的数码照片;
(f)治疗14天后,不同组小鼠的H&E染色的肿瘤切片的图像。
【小结】
综上所述,作者通过简单的自组装策略提出了一种基于CuFeSe2纳米粒子、BSA和传统聚合引发剂(AIPH)的自由基协同治疗纳米体系(CuFeSe2-AIPH@BSA),其激发波长在NIR-I和NIR-II区。该多功能纳米体系在两个NIR区激光照照下均显示出良好的生物相容性、可控的AIPH释放、不依赖氧的自由基和热疗效果。CuFeSe2-AIPH@BSA通过与BSA封装表现出高的AIPH负载能力,由于BSA的固有性能而具有高的生物相容性。同时在低氧条件下,该纳米体系也可以有效地产生不依赖氧的自由基,并在激光照射下产生热疗效果,从而具有优异的抗癌性能。此外,构建的CuFeSe2-AIPH@BSA可通过EPR效应而延长血液循环时间,促进其在肿瘤处的累积,并通过NIR-II激光照射下产生热疗而不会引起明显的损伤正常组织。另外,在CT/MRI双模式成像的指导下将PTT与自由基相关的PDT结合的协同抗癌进一步增强治疗效果。总之,研究表明CuFeSe2-AIPH@BSA在NIR-II区具有用于缺氧环境下肿瘤协同治疗的巨大潜力。
文献链接:Hyperthermia and Controllable Free Radical Coenhanced Synergistic Therapy in Hypoxia Enabled by Near-Infrared-II Light Irradiation. (ACS Nano, 2019, DOI: 10.1021/acsnano.9b05985)
通讯作者简介
林君,研究员、博士生导师。1989年毕业于吉林大学化学系,1995年在中科院长春应化所无机化学专业获博士学位。1996-2000年分别在香港、德国和美国做访问学者及博士后。1999年入选中科院百人计划,2000年4月回到中科院长春应化所工作;2002年获得国家杰出青年科学基金;入选2014-2018年汤森路透编撰全球材料领域“高被引科学家”名录,荣获2014年汤森路透中国引文桂冠奖,当选2014英国皇家化学会1%顶尖高被引作者,被推选为英国皇家化学会会士。至今已在国内外科学期刊如Chem. Rev.、Chem. Soc. Rev.、J. Am. Chem. Soc.、Adv. Mater.、Adv. Funct.Mater.、ACS Nano 等发表学术论文500 余篇,截止目前这些论文共被他人引用35000余次 (H指数=103)。
自2000年回国以来一直从事无机固体发光材料、有机/无机复合发光材料及磁性、光热等纳米材料合成、组装及其性质方面的研究。采用各种软化学方法(溶胶-凝胶法、水热法、高温溶剂法、超声法等)制备了多种形态结构(粉末、薄膜及其图案化、核壳结构微球、单分散纳米晶、有机-无机复合材料)稀土发光材料,并对其发光性能进行了详细研究,重点在于通过这些方法获得形貌均匀可控、性能优异的稀土及半导体发光材料,以期在场发射显示(FED)、白光固态照明( white LED)及生物医学等领域获得应用。
本文由CQR编译。
欢迎大家到材料人宣传HTH官网地址 成果并对文献进行深入解读,投稿邮箱tougao@cailiaoren.com.
投稿以及内容合作可加编辑微信:cailiaokefu.





