【研究背景】
前列腺癌是西方国家男性中最常见的恶性肿瘤之一,也是癌症相关死亡的第二大主要原因。虽然目前前列腺的治疗取得了一定成就,但是仍然缺乏有效的针对恶性转移前列腺癌的治疗方法,这也是晚期前列腺癌导致毁灭性并发症和死亡的原因。据报道,肿瘤细胞的侵袭和迁移以及血管生成是肿瘤转移的关键事件,而肿瘤相关的成纤维细胞(CAFs)是这些事件中的关键启动子,它通过改变前列腺癌的微环境发挥作用。因此,减少CAFs或逆转其功能应该是抑制肿瘤转移的可行策略。前期研究表明,消除CAFs可以提高前列腺肿瘤化疗的疗效。然而,最近的研究表明,α平滑肌肌动蛋白(α-SMA)+成纤维细胞的缺失增加了肿瘤侵袭或转移的风险。因此,为了避免潜在的风险,通过调节CAFs的功能而不是直接消耗CAFs来探索转移抑制是一种有较大前景的策略。
【成果简介】
近日,国家纳米中心Ji Tianjiao研究员、赵颖研究员和聂广军研究员通过将成纤维细胞活化蛋白-α(FAP-α)抗体加载到细胞穿透肽(CPP)为基础的纳米颗粒上,构建了一个CAF靶向siRNA递送系统,该纳米粒在CAFs中特异性下调了C-X-C基序趋化因子配体12(CXCL12)的表达。这种调节通过灭活CAFs而产生一系列变化,从而重塑前列腺癌的微环境。肿瘤细胞的侵袭、迁移和血管生成均受到明显抑制,这都有助于抑制原位前列腺肿瘤的转移。这种通过CAF靶向和灭活的肿瘤微环境重塑策略为抑制前列腺癌转移提供了一种新的途径。该文章近日以题为“Reshaping Prostate Tumor Microenvironment To Suppress Metastasis via Cancer-Associated Fibroblast Inactivation with Peptide-Assembly-Based Nanosystem”发表在知名期刊ACS Nano上。
【图文导读】
图一、PNP/siCXCL12/mAb纳米体系结构与工作机理示意图

(A)通过超分子组装构建PNP/siRNA/mAb纳米体系;
(B)提出PNP/siCXCL12/mAb介导的转移抑制和CPP介导的CXCL12 siRNA转染CAFs的机制。
图二、纳米体系的制备及表征

(A)不同质量比的PNP/siRNA复合物的电泳迁移率;
(B)siRNA被PNP吸附前后对RNase的稳定性;
(C-D)PNP/siRNA/mAb和PNP/siRNA/IgG在不同比例PNP和mAb(或IgG)时的Zeta电位。
(E)通过TEM观察的优化的PNP/siRNA/mAb和PNP/siRNA/IgG的形态。
(F)通过DLS测量的PNP/siRNA/mAb和PNP/siRNA/IgG的粒径。
图三、纳米体系的细胞摄取和基因沉默效率

(A)流式细胞术分析FAM-siRNA在CAFs(FAP-α阳性)和PC-3(FAP-α阴性)细胞中的内化;
(B)不同配方处理的CAFs和PC-3细胞的平均荧光强度;
(C)从CLSM图像中研究每种材料的细胞摄取;
(D)不同时间PNP/siRNA/mAb孵育的CAFs中FAM-siRNA的分布;
(E)PCR检测CAFs中CXCL12 mRNA表达水平;
(F)CAF中CXCL12浓度;
(G)用WB检测不同配方处理的CAFs中CXCL 12的表达;
(H)WB结果中标准化CXCL 12蛋白表达的定量分析。
图四、CAFs活性及分泌情况的变化

(A)不同治疗组CAFs的α-SMA免疫荧光染色的CLSM图像;
(B)(A)中结果的标准化α-SMA表达的定量分析;
(C)不同治疗组CAFs细胞周期分析;
(D)在G0/G1、S和G2/M时停滞的细胞百分比;
(E)蛋白质组芯片检测CAFs治疗后细胞因子的差异表达;
(F)血管生成蛋白阵列芯片检测CAFs治疗后血管生成相关因子的差异表达。
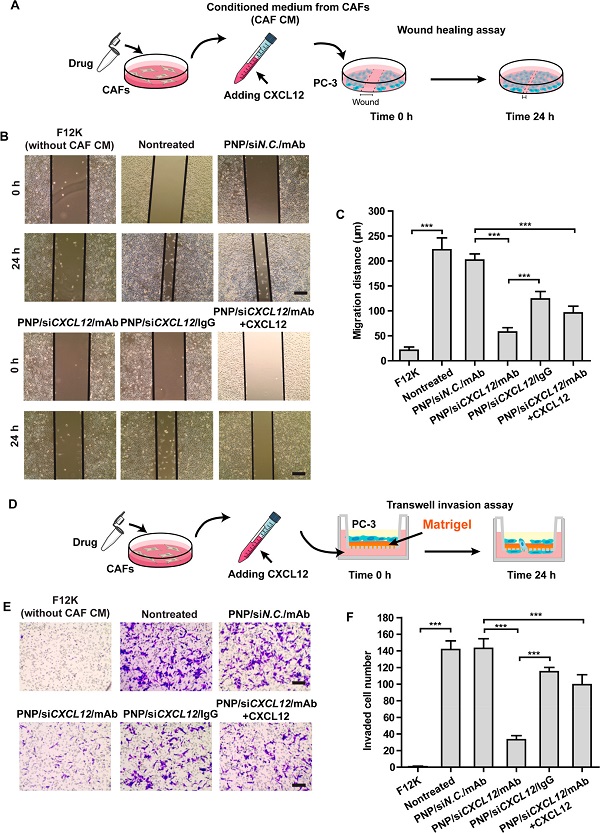
图五、肿瘤细胞迁移和侵袭能力评估

(A)用于迁移评估的伤口愈合实验方案;
(B-C)每个CAF-CM治疗前后的伤口图像和偏移距离的量化分析;
(D)肿瘤细胞侵袭模型的建立;
(E-F)各组PC-3细胞浸润的图像及定量分析。
图六、内皮细胞功能评价

(A)从Transwell试验中获得的CAF CM收集方案和迁移模型;
(B-C)每组HUVECs的迁移图像及量化分析;
(D)血管生成实验方案;
(E)各组在基质胶上形成HUVEC血管的图像;
(F)24小时后测定各组管状结构的长度。
图七、不同实验组小鼠原位前列腺模型的抗肿瘤评估

(A)原位前列腺肿瘤模型的建立;
(B)肿瘤种植、治疗和生物发光(BLI)成像的时间轴;
(C)不同治疗组小鼠在第1、8和14天的体内BLI;
(D)通过体内生物发光信号的量化分析确定肿瘤进展曲线;
(E)带有睾丸的前列腺肿瘤图像;
(F)各组肿瘤质量对比;
(G)第14天主要器官转移灶的生物发光图像;
(H)生物发光成像观察到的主要器官肿瘤转移数目。
图八、体内CXCL12下调及相关作用

(A)不同治疗组原发性肿瘤组织中CXCL12表达的WB图像;
(B)由(A)计算得到肿瘤中CXCL12的标准化蛋白表达水平;
(C)免疫组化检测原发性肿瘤中α-SMA和CD31的表达;
(D)(C)肿瘤的标准化α-SMA阳性强度;
(E)通过计算(C)中肿瘤切片的CD31阳性点来量化肿瘤新生血管的密度。
【结论展望】
作为肿瘤细胞的“土壤”,肿瘤微环境中的每一个成分都不容忽视。在恶性前列腺癌的中晚期,活化的CAFs广泛存在并参与多种途径促进肿瘤的发展和预防药物的渗透。在这项工作中,作者选择了一个关键的CAF特异基因(CXCL12基因)作为靶点,并通过PNP/siCXCL12/mAb纳米体系将siRNA特异性地传递给CAFs。这种纳米系统不但没有杀死CAFs,反而使CAF失活,从而改变了原位前列腺肿瘤的恶性微环境。肿瘤细胞的侵袭、迁移和肿瘤血管生成受到明显抑制,从而抑制了前列腺癌的转移。这种纳米体系没有产生系统性的毒副作用,显示出被转染的潜力。尽管如此,这种治疗策略在临床上并不能取代常规治疗(如手术和化疗),但在前列腺癌的治疗中,它可能是一种优秀的辅助策略。
文献链接:Reshaping Prostate Tumor Microenvironment To Suppress Metastasis via Cancer-Associated Fibroblast Inactivation with Peptide-Assembly-Based Nanosystem (ACS Nano 2019, DOI: 10.1021/acsnano.9b04857)
本文由大兵哥供稿。
欢迎大家到材料人宣传HTH官网地址 成果并对文献进行深入解读,投稿邮箱:tougao@cailiaoren.com
投稿以及内容合作可加编辑微信:cailiaokefu





