【研究背景】
肿瘤的化学治疗中,高毒性的药物引起的毒副作用一直是肿瘤治疗成败的关键。最近,上海硅酸盐研究所施剑林团队提出使用无毒或低毒的纳米材料,利用外场和肿瘤特异性微环境催化的瘤内催化反应,原位产生肿瘤毒性物种或其他治疗效果,从而实现不需使用有毒化疗药物的、基本无毒的肿瘤特异性化学治疗。他们将这一新的治疗策略命名为纳米催化肿瘤治疗(nanocatalytic tumor therapy, Chem. Soc. Rev., 2018, 47, 1938),或纳米催化医学(nanocatalytic medicine, Adv. Mater., DOI: 10.1002/adma.201901778)。
最新研究发现,传统戒酒药双硫仑(DSF)也具有一定的抗肿瘤效果,但是其抗癌活性严重依赖于二硫代氨基甲酸酯(DTC)与Cu2+的螯合生成的DTC-Cu络合物(CuETs)。因此,如果可以递送Cu2+离子并且在肿瘤部位选择性释放后, DTC在肿瘤微环境催化作用下,原位螯合Cu2+后产生CuET,并引发瘤内类Fenton催化反应,从而提高化疗效率。因此,急需开发一种精心设计的纳米系统可响应肿瘤微环境(TME)释放DSF和Cu2+,然后原位生成CuETs进行肿瘤治疗。
【成果简介】
近期,中科院上海硅酸盐研究所施剑林团队报道了一种使用中空介孔二氧化硅纳米粒子作为功能载体的,肿瘤微环境触发DSF原位螯合Cu2+ 并催化类Fenton反应,实现其 “无毒-有毒”转变,从而达到特异性的纳米催化肿瘤治疗策略。中空介孔二氧化硅纳米粒子掺杂Cu2+并负载DSF,响应TME弱酸环境后快速释放Cu2+离子。一旦纳米粒子被内吞到肿瘤细胞中,这导致其的快速生物降解和加速的DSF释放。在共同释放的Cu2+离子和DSF之间产生的原位螯合反应产生有毒的CuETs。同时,在产生的Cu+离子和高水平的H2O2之间的类芬顿反应产生活性氧物质(ROS)。体外细胞测定和体内肿瘤-异种移植实验均证明了DSF的有效Cu2+增强和肿瘤特异性化学治疗功效,其中来自高毒性CuETs复合物和肿瘤内产生的ROS的共同贡献。这项工作提供了纳米粒子在肿瘤中实现“无毒-有毒”转变的概念上的进步,也是该团队最近提出的“纳米催化肿瘤治疗”策略的进一步拓展,以实现高化学疗效和生物安全性。该成果近日以题为“Enhanced Tumor-Specific Disulfiram Chemotherapy by In Situ Cu2+ Chelation-Initiated Nontoxicity-to- Toxicity Transition”发表在知名期刊JACS上。
【图文导读】
方案一:纳米药物的作用机理

DSF@PEG/Cu-HMSNs纳米药物的作用原理图,以及ROS与CuETs在增强DSF化疗疗效方面的协同作用。
图一:MSNs和Cu-HMSNs的结构和组成表征

(a)铜掺杂到MSNs过程中结构变化的示意图。
(b)Cu-HMSNs的SEM图像。
(c)SiO2,Cu-HMSNs和CuSiO3•3H2O的XRD图谱。
(d)MSNs和Cu-HMSNs的TEM图像和相应区域的电子衍射(ED)图像。
(e)暗场TEM图像和Cu-HMSNs的相应区域元素mapping。
图二:PEG/Cu-HMSNs的生物降解性评价

(a)PEG/Cu-HMSNs的降解示意图。
(b)在pH 6.5/7.4的SBF溶液中孵育4、24、48、72小时的PEG/Cu-HMSNs的TEM图像。
(c-d)不同pH条件下(c)Cu和(d)Si的释放。
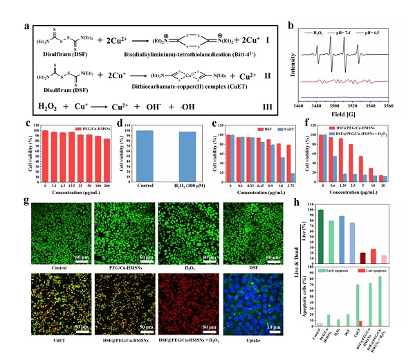
图三:不同条件下4T1细胞体外细胞毒性分析

(a)DSF/Cu2+反应的机理包括DSF被Cu2+还原(I),DSF- Cu+螯合,以及通过类Fenton反应生成羟基自由基。
(b)不同条件下检测到的ESR信号(H2O2;DSF@PEG/Cu HMSNs+ H2O2,pH=7.4;DSF@PEG/Cu HMSNs+ H2O2,pH=6.5)。
(c-f)4T1细胞在不同处理条件下24小时的存活率。
(g)4T1细胞经PEG/Cu-HMSNs、游离DSF、CuET、H2O2(100 μM)、DSF@PEG/Cu-HMSNs和DSF@PEG/Cu-HMSNs+ H2O2(100 μM)孵育24小时后的CLSM图像和用FITC标记的PEG/Cu-HMSNs孵育4小时的4T1细胞的CLSM图像。
(h)用流式细胞仪定量4T1细胞,包括不同处理后活细胞、早期凋亡细胞和晚期凋亡细胞的百分比。
图四:DSF@PEG/Cu-HMSNs的体内抗肿瘤评估

(a)4T1肿瘤异种移植建立和治疗过程示意图。
(b)注射PEG/Cu-HMSNs后昆明鼠血液中Si的代谢曲线。
(c)不同时间点心、肝、脾、肺、肾和肿瘤内的Si的分布。
(d)不同治疗组小鼠体重变化。
(e)不同治疗组小鼠肿瘤体积变化。
(f)不同治疗组15天后切除肿瘤的照片。
(g)不同治疗组肿瘤的H&E、TUNEL和Ki-67染色切片图像。
【总结展望】
综述所述,作者在所提出的“纳米催化肿瘤治疗”的框架下,进一步构建了一种原位Cu2+螯合的纳米药物,用于高效的DSF化疗,具有良好的肿瘤特异性。独特的Cu2+掺杂中空介孔纳米平台可以将DSF导入肿瘤中,并以肿瘤特异性的方式快速共释放Cu2+和DSF。释放的无毒DSF分子通过原位螯合Cu2+而成为毒性化合物,导致肿瘤细胞死亡,而不影响附近正常细胞。更有意义的是,生成的Cu+通过类Fenton催化反应,在H2O2存在下,产生高毒性羟基自由基,这种反应在TME中的水平增加。这些特征同时赋予纳米系统增强肿瘤特异性治疗的疗效和生物安全性。体外和体内实验证实了其高的化疗效果,揭示了相关的治疗机制,与无毒性的DSF相比,TGI值高达71.4%。这项工作提供了一个原位Cu2+螯合启动的“无毒-有毒”转化系统用于增强肿瘤特异性DSF化疗的第一个例子,所获结果也有望有助于开发新型癌症治疗药物,作为毒性化疗药物的替代品。
文献链接:Enhanced Tumor-Specific Disulfiram Chemotherapy by In Situ Cu2+ Chelation-Initiated Nontoxicity-to-Toxicity Transition (J. Am. Chem. Soc., 2019, DOI: 10.1021/jacs.9b03503)
本文由大兵哥供稿。
欢迎大家到材料人宣传HTH官网地址 成果并对文献进行深入解读,投稿邮箱:tougao@cailiaoren.com
投稿以及内容合作可加编辑微信:cailiaokefu





