当前位置: 材料牛 » HTH官网地址 » 导读 » 国家纳米科学中心JACS:近红外光操控的DNA纳米机器实现细胞和动物中microRNA的“时-空”可控的精准成像

国家纳米科学中心JACS:近红外光操控的DNA纳米机器实现细胞和动物中microRNA的“时-空”可控的精准成像

【引言】

纳米机器/器件具有用于检测活细胞中microRNA(miRNA)的智能传感的潜力。然而,“始终开启”型检测体系提供的时空分辨率通常不足以实现精确操纵的miRNA传感。本项工作中,研究人员使用DNA纳米技术构建了一种可激活的DNA纳米机器,用于在细胞和活体水平检测miRNA,并具有近红外光的高空间和时间精度。该纳米机器是通过在上转换纳米粒子(UCNPs)表面上装载合理设计的分子信标而构建。作为在近红外窗口中操作纳米机器的能量转换器,UCNPs吸收可穿透深部组织的近红外光并局部发射高能紫外光,从而远程激活分子信标的传感功能。纳米机器可以自然地进入细胞并且能够通过在选定的地点和时间的近红外光照射来远程调节其对活细胞中的miRNA的荧光成像活性。此外,研究人员证明纳米机器可以拓展到活体小鼠体内miRNA的可激活精准成像。这项工作表明了DNA纳米机器/器件在高时空分辨检测miRNA的潜力,将广泛用于精确生物和医学分析。

【成果简介】

DNA分子已成为分子机器设计的优秀底物,可感知外部信号并激活和执行高度复杂的任务。由于其有效的细胞摄取,DNA纳米技术已被用于生物传感和成像以及药物递送。特别是,DNA探针已经被设计用于活细胞中microRNA(miRNA)的特异性检测,可为生物学研究、医学诊断和疾病治疗提供有价值的信息。尽管取得了持续的进展,但大多数传感体系处于“始终开启”状态,通过被动性与miRNA相互作用而进行检测,导致低的检测准确性。开发具有高时空分辨率的miRNA分析和成像方法仍然是一个挑战。

近日,国家纳米科学中心李乐乐研究员(通讯作者)J. Am. Chem. Soc.上发表了一篇题为 “A NIR Light Gated DNA Nanodevice for Spatiotemporally Controlled Imaging of MicroRNA in Cells and Animals”的文章。研究人员报道了一种新型DNA纳米机器的构建,该器件将巧妙设计的光激活型分子信标与上转换发光纳米技术相结合,实现了近红外光控制的活细胞和动物中miRNA的精准成像。

【图文导读】

1 可激活型DNA纳米机器的工作原理

(a)DNA分子信标的设计特征的示意图;

(b)用于体内近红外光激活的miRNA感测的DNA纳米机器的示意图。

 

2 分子信标PBc的紫外光激活的miRNA传感性能

(a)PBc和Bc探针在紫外光照射和非照射条件下对miR-21荧光光谱响应;

(b)光照时间对PBc传感功能的影响;

(c)PBc在紫外光照射和非照射条件下对不同浓度miR-21的响应;

(d)PBc在紫外光照射下对不同miRNA的荧光响应。

 

3 PBc-UN的表征

 

(a)HAADF-STEM成像证明UCNPs由核-壳结构组成;

(b) 980 nm激发下UCNPs和PBc-UN的上转换发光光谱。

 

4 PBc-UN纳米器件对活细胞中miR-21的可控检测

(a)PBc-UN纳米器件在近红外光照射和非照射条件下的HeLa细胞的共聚焦荧光图像;

(b)PBc-UN和Bc-UN纳米器件在照射和非照射条件下对HeLa细胞内miR-21的传感的流式细胞计数;

(c)对(b)中流式细胞数据的定量。

 

5 PBc-UN纳米机器监测细胞内miR-21的波动

(a) PBc-UN纳米器件在NIR光照条件下对经miR-21抑制剂和miR-21激活剂预处理的HeLa细胞的共聚焦荧光图像;

(b)对(a)细胞中探针荧光信号的流式细胞计数;

(c)对比qPCR相对定量数据和(b)中流式定量数据,表明PBc-UN纳米器件可对细胞内miR-21表达水平精准检测。

 

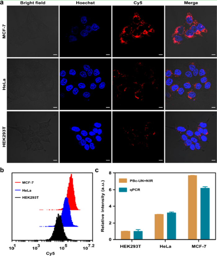
6 PBc-UN纳米器件对miR-21在不同细胞系中表达量的检测

(a)PBc-UN纳米器件在近红外光照射条件下对不同细胞的共聚焦荧光图像;

(b)对(a)细胞中荧光信号的流式细胞计数;

(c)对比qPCR相对定量数据和(b)中流式定量数据。

 

7 瘤内注射PBc-UN纳米器件实现在活体水平对miRNA灵敏成像检测

(a)PBc-UN纳米器件经肿瘤原位注射方式递送到肿瘤,在近红外光照射和非照射条件下对HeLa荷瘤小鼠细胞内miR-21荧光成像检测;

(b)对(a)中肿瘤部位荧光强度的相对定量。

 

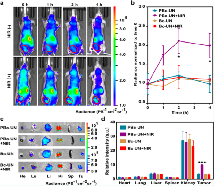
8 PBc-UN纳米器件通过EPR效应富集到肿瘤,并对肿瘤内miRNA灵敏成像检测

(a)PBc-UN纳米器件经尾静脉注射方式富集到肿瘤,并在近红外光照射和非照射条件下实现对HeLa荷瘤小鼠细胞内miR-21荧光成像检测;

(b)对(a)中肿瘤部位荧光强度的相对定量;

(c)小鼠离体器官和肿瘤组织荧光成像;

(d)对(c)中离体器官和肿瘤组织荧光成像统计分析。

【结论和展望】

研究人员设计并构建了一种新型DNA纳米器件/机器,通过将UV光响应的分子信标与用作NIR-UV转换器的UCNPs相结合,实现了在细胞和活体水平对miRNA时空分可控的精准检测。该工作展示了智能型DNA纳米器件在microRNA等肿瘤标志物精准检测方面的潜力,极大的扩展了精确生物分析的工具箱。近红外光激活的miRNA分析方法对于人类疾病,特别是癌症的诊断具有重要意义。

文献链接 A NIR Light Gated DNA Nanodevice for Spatiotemporally Controlled Imaging of MicroRNA in Cells and Animals (J. Am. Chem. Soc.,2019,DOI: 10.1021/jacs.9b01931)

本文由水手供稿。

 

未经允许不得转载:材料牛 » 国家纳米科学中心JACS:近红外光操控的DNA纳米机器实现细胞和动物中microRNA的“时-空”可控的精准成像

相关文章

Baidu
map