【背景介绍】
众所周知,决定蛋白质相互作用和反应的药物过程,在药物分子进入人体内后就显得非常重要。这种相互作用包括药物与生物靶标的结合、药物与血浆蛋白的结合等等。其中,由585个氨基酸组成的人血清白蛋白(HSA)是血浆中最丰富的蛋白质,具有三个结构同源的结构域,可以很容易地接受化学物质作为供体。因此,它在决定各种内源性和外源性物质以及治疗剂的配置方面起着重要作用。通常,顺Pt和HSA之间的反应被认为是铂(Pt)在血浆中结合的主要途径。但它们之间的相互作用是不可逆的,导致其产物在治疗上没有活性。虽然通过在轴向位置引入功能化配体,制备的新一代Pt配合物-Pt(IV)前药在细胞溶质还原作用下,Pt(IV)前药可分解成有毒的Pt(II)药物。例如Pt(IV)前药被负载在聚半胱氨酸基(二硫酰胺)纳米载体上,通过二硫键响应GSH,有望克服异种移植瘤中顺Pt的耐药性问题。但是在不同的开发阶段仍旧存在过早释放、非特异性分布和生物相容性差等挑战。
然而,巨噬细胞作为最丰富的循环细胞之一,可以优先被乳腺癌吸收以加速恶性转移,在原位肿瘤中占据一半以上的细胞数量。其中,外泌体是由哺乳动物细胞通过多胞体与质膜融合而主动分泌的40-150 nm膜包裹小泡,是专门从事细胞间的远距离通讯,促进蛋白质和/或核酸的转移,以便在受体细胞中进行后续调控。此外,在体液中具有增强稳定性的同种异体外泌体可以作为合并货物的隐形斗篷,减少单核吞噬细胞系统(MPS)的清除,可以避免毒性和免疫原性。由于巨噬细胞来源的外泌体具有独特的肿瘤归巢能力,所以其作为药物递送平台可能是对乳腺癌进行靶向性治疗的一个潜在策略。
【成果简介】
近日,中山大学的吴钧教授及合作方联合报道了一种通过建模计算预测由月桂酸官能化的Pt(IV)前药[Pt(lau)]、人血清白蛋白(HSA)和卵磷脂组成的,通过纳米沉淀制备的最佳对接纳米颗粒(NPs),并通过荧光光谱进行验证。然后,作者进一步设计了一种生物激发的巨噬细胞衍生的被称为Rex的外泌体,作为对接NPs的肿瘤特异性穿梭的载体。通过使Pt(lau)HSA NPs和Rex的混合物进行循环超声处理和快速超速离心制备出NPs/Rex。这种高性能的NPs/Rex输送系统可以增强的胶体稳定性和氧化还原触发的释放曲线。利用细胞动力学的研究,证明NPs/Rex是通过多种途径内化,避免了双层包埋,并且在胞质溶胶中生物还原后成功地制成了Pt化核酸。通过观察顺Pt对NPs/Rex处理后细胞增殖和细胞周期的特异性作用,证实了Pt(lau)的细胞内活化。在体内应用中,仿生涂层赋予对接具有延长的血液循环、靶向性和增强的生物相容性以及NPs中的顺Pt化疗乳腺癌细胞中的脂肪垫和肺的转移结节原位肿瘤。因此,这种有利的纳米平台可能为目前临床上使用的Pt抗癌药物的衍生化和开发提供一种有价值的方法。研究成果以题为“Pursuing Specific Chemotherapy of Orthotopic Breast Cancer with Lung Metastasis from Docking Nanoparticles Driven by Bioinspired Exosomes”发布在著名期刊Nano Lett.上。
中山大学生物医学工程学院为论文第一单位,吴钧教授为最后通讯作者。合作方康奈尔大学的马明林教授和中国药科大学的葛亮副教授为共同通讯作者。

【图文解读】
图一、外泌体平台(Rex)负载Pt(lau)HSA NPs进行有效治疗乳腺癌的示意图

图二、 Pt(lau)HSA NPs和NPs/Rex等组的理化表征
(A)有和物Pt(IV)前药的情况下HSA的荧光发射光谱;
(B)Pt(lau)与HSA的氨基酸残基之间的相互作用模型;
(C)Pt(IV)HSA NPs被包封到Rex中的示意图;
(D)Pt(lau)HSA NPs的尺寸和Zeta电位的分布;
(E)NPs/Rex的尺寸和Zeta电位的分布;
(F)Pt(lau)HSA NPs的TEM图像(比例尺= 100 nm);
(G)NPs/Rex的TEM图像(比例尺= 100 nm);
(H)当被捕获时,Rex(蓝色)和NPs Rex(红色)用特异于巨噬细胞标记的Alexa Fluor 488标记的抗体染色。
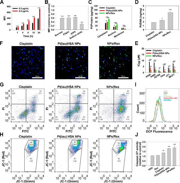
图三、Pt(lau)HSA NPs和NPs/Rex等组的体外细胞实验
(A)用Dil-NPs/Rex以0.5和5.0 μg/ mL孵育4T1细胞的平均荧光强度(MFI);
(B)NPs/Rex在4T1细胞中的作用机制;
(C)孵育6 h后顺Pt、Pt(lau)HSA NPs和NPs/Rex在4T1细胞中的分布;
(D)孵育6 h后顺Pt、Pt(lau)HSA NPs和NPs/Rex在4T1细胞中的DNA平板化;
(E)用顺Pt、Pt(lau)HSA NPs和NPs/Rex处理细胞72 h后的细胞毒性;
(F)用顺Pt、Pt(lau)HSA NPs和NPs/Rex处理的4T1细胞的细胞活力的双色核染色;
(G)用顺Pt、Pt(lau)HSA NPs和NPs/Rex以10 μM处理24 h的4T1细胞的流式细胞图;
(H)用顺Pt、Pt(lau)HSA NPs和NPs/Rex孵育12 h后 4T1细胞的线粒体膜电位;
(I)用PBS、HAS、Rex、顺Pt、Pt(lau)HSA NPs和NPs/Rex孵育12 h后4T1细胞的ROS水平;
(J)用PBS、HAS、Rex、顺Pt、Pt(lau)HSA NPs和NPs/Rex孵育12 h的4T1细胞的半胱天冬酶3/7活性。
图四、Pt(lau)HSA NPs和NPs/Rex等组的小鼠体内分布实验
(A)向SD大鼠(n = 3)单次静脉内注射后顺Pt、Pt(lau)HSA NPs和NPs/Rex的药代动力学曲
(B)将乳腺癌细胞原位注射到小鼠乳腺脂肪垫中的方案;
(C)在携带4T1肿瘤的BALB/c小鼠(n = 3)中DiR、DiR-Pt(lau)HSA NPs和DiR-NPs/Rex的生物分布;
(D)从图C量化的每个组织的相对荧光信号。
图五、Pt(lau)HSA NPs和NPs/Rex等组对小鼠体内肿瘤的治疗效果
(A)化疗期间来自4T1荷瘤BALB/c小鼠的脂肪垫中的原位肿瘤体积(n = 5);
(B)与PBS相比,各种制剂的原位肿瘤抑制率;
(C)全身治疗后来自携带4T1肿瘤的BALB/c小鼠的典型原位肿瘤;
(D, E)H&E和TUNEL用于每组中的原位肿瘤。
图六、Pt(lau)HSA NPs和NPs/Rex等组对抗肺癌转移的治疗效果
(A)化疗后4T1荷瘤BALB/c小鼠的肺转移性结节数(n = 5);
(B)与PBS相比,各种制剂的转移性结节抑制率;
(C)来自4T1荷瘤BALB/c小鼠全身治疗后,具有可视化转移性结节的肺组织(黑色箭头);
(D)每组肺部转移性结节的H&E染色。
【小结】
综上所述,作者成功合成了一种新型的氧化还原反应性Pt(IV)前药,即Pt(lau),它能够通过疏水相互作用和氢键网络与HSA对接,形成Pt(lau)HSA NPs。同时,为了明确定位原位肿瘤和乳腺癌的转移性肺,作者又设计了一种来源于巨噬细胞的外泌体Rex以封装对接的NPs。作者通过一系列系统的实验研究,发现Pt(lau)HSA NPs外泌体平台(NPs/Rex)具有很好的抗肿瘤效果。首先,在血液系统中这种仿生涂层NPs/Rex的循环时间更长、生物安全性更高,可以优先在肿瘤部位积聚,尤其是在原位脂肪垫和转移性肺中。然后,快速高效地内化到肿瘤细胞中。接着,由于Pt(lau)与胞质还原剂的发生氧化还原反应,该纳米平台能够分解并释放其活性药物核心,从而触发凋亡信号,抑制细胞增殖,完成乳腺癌的杀伤任务。由于Rex在肺组织中具有良好的聚集能力,NPs/Rex可以进一步应用于非小细胞肺癌(NSCLC)的治疗。此外,来源于巨噬细胞的外泌体也被证明不经任何修饰就能穿透哺乳动物血脑屏障,因此该平台在治疗中枢神经系统(CNS)疾病方面也有很大的前景。
文献链接:Pursuing Specific Chemotherapy of Orthotopic Breast Cancer with Lung Metastasis from Docking Nanoparticles Driven by Bioinspired Exosomes(Nano Letter, 2019, DOI: 10.1021/acs.nanolett.9b00824)
通讯作者简介
吴钧,男,中山大学生物医学工程学院教授,博士生导师,第十一批青年千人。2016年回国前于美国哈佛大学医学院及麻省理工学院Robert Langer及Omid Farokhzad实验室担任博士后研究员及讲师。2016年1月起全职担任中山大学教授,研究涉及生物材料、药物控释、组织工程及纳米医学等前沿尖端领域。吴钧教授结合功能高分子材料、药物传递、组织工程及纳米医学几个方向,围绕“新型生物可降解功能高分子在药物传递及组织工程中的应用”等研究热点,主要致力于:1)开发用于癌症治疗的新型生物安全的纳米缓控释药物体系;2)研制用于糖尿病或癌症治疗的新型口服蛋白类纳米递药体系;3)发展新型生物相容性高、性能可调控的水凝胶及纳米纤维支架材料用于伤口愈合,骨修复及再生,干细胞调控分化等组织工程研究及透皮药物递送研究,取得了一系列重要研究进展和研究成果,先后在Chem. Rev.、Adv. Drug. Deliv. Rev.、Angew. Chem. Int. Ed.、ACS Nano、Nano Letters、Adv. Funct. Mater.、Biomaterials、J. Control. Release等国际著名期刊杂志发表SCI论文约90篇,论文引用约5500次,申请国际国内专利约10项。
本文由材料人CQR编译。
欢迎大家到材料人宣传HTH官网地址 成果并对文献进行深入解读,投稿邮箱:tougao@cailiaoren.com.
以及内容合作可加编辑微信:cailiaokefu.





