【引言】
肿瘤免疫治疗能够调节自身免疫系统并恢复机体正常的抗肿瘤免疫反应。肿瘤免疫治疗基础研究的关键进步已经在临床试验中取得显著的治疗效果,极大改善了恶性肿瘤患者的生活质量。肿瘤免疫治疗主要包括过继性细胞免疫治疗,免疫检查点抑制剂,癌症疫苗以及免疫系统调节剂。其中临床发展最快的免疫检查点抑制剂主要包括抗程序性死亡蛋白1(programmed death 1, PD-1)抗体以及细胞毒性T淋巴细胞抗原4(cytotoxic T-lymphocyte antigen 4, CTLA-4)抑制剂。。实际上,通过肿瘤免疫治疗充分激活免疫系统是一个缓慢的过程,尤其对于晚期癌症患者。同时,患者的特异性免疫状态、遗传、肿瘤类型和环境暴露等诸多因素都会影响肿瘤免疫治疗的效果。纳米材料由于其多样的物理和化学性质可以用作免疫调节剂,然而对免疫系统的毒性以及肿瘤的低响应率仍然是肿瘤免疫纳米药物在临床前和临床开发中面临的两个重要瓶颈。
【成果简介】
近日,国家纳米科学中心陈春英研究员(通讯作者)在Advanced Materials上发表了题为“Tailoring Nanomaterials for Targeting Tumor-Associated Macrophages”的综述。在该综述中,首先总结了靶向肿瘤相关巨噬细胞(TAM)的效应机制以及新型免疫纳米药物开发的机制。然后讨论了使用不同类型的纳米颗粒靶向TAM进行免疫治疗以及对TAMs进行成像以预测患者临床治疗效果等进展。最后,强调了靶向TAM纳米材料的重要性以及目前存在的挑战和机遇,指出总体目标是利用纳米材料发展安全高效的肿瘤免疫治疗。留学生Muhammad Ovais和郭梦雨同学为共同第一作者。
【图文导读】
图1 用于靶向TAM信号传导途径的纳米-生物界面

图2 目前正在进行临床试验研究的抗TAM药物的筛选

图3 靶向TAM生物材料的设计

(A) 从B. striata制备阿仑膦酸多糖的示意图;
(B) PLL-PLC多肽和sPEG/GLC纳米颗粒制备示意图;
(C) 糖聚合物及其非糖类似物F-POEG-b-PS的设计和自组装;
(D) 环糊精纳米颗粒及其药物负载的示意图;
(E) 被动靶向肿瘤的IL-12-P1纳米颗粒的示意图;
(F) CaBP纳米颗粒的制备示意图;
(G) BSA-AuNR的制备过程;
(H) 金纳米颗粒与TAMs靶向多肽和硫醇化抗VEGF siRNA的缀合示意图;
(I) CpG-GO的合成及其免疫刺激作用示意图。
图4 利用脂质体负载的CCR2 siRNA可抑制肿瘤生长,减少TAM数量

(A) 通过X射线CT测量肿瘤大小;
(B) 用对照siRNA或siCCR2处理后肿瘤的FACS分析;
(C) 肿瘤内单核细胞的免疫组化评估;
(D) 肿瘤内血管内皮生长因子的免疫组化评估;
(E) 肿瘤内血管密度的免疫组化评估。
图5 TAM靶向的癌症免疫治疗

(A) 基于纳米颗粒的光响应ROS生成性质,逆转TAM表型进行癌症免疫治疗的示意图;
(B) 0、5和12天时不同组别BALA/c小鼠肿瘤部位的生物发光成像;
(C) 不同组别BALA/c小鼠的肿瘤生长曲线;
(D) 不同组别BALA/c小鼠的生存曲线。
图6 纳米颗粒用于逆转TAM表型的癌症免疫治疗

(A) MAN-PHP-PLGA和MAN-PHP-PLGA-N纳米颗粒制备示意图;
(B) MAN-PHP-PLGA和MAN-PHP-PLGA-N纳米颗粒的TEM图像和尺寸分布图;
(C) 4T1原位肿瘤小鼠的生物发光成像。
图7 不同分型巨噬细胞的形态学表征及肿瘤治疗情况

(A) 肿瘤免疫微环境示意图;
(B) 不同分型巨噬细胞的形态学表征;
(C) 利用形态学测定不同小分子药物对小鼠巨噬细胞的极化作用;
(D) CDNP纳米颗粒的SEM图像;
(E) 纳米颗粒载药量计算;
(F) 肿瘤内TAM激光共聚焦显微镜图像;
(G) 治疗后第8天的肿瘤面积;
(H) 不同组别小鼠生存曲线。
图8 纳米颗粒CDNPs靶向TAM

(A, B) 通过激光共聚焦显微镜确定CDNP-VT680的分布情况;
(C) 注射后24小时,观察到CDNP-VT680从血管清除;
(D)注射后24小时,CDNP靶向分布到肿瘤部位的TAMs中。
图9 CaBP-PEG纳米颗粒相关表征及肿瘤治疗效果

(A) 生理(pH 7.4)和酸性(pH 6)缓冲液中CaBP-PEG纳米颗粒的TEM图像;
(B) DiD标记的CaBP-PEG纳米颗粒在RAW264.7细胞的定位情况;
(C) CaBP-PEG纳米颗粒在不同细胞中的半数致死浓度(IC50);
(D) 不同组别小鼠的肿瘤体积曲线;
(E) 不同处理后肿瘤中F4/80阳性细胞的统计分析;
(F) 不同处理后小鼠血清中IL-10的含量。
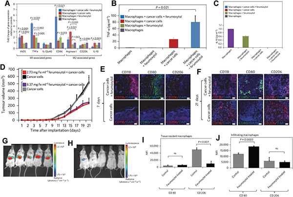
图10 Ferumoxytol抑制肿瘤生长
(A) 与癌细胞和Ferumoxytol共培养后,巨噬细胞相关极化基因变化;
(B, C) 与癌细胞和Ferumoxytol共培养后,巨噬细胞TNF-α表达增加而IL-10分泌减少;
(D) 与未处理的对照相比,Ferumoxytol抑制肿瘤生长;
(E,F) 有无Ferumoxytol处理,在植入癌细胞后7天(E)及21天(F)获得的MMTV-PyMT肿瘤切片的免疫荧光染色,其中CD11b(红色)、CD206(红色)和CD80(绿色);
(G, H) 生物发光成像监测肝肿瘤生长;
(I, J) 通过CD80和CD206标记,流式细胞仪测定组织驻留和浸润的巨噬细胞均向M1表型极化。
图11 载有多肽及RNA的金纳米颗粒杀伤TAM和癌细胞

(A) 不同处理后,人肺腺癌肿瘤荷瘤小鼠的实时成像;
(B) 不同处理后小鼠肺组织生物发光成像;
(C) 不同组别小鼠肿瘤生长曲线。
图12 巨噬细胞与TiO2-M的相互作用

(A) SEM图像显示活化的巨噬细胞;
(B) A图中方形区域的放大图;
(C) 颗粒簇的EDX分析。
图13 巨噬细胞吞噬金属富勒醇

(A) Gd @ C82(OH)22纳米粒子的Gd M-edge NEXAFS谱图;
(B) 小鼠原代腹腔巨噬细胞内Gd@C82(OH)22的软X射线STXM双能量对比图像;
(C) 小鼠原代腹腔巨噬细胞和RAW264.7细胞摄取的Gd@C82(OH)22在不同时间的软X射线STXM双能量对比图像;
(D) 小鼠原代腹腔巨噬细胞在不同时间摄取的Gd@C82(OH)22的ICP-MS定量分析。
图14 Gd@C82(OH)22和C60(OH)22纳米颗粒激活巨噬细胞

(A) 用在有无NF-κB通路抑制力情况下,下室巨噬细胞对上室中的B16细胞的杀伤情况,活细胞(绿色),死细胞(红色);
(B) CCK-8测定B16细胞的活力;
(C) ELISA测定细胞培养上清液中TNF-α、IL-1β和IL-6的表达。
图15 Macrin实现靶向TAM的体内成像

(A) 通过SEM测量Macrin颗粒直径的分布;
(B) C57BL/6小鼠注射Macrin颗粒24小时后双侧后腿MC38肿瘤PET/CT成像重建;
(C) MC38肿瘤体内激光共聚焦成像;
(D) 基于(C)图,通过荧光数据分析Macrin体内摄取情况;
(E) MC38细胞及骨髓来源的巨噬细胞对VT680-Macrin的体外摄取情况。
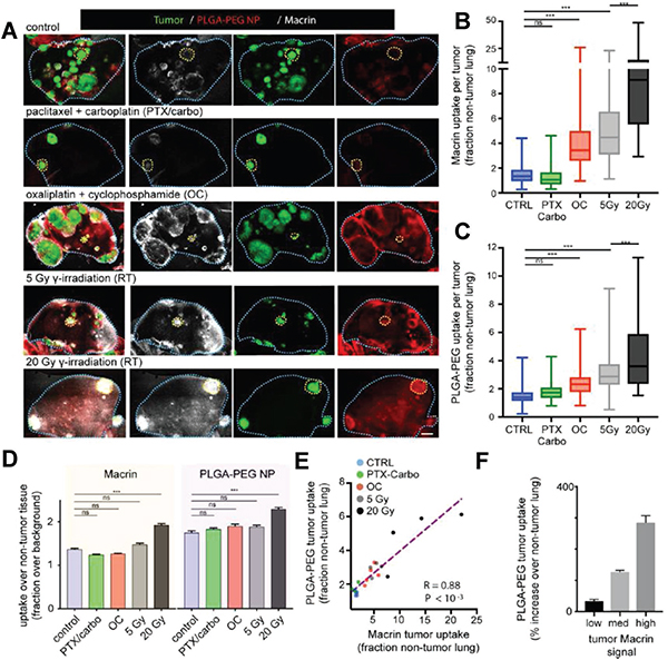
图16 监测TAM预测不同纳米药物的治疗效果

(A) 整个肺叶中的Macrin(白色)、PLGA-PEG纳米颗粒(红色)和GFP+ KP肿瘤(绿色)分布情况;
(B) 肺部肿瘤对Macron的摄取;
(C) 肺部肿瘤对PLGA-PEG 纳米颗粒的摄取;
(D) 纳米颗粒在非肿瘤组织中的分布;
(E) 不同处理后,肿瘤对纳米颗粒摄取的相关性;
(F) 不同大小KP肿瘤对PLGA-PEG 纳米颗粒的摄取。
【小结】
在该综述中,作者总结了TAMs相关生物学机制和TAMs的靶向策略(第2节和第3节),重点关注了靶向TAMs生物材料的设计(第4节),最后概述了通过纳米颗粒成像TAMs的研究进展(第5节)。作者着眼于癌症免疫纳米医学领域的未来发展,强调了癌症免疫纳米医学已经成为沟通纳米技术、肿瘤学和免疫学等不同领域的桥梁和纽带。此外,作者还指出:1. 利用高通量方法进行全面的表型分析有望为开发专门针对TAMs的先进材料提供有力数据;2. 跟踪纳米颗粒在细胞内的运输行为对于癌症免疫治疗和成像具有重要意义;3.靶向TAMs的纳米药物在临床转化前,仍需要进一步的机制研究从而提供更个性化的治疗方案和更有效的靶向治疗。
文献链接:Tailoring Nanomaterials for Targeting Tumor-Associated Macrophages (Adv. Mater. 2019, DOI: 10.1002/adma.201808303)
【团队介绍】
课题组建于2006年6月,隶属于中科院纳米生物效应与安全性重点实验室,由研究员、副研究员,高级工程师、助理研究员及博士后、博士生、硕士生、联合培养学生构成。本课题组先后承担HTH官网地址 部国家重点研发计划纳米专项、973项目课题、国家自然科学基金、欧盟地平线2020项目、欧盟第六、第七框架计划(EU-FP6&FP7)、国际原子能机构协调研究计划(IAEA)等多项国内与国际合作项目。在国际重要期刊发表论文200余篇,中国授权专利18项,国际授权专利1项。课题组长陈春英研究员于2018年获“国家自然科学二等奖”,2017年被评为中国科学院第五届“十大杰出妇女” ,2014年获中国青年女科学家奖,多次入选全球高引用科学家,2011年获“中国标准化杰出人物—创新人物奖”,2012年获“国家自然科学二等奖(2)”。2018年当选亚洲毒理学会秘书长。课题组内优青1人,学生荣获国家奖学金5人,朱李月华奖1人,优秀毕业生1人,优秀学生标兵3人,2017年诺贝尔奖获得者大会中国参会代表1人。
【团队在该领域的工作汇总】
团队针对纳米材料特别是碳纳米材料的免疫学效应进行了一系列的研究。我们发现降低血液蛋白分子在纳米材料表面的吸附和调理作用,是调控其生物医学特性与功能的关键之一。富勒醇的金属衍生物,Gd@C82(OH)22具有较好的免疫刺激作用及较低的毒副作用,通过刺激T细胞和巨噬细胞分泌促炎因子TNF-а和IFN-γ来抑制肿瘤生长1。同时,我们利用同步辐射技术检测了金属富勒醇在巨噬细胞内的分布情况,深入研究了金属富勒醇激活巨噬细胞的具体机制2。我们也利用金属富勒醇处理后极化为M1型的巨噬细胞对荷瘤小鼠进行细胞回输治疗,发现M1型巨噬细胞通过分泌促炎因子达到了明显的抑瘤效果。
1. Rong Cai, Chunying Chen*. The Crown and the Scepter: Roles of the Protein Corona in Nanomedicine. Advanced Materials, 2018, 1805740.
2. Jiaming Liu, Chunying Chen*, Yuliang Zhao*. Progress and Prospects of Graphdiyne‐Based Materials in Biomedical Applications. Advanced Materials, 2019, 1804386.
3. Jiangfeng Du, Zhanjun Gu*, Liang Yan, Yuan Yong, Xuan Yi, Xiao Zhang, Jing Liu, Renfei Wu, Cuicui Ge, Chunying Chen*, Yuliang Zhao*. Poly (Vinylpyrollidone) and Selenocysteine Modified Bi2Se3 Nanoparticles Enhance Radiotherapy Efficacy in Tumor and Promote Radioprotection in Normal Tissues. Advanced Materials, 2017, 29: 1701268.
4. Cuicui Ge, Jiangfeng Du, Lina Zhao, Liming Wang, Ying Liu, Denghua Li, Yanlian Yang, Ruhong Zhou*, Yuliang Zhao*, Zhifang Chai, Chunying Chen*. Binding of Blood Proteins to Carbon Nanotubes Reduces Cytotoxicity. Proceedings of the National Academy of Sciences of the United States of America, 2011, 108(41): 16968-16973.
5. Zhiyun Chen, Ying Liu, Baoyun Sun, Han Li, Jinquan Dong, Lijuan Zhang, Liming Wang, Peng Wang, Yuliang Zhao, Chunying Chen*. Polyhydroxylated Metallofullerenols Stimulate IL-1 Secretion of Macrophage through TLRs/MyD88/NF-κB Pathway and NLRP3 Inflammasome Activation. Small, 2014, 10(12): 2362-2372.
6. Jinglong Tang, Zhiyun Chen, Baoyun Sun, Jinquan Dong, Jing Liu, Huige Zhou, Liming Wang, Ru Bai, Qing Miao, Yuliang Zhao, Chunying Chen, Ying Liu*. Polyhydroxylated Fullerenols Regulate Macrophage for Cancer Adoptive Immunotherapy and Greatly Inhibit the Tumor Metastasis. Nanomedicine: Nanotechnology, Biology and Medicine, 2016, 12(4): 945-954.
【相关优质文献推荐】
1. Hua Wang and David J. Mooney. Biomaterial-assisted targeted modulation of immune cells in cancer treatment. Nature materials, 2018, 17, 761-772.
2. Luca Cassetta and Jeffrey W. Pollard. Targeting macrophages: therapeutic approaches in cancer. Nature reviews drug discovery, 2018, 17, 887-904.
3. Saeid Zanganeh, GregorHutter, Ryan Spitler, Jukka Sakari Pajarinen6, Hossein Nejadni, Lisa Marie Coussens and Heike Elisabeth Daldrup-Link, Olga Lenkov, Stuart Goodman, Morteza Mahmoudi, Michael Moseley. Iron oxide nanoparticles inhibit tumour growth by inducing pro-inflammatory macrophage polarization in tumour tissues. Nature nanotechnology, 2016, 11, 986-994.
4. Christopher B. Rodell, Sean P. Arlauckas, Michael F. Cuccarese, Christopher S. Garris, Ran Li, Maaz S. Ahmed, Maaz S. Ahmed, Rainer H. Kohler, Mikael J. Pittet and Ralph Weissleder. TLR7/8-agonist-loaded nanoparticles promote the polarization of tumour-associated macrophages to enhance cancer immunotherapy. Nature Biomedical engineering, 2018, 2, 578-588.
本文由材料人生物学术组biotech供稿,材料牛审核整理。
欢迎大家到材料人宣传HTH官网地址 成果并对文献进行深入解读,投稿邮箱tougao@cailiaoren.com。
投稿及内容合作可加编辑微信:cailiaorenkefu。





