【背景介绍】
生理胞外微环境提供了调节细胞行为和功能的物理和化学信号,而水凝胶作为研究细胞-细胞外基质在三维环境中相互作用的重要工具,它可以囊括生理胞外基质的各个方面。现如今,合成水凝胶已被开发成模拟生理细胞微环境的三维(3D)培养系统,并将其用于探索细胞如何感知和响应这些信号,以针对组织工程三维水凝胶的合理设计。虽然基质刚度是调节细胞行为所公认的参数,但水凝胶中其他组分如通过蛋白水解降解重构或材料应力松弛,对调控细胞行为功能也是至关重要的。这些因素对细胞的三维结构特别重要,因为在细胞三维结构中,动态水凝胶重组可以使细胞骨架张力增大、细胞进行增殖和分化。除此之外,细胞还能在水凝胶中合成和沉积蛋白质,包括细胞外基质(ECM)蛋白。然而,尽管这些新生蛋白在细胞外基质周围中的早期沉积很有可能介导细胞发出物理和化学信号,但是在大多数情况下,其对细胞-水凝胶相互作用的影响往往被忽视了。
【成果简介】
最近,宾夕法尼亚大学Jason A. Burdick教授团队首次报道了在复合水凝胶中新生基质细胞粘附和重构的机械敏感调节。利用生物正交标记技术,研究者们观察了在多种水凝胶中培养一天后的新生蛋白。而在可蛋白降解的两种共价交联和动态粘弹性透明质酸凝胶这用于三维生物力学研究的工程水凝胶中,研究者们又观察了间充质基质细胞分化、YAP/TAZ核转位和成骨分化。结果表明,抑制细胞对新生蛋白的粘附或新生蛋白重构,会减少间充质基质细胞的分散和YAP/TAZ的核转位,从而导致基质细胞向脂肪细胞分化的转变。这项研究着重于新生蛋白在细胞对工程材料感应中的作用,这对于体外细胞信号研究和组织修复应用具有重大的意义。相关成果以“Local nascent protein deposition and remodelling guide mesenchymal stromal cell mechanosensing and fate in three-dimensional hydrogels”发表于Nat. Mater.期刊上。
【图文导读】
图一、包埋hMsCs发生于早期的新生蛋白沉积,与水凝胶类型无关
(a)新生细胞胞外蛋白标记示意图;
(b)由hMSC包埋在各种水凝胶(海藻酸盐,琼脂糖,PEG-MAL,MeHA和NorHA)中新生蛋白质(白色)沉积的代表图(标尺:200 μm(主图)和20 μm(插图));
(c)培养24小时后包埋hMSC的代表性TEM图(*,水凝胶;#,细胞核;标尺:5 μm(顶部)和1 μm(底部));
(d)hMSCs包埋在不可降解的NorHA水凝胶(9.0±0.7 kPa)中新生蛋白沉积的代表图(白色),并在生长培养基中培养(添加AHA)6天(标尺:200 μm(主图)和20 μm(插图));
(e)在不可降解包覆hMSCs的NorHA水凝胶中新生蛋白沉积厚度的定量。
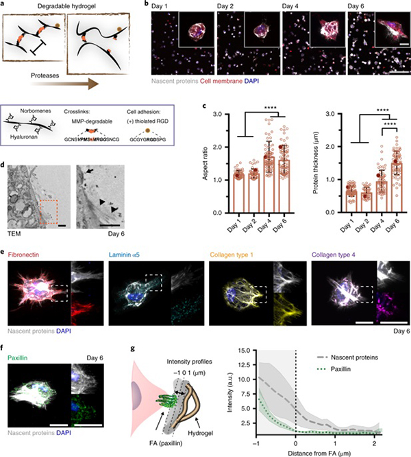
图二、新生ECM蛋白在细胞-水凝胶界面上形成粘附层
(a)NorHA水凝胶与可降解MMP二巯基肽交联剂通过巯基-烯反应交联,并结合RGD进行粘附;
(b)在包埋hMSCs的可降解NorHA水凝胶中,新生蛋白的代表图(白色,通过荧光DBCO标记可见),并在生长培养基中培养6天(标尺:200 μm(主图)和20 μm(插图));
(c)在包埋hMSCs的可降解NorHA水凝胶中新生蛋白沉积厚度的定量;
(d)6天后包埋hMSC的TEM图(*,水凝胶;标尺:0.5 μm);
(e)第6天的新生蛋白质、纤连蛋白、层粘连蛋白α5和1型、4型胶原的代表图(右侧放大图标尺:20 μm);
(f)累积的新生蛋白质(右侧单个通道的放大倍数)和对桩蛋白FAs染色的代表图(比例尺,20 μm);
(g)示意图(左)显示了由单个Fas产生并生成的强度区域分布图(右)。
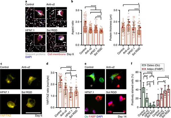
图三、在可降解的水凝胶中,与新生蛋白的粘附控制着hMsC机械敏感
(a)在未处理6天后,在MMP可降解的NorHA水凝胶中新生蛋白质沉积的代表图(标尺尺,200 μm(主图)和20 μm(插图)),或用针对整联蛋白α2(抗α2,20 μg ml-1),人纤连蛋白(HFN7.1,5 μg ml-1)或可溶性RGD(溶胶RGD,0.5 mM)的单克隆抗体治疗;
(b)通过包埋hMSC的可降解NorHA水凝胶中的细胞长径比和累积的新生蛋白质沉积厚度的定量;
(c~d)在包埋hMSC的可降解NorHA水凝胶中的代表图(c)和细胞核/质(nuc/cyto)YAP / TAZ比率(d)的定量,在脂肪形成/成骨培养基中培养6天(标尺,50 μm);
(e)在成脂肪/成骨培养基中培养14天后,对FABP(成脂肪标记物)和Oc(成骨标记物)进行免疫染色(标尺,50 μm);
(f)14天后成骨细胞(Oc阳性)和成脂肪细胞(FABP阳性)阳性染色细胞的定量(百分比,%)。
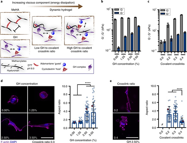
图四、动态水凝胶成分调控粘弹性和细胞分化
(a)GH DN水凝胶形成示意图,由无RGD肽共价交联HA水凝胶(MeHA)与DTT交联得到;将HA与CD(宿主)或Ad(客体)改性后混合组装得到GH水凝胶;
(b~c)在给定的共价交联聚合物浓度比例(0.3)b)和增加共价交联(硫醇与丙烯酸甲酯的比例)在给定GH聚合物浓度(2.50%)c)下,DN水凝胶的储能模量(G’,弹性组分)和损耗模量(G”,粘性组分)的流变学测量(1 Hz,0.5%应变);
(c)具有不同的GH浓度但共价交联比相同( 0.3),其F-肌动蛋白免疫染色的代表图和包含在DN水凝胶中的hMSC的长宽比的定量(标尺,20 μm);
(d)不同共价交联率、相同GH聚合物浓度、包埋hMSCs的DN水凝胶中细胞长径比和F-肌动蛋免疫染色及定量的代表图(2.50%)。
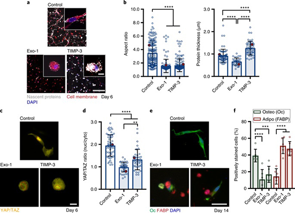
图五、在动态水凝胶中,细胞增殖和成骨分化需要新生蛋白重构
(a)在生长培养基中6天内,用胞外分泌抑制剂和囊泡运输Exo-1 抑制剂(120 nM)和重组组织的金属蛋白酶3抑制剂(TIMP-3,5 nM包覆)处理后的包埋hMSC的DN水凝胶,其新生蛋白质沉积的代表图(标尺,200 μm(主图)和20 μm(插图));
(b)在包埋hMSC动态水凝胶中的细胞长径比和累积的新生蛋白沉积厚度的定量;
(c~d)在包埋hMSC动态水凝胶中的代表图(c)和细胞核/质(nuc/cyto)YAP / TAZ比率(d)的定量,在脂肪形成/成骨培养基中培养6天(标尺,50 μm);
(e)在成脂肪/成骨培养基中培养14天后,对FABP(成脂肪标记物)和Oc(成骨标记物)进行免疫染色(标尺,50 μm);
(f)14天后成骨细胞(Oc阳性)和成脂肪细胞(FABP阳性)阳性染色细胞的定量(百分比,%)。
图六、新生蛋白粘附和重构增强了可降解/动态水凝胶中的细胞分化
细胞与三维水凝胶相互作用,在新生蛋白沉积形成细胞外基质之前,短时间内与其配合连接。水凝胶的性质决定了被包裹的细胞是否能够分化,但分化需要粘附蛋白和新生蛋白的活性重构。
【小结】
综上所述,该研究团队在研究合成水凝胶用于调控基质细胞行为功能时,发现细胞行为功能不仅受最初设计的细胞-水凝胶界面的影响,还受到在培养开始不久后细胞局部沉积的新生蛋白粘附和重构的影响。对于以前相关研究报道常忽略的这一点,他们通过采用新兴的胞外蛋白标记方法,深入探究了细胞-水凝胶界面的动态特性,以及该界面在介导细胞行为功能方面时所发挥的协同作用。研究结果表明,在许多水凝胶系统中,新生蛋白形成并重新影响细胞外微环境,当特定的新生蛋白粘附或重构被阻断时,其基质细胞行为功能会发生特定的变化。此外,作者认为新生的细胞基质蛋白粘附和组装影响细胞感知,这能解释其微环境诱导原因;但单个蛋白的功能组装,以及如何被初始材料导致的一些因素所调控,这个复杂的反馈机制仍有待进一步的研究阐明。
文献链接:Local nascent protein deposition and remodelling guide mesenchymal stromal cell mechanosensing and fate in three-dimensional hydrogels(Nat. Mater. 2019. DOI:https://doi.org/10.1038/s41563-019-0307-6)
本文由材料人高生组我亦是行人编译,材料人整理。
欢迎大家到材料人宣传HTH官网地址 成果并对文献进行深入解读,投稿邮箱:tougao@cailiaoren.com.
投稿以及内容合作可加编辑微信:cailiaokefu.





