【研究背景】
由于硫极高的自然丰度和高达2500 Wh kg-1的理论能量值,低成本的Li-S电池引起人们的广泛关注。Li-S电池的放电过程是由硫单质获得电子及锂离子,最终还原生成Li2S的过程,但由于硫单质与Li2S均为难溶解且不导电的终端产物,硫利用率并不高,且倍率性能和循环稳定性较差,并且可溶性多硫化物在循环时导致内部穿梭。此外,通过溶解-沉淀路线的氧化还原反应會钝化氧化还原反应的活性界面進而破坏电极结构,因此其性能随循环不断下降,大大阻碍了Li-S电池的商业应用发展。
为了解决上述问题,研究者开发了大量的工作来结合纳米结构的导体,如过渡金属(Fe,Cu和Co),金属氧化物,金属硫化物,金属氮化物,金属碳化物,碳纳米材料,导电聚合物。通过这些方法显着改善了电极中的电化学活性区域,当达到适当的物理约束时,锂多硫化物中间体(LiPSs)扩散得到进一步抑制。然而,这种改进通常带来低活性材料负载的振实密度,且生产过程昂贵,同时该方法不一定防止活性颗粒从导电载体上脱离和在固-液-固转变期间长期循环时造成 氧化还原活性位点的钝化。利用LiPSs和主体之间的化学相互作用可以更好地捕获硫,但是要有此种效应得要使用超高表面积材料,有可行性的担忧。因此,开发一种低成本、可扩展、可靠的方法来提高锂电池的实际性能仍然需要突破。
【成果简介】
近日,斯坦福大学崔屹教授和鲍哲南教授合作利用醌的氧化还原反应,使用Li2S微粒实现Li-S电池的高效、快速、稳定的运行。通过向电解质中添加具有特定性质(如氧化电势、溶解度、电化学稳定性等)的醌衍生物作为氧化还原介质(RM),在0.5℃时,Li2S电极的初始充电在2.5V以下,后续放电容量高达1300 mAh gs-1。此外,使用RM可以有效地防止了Li2S沉积,很好的解决了极化增加和循环时容量降低的问题。该成果近日以题为“Designing a Quinone-Based Redox Mediator to Facilitate Li2S Oxidation in Li-S Batteries”发表在知名期刊Joule上。
【图文导读】
图一:量身定制的RM促进Li2S氧化

(A)裸Li2S电极在第一个周期0.3C处的典型电压分布图;
(B)Li-S电池直接氧化Li2S和RM介导氧化Li2S的示意图;
(C)不同RMs (20 mM)在DOL/DME电解质中的循环伏安图及其化学结构;
(D)0.3C不同RMs条件下,第一次循环中Li2S电极的电压分布;
(E)从(D)放大的充电电压曲线,用于比较电压过冲;
(F)比较不同RM对Li2S电极第一循环能量效率和放电容量的影响;
(G)在以往的研究和我们的工作中证明的第一周期的平均充电电压和应用C速率。
图二:AQT与Li2S的化学反应及其电化学

(A)使用含有和不含Li2S电极的DOL/DME电解质(20 μL)中的80mM AQT的半电池的电压曲线;
(B)与不含Li2S且仅含有160 mM AQT的电池相比,具有Li2S和160 mM AQT混合物的半电池的恒电流放电曲线;
(C)电解液(20 μL)中使用和不使用AQT (80mM)循环的Li2S电极(0.7 mg cm-2)的电压曲线;
(D)0.1C时(C)中对应的dQ/dV曲线。
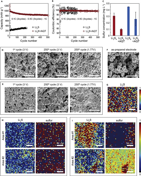
图三:利用AQT改善Li2S电极的循环稳定性

(A-B)在有和没有AQT的情况下循环的Li2S电极(0.7mg cm-2)的容量保持率(A)和库仑效率(B);
(C)通过添加由ICP-OES测定的AQT,多硫化物中间体在DOL/DME中的溶解度变化;
(D-E)在电解质中具有AQT(D)且没有AQT(E)的循环Li2S电极的SEM图像;
(F)用于比较的制备好的电极的SEM图像;
(G-I)在电解质中有AQT(H)和无AQT(I)进行200次循环后,所制备的Li2S电极(G)和处于充电状态的循环电极的X射线光谱显微图。
图四:高质量负载Li2S与AQT的电化学性能

(A)采用12.5 mL mg-1的电解液与Li2S的比值制备高质量负载Li2S阴极(4 mg cm-2和6 mg cm-2)的容量保持率和库仑效率;
(B)高质量负载电极的100个循环的电压分布变化;
(C)(B)中相应的平均充电和放电电压。
【小结】
作者提出了一种利用聚醚链连接蒽醌氧化中心,以最小过电位促进Li2S氧化的有效策略,该策略具有理想的氧化电位、高稳定性和足够的电解质溶解度。此外,作者还提供了直接的实验证据,证明AQT可以防止多硫化物溶解,并保持电极形态,以确保异常的循环稳定性。总的来说,将AQT作为RM的引入是一种简单有效的方法,可以在具有挑战性的条件下显著增强硫氧化还原化学的多个方面。传统的方法通常需要制备复杂的纳米结构,这样不可避免地会增加电池成本,与此不同的是,RMs可以简单地添加到电解液中,因此适合大规模生产,使锂电池成为一种可行的技术。
文献链接:Designing a Quinone-Based Redox Mediator to Facilitate Li2S Oxidation in Li-S Batteries (Joule, 2019, 3, 1–13)
【团队介绍】
崔屹教授1998年在中国科学技术大学获得理学学士学位,2002年在哈佛大学获得博士学位,2003-2005年在加州大学伯克利分校从事博士后研究,现为美国斯坦福大学材料系终身教授,英国皇家化学学会会士,美国材料学会会士。现任Nano Letters副主编、美国湾区太阳能光伏联盟(Bay Area Photovoltaics Consortium)主任以及美国电池500联盟(Battery500 Consortium)主任。崔屹教授课题组研究活跃在高能硅负极、高能锂离子电池、锂金属电池、电催化二氧化碳还原、电催化水分解、氧还原、智能调节人体温度的高分子纤维织物、高效过滤PM 2.5颗粒、冷冻电镜等研究领域,已发表影响因子超过10的论文300多篇,其中Science 8篇,Nature 2篇,Nature子刊70余篇,被引用12万余次,H因子为166(Google Scholar),授权国际专利40余件,并获得一系列奖项,包括2017年度布拉瓦尼克青年科学家奖、2015年MRS Kavli Distinguished Lectureship in Nanoscience, Resonate Award for Sustainability、2014年Nano Energy奖、2014年Blavatnik(布拉瓦尼克)国家奖入围奖、2013年IUPCA(国际理论化学与应用化学联合会)新材料及合成杰出奖、2011年哈佛大学威尔逊奖、2010年斯隆研究基金、2008年KAUST研究奖、2008年ONR 年轻发明家奖、2007年MDV创新奖等,2004年入选“世界顶尖100名青年发明家”。
鲍哲南教授在1987年考取南京大学化学系;1995年获得美国芝加哥大学化学系博士学位后进入了贝尔实验室任职;2001年获得贝尔实验室杰出研究人员称号;2004年进入斯坦福大学化学系任教;2007年获得斯坦福大学工程教学女教师优秀奖;2010年底作为创办人之一的C3Nano公司在美国硅谷成立;2011年获得影响世界华人大奖;2015年被选为《自然》杂志年度十大人物;2016年当选美国国家工程院院士;2017年获得世界杰出女科学家成就奖 。鲍哲南现为斯坦福大学化学系、材料科学与工程系教授,同时她也是美国工程院院士,MRS,ACS,AAAS,SPIE,ACS PMSE和ACS POLY会士。2003年至2005年期间担任MRS董事会成员,并担任美国化学学会高分子材料科学和工程部执行委员会成员。她是化学科学副主编。鲍哲南教授拥有超过400篇出版物和超过60项美国专利,Google学者H-Index> 110。她为有机电子材料学提出了许多开创性的设计理念。她主要研究柔性电子及显示器件,在她最近的工作中,她开发了一些柔性电子皮肤材料,这种材料能够在医疗检测,智能设备以及能源环境等众多研究领域发挥重要作用,造成了巨大反响,她是这一领域的权威人士。
2) 团队在该领域工作汇总 (since 2015)
1. Direct electrochemical generation of supercooled sulfur microdroplets well below their melting temperature
N Liu, G Zhou, A Yang, X Yu, F Shi, J Sun, J Zhang, B Liu, CL Wu, X Tao, …
Proceedings of the National Academy of Sciences 116 (3), 765-770
2. An Aqueous Inorganic Polymer Binder for High Performance Lithium–Sulfur Batteries with Flame-Retardant Properties
G Zhou, K Liu, Y Fan, M Yuan, B Liu, W Liu, F Shi, Y Liu, W Chen, J Lopez, …
ACS central science 4 (2), 260-267
3. Enhanced Cycling Stability of Sulfur Electrodes through Effective Binding of Pyridine-Functionalized Polymer
Y Tsao, Z Chen, S Rondeau-Gagne, Q Zhang, H Yao, S Chen, G Zhou, …
ACS Energy Letters 2 (10), 2454-2462
4. Solid-State Lithium–Sulfur Batteries Operated at 37 °C with Composites of Nanostructured Li7La3Zr2O12/Carbon Foam and Polymer
X Tao, Y Liu, W Liu, G Zhou, J Zhao, D Lin, C Zu, O Sheng, W Zhang, …
Nano letters 17 (5), 2967-2972
5. Gluing Carbon Black and Sulfur at Nanoscale: A Polydopamine‐Based “Nano‐Binder” for Double‐Shelled Sulfur Cathodes
F Wu, Y Ye, R Chen, T Zhao, J Qian, X Zhang, L Li, Q Huang, X Bai, Y Cui
Advanced Energy Materials 7 (3), 1601591
6. Entrapment of Polysulfides by a Black‐Phosphorus‐Modified Separator for Lithium–Sulfur Batteries
J Sun, Y Sun, M Pasta, G Zhou, Y Li, W Liu, F Xiong, Y Cui
Advanced materials 28 (44), 9797-9803
7. Balancing surface adsorption and diffusion of lithium-polysulfides on nonconductive oxides for lithium–sulfur battery design
X Tao, J Wang, C Liu, H Wang, H Yao, G Zheng, ZW Seh, Q Cai, W Li, …
Nature communications 7, 11203
8. A binder-free sulfur/carbon composite electrode prepared by a sulfur sublimation method for Li–S batteries
Y Cui, M Wu, C Scott, J Xie, Y Fu
RSC Advances 6 (58), 52642-52645
9. Li2S Nanocrystals Confined in Free-Standing Carbon Paper for High Performance Lithium–Sulfur Batteries
M Wu, Y Cui, Y Fu
ACS applied materials & interfaces 7 (38), 21479-21486
10. High-performance lithium–sulfur batteries with a cost-effective carbon paper electrode and high sulfur-loading
J Yan, X Liu, H Qi, W Li, Y Zhou, M Yao, B Li
Chemistry of Materials 27 (18), 6394-6401
11. A sulfur cathode with pomegranate‐like cluster structure
W Li, Z Liang, Z Lu, H Yao, ZW Seh, K Yan, G Zheng, Y Cui
Advanced Energy Materials 5 (16), 1500211
本文由材料人新能源组大兵哥供稿,材料牛整理编辑。
欢迎大家到材料人宣传HTH官网地址 成果并对文献进行深入解读,投稿邮箱:tougao@cailiaoren.com
投稿以及内容合作可加编辑微信:cailiaokefu





