【引言】
高熵合金(HEAs)通常由五种或更多种元素组成,具有接近等分的组成成分。HEAs研究的主要挑战是SPSS形成的庞大多维空间。基于Hume-Rothery规则提出的SPSS的一般形成规则是原子尺寸差异(δ<7%)和热力学标准,其接近理想固溶体行为的边界(混合焓-12 kJ/mol)<ΔHmix<5 kJ/mol)。为了预测SPSS中的晶体结构,广泛使用价电子浓度(VEC)(即,如果VEC>8.0则为FCC,如果VEC<6.9则为BCC)。然而HEAs形成规则是经验性的。经验规则的准确性随着数据量的增加而增加,在大的数据库中,可以预测SPSS形成和相结构。本文采用薄膜合金库的组合磁控管共溅射,制备大量的HEAs,通过高通量EDX和扫描同步加速器XRD表征合金。分析实验数据和现有文献中HEAs的形成和选择相规律。
【成果简介】
近日,美国耶鲁大学的Jan Schroers(通讯)作者等人,采用组合方法来制备和表征Al与过渡金属的2478种合金。所有数据均可在http://materialsatlasproject.org/上公开获取。当组合FCC/BCC元素的含量和原子尺寸有差异时,可以预测合金的相。分析数据发现,高熵合金的原子尺寸差异越大,越倾向于BCC结构(相对于FCC结构)。这种现象通常被忽略,然而这种现象在接近平衡过程中占主导地位。Hume-Rothery规则并没有提出,这种偏好是源于BCC结构能够适应较大的原子尺寸差异和较低的应变能损失。因为这种现象只能在高熵合金中体现出来。相关成果以“Phase Selection Motifs in High Entropy Alloys Revealed Through Combinatorial Methods: Large Atomic Size Difference Favors BCC over FCC”为题发表在Acta Materialia上。
【图文导读】
图 1 五元合金的实验步骤及其成分–结构相图的获得过程

(a)五元合金的实验步骤及其成分-结构相图的获得过程。五元合金库的组合共溅射:采用三个溅射源,溅射源和基板成四面体排列。实验时,将薄膜沉积在方形网格上的圆形贴片中。对于每个贴剂的EDX光谱确定成分:在Gibbs三角形中将五元成分范围可视化为准三元,两个成对元素的摩尔分数比近似恒定。最后,获得每个贴片的高通量同步加速器XRD数据,将2D衍射图像转换为1D衍射图,将成分与结构数据合并,获得成分-结构相图;
(b)对所考虑的合金系统:Al-组(红色)和Mn组(蓝色)分别包含元素AlCrFeCoNiCu和CrMnFeCoNiCu的所有可能的五元组合。
图 2 库#8:AlCrCoNiCu的示例数据

(a)溅射源晶片的示意图及其结构的近似位置:BCC/B2和FCC的SPSS区域之间具有两相区域;
(b)一条从BCC向FCC的转变XRD衍射图(如a中的箭头所示);
(c)库#8的吉布斯三角形图:绘制在单个轴上的一个溅射源中配对的元件,以大致恒定的比率沉积。
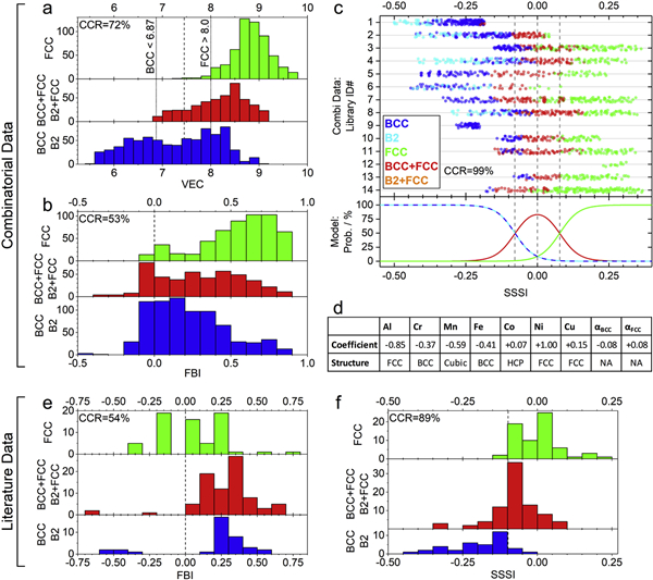
图 3 VEC(价电子浓度)、FBI(FCC-BCC-指数)和SSSI(固溶体选择指数)评估组合数据和文献数据图

(a)组合数据的VEC的直方图:FCC的VEC值高于BCC/B2。文献[19]的阈值(虚线)的预测不准确,而中间阈值(虚线)具有72%的正确分类率(CCR);
(b)组合数据的FBI的直方图:FCC含有比BCC/B2更高的FBI值。FBI的总体预测性能(CCR仅为53%低于(a)中的VEC值;
(c)对组合数据回归优化的SSSI模型:上部是SSSI绘制的库分组数据点的颜色编码结构,下半部分是给定SSSI值的合金结构的概率;
(d)系数值表。Βi表示元素i的FCC或BCC稳定能力;
(e,f)HEA文献数据[2]的SSSI模型和FBI模型图,单一预测因子时,FBI的预测能力(CCR 54%)低,优化的SSSI模型的预测能力为89%。
图 4 FBI和δ函数的组合预测分析

(a)FBI和δ的组合的SS相预测:识别SPSS形成区域,通过分类阈值分离,获得高达96%的CCR值。分析可知:首先,具有较高FCC含量的合金倾向于FCC结构,随着原子尺寸差异的增加,BCC的相对稳定性增加;
(b)δ函数的HSPF和结构:随着δ的增加,BCC结构的HSPF接近或超过FCC的HSPF。
图 5 大块样品的冷却速率对比图

(a)大块样品4,Al17Cr26Fe16Co21Cu20的XRD衍射图;
(b)大块样品7,Cr24Mn10Co21Ni23Cu22的XRD衍射图;
(c)溅射数据(AS)的十种组合物的元素组合和δ,FBI和SSSI的值随着冷却速度的增加,合金逐渐从复杂的相组合转变为简单的SPSS。
【小结】
本文采用组合合成与高通量扫描EDX和同步加速器XRD,来制备和表征2478个五元溅射高熵合金。这种前所未有的结构-成分相图分析,确定每种元素的有效结构稳定能力,得出SPSS结构主要由FCC/BCC元素的含量和原子尺寸差异的组合决定。与HEA研究的数据结合的组合策略,发现随着原子尺寸差异的增加,BCC/B2在HEA中有利于形成FCC,这与冷却速率表征一致。其原因并未反映在Hume-Rothery规则中,因为BCC比FCC受限制少,更适应不同尺寸的原子,减少应变能量损失。BCC偏好是HEA的一个独特特征,它提出了一种合金设计方法,可以覆盖元件的固有结构,创造出优先选择FCC结构的BCC合金。
文献链接:Phase Selection Motifs in High Entropy Alloys Revealed Through Combinatorial Methods: Large Atomic Size Difference Favors BCC over FCC(Acta Materialia, 2019, DOI: 10.1016/j.actamat.2019.01.023)。
本文由材料人编辑部张金洋编译整理。
投稿以及内容合作可加编辑微信:cailiaokefu,我们会邀请各位老师加入专家群。
欢迎大家到材料人宣传HTH官网地址 成果并对文献进行深入解读,投稿邮箱tougao@cailiaoren.com。





