【引言】
近年来不断加剧的能源危机以及个人电子器件及物联网的普及使得发展可再生能源技术显得尤为重要。纳米发电机(TENG)自其问世以来已经被广泛的应用于收集环境中的各种机械能并将其转化为电能。在纳米发电机性能不断提高的同时,纳米发电机的稳定性特别是在严苛环境下的稳定性引起了越来越多的关注。这是由于现目前的TENG大多数没有严密的封装。特别是对于单电极模式的TENG,往往需要直接与外部环境或对象接触。因此TENG的输出性能很容易受到外部湿度或者污染的影响。最近,基于超疏水材料界面的TENG成为研究热点。这是由于超疏水结构能抑制高湿度环境下在其表面形成水膜而引起的性能下降。而且超疏水表面所带来的自清洁性能可以防止TENG被环境中的灰尘等的污染。但目前为止大多数制备方法较为复杂而且所得到的表面疏水结构很难真正实现超疏水(接触角>150°)。因此发展简单可靠的超疏水摩擦层材料显得尤为重要。
【图文介绍】
近日, 蔚山HTH官网地址 大学(UNIST)的Taesung Kim教授与Jeong Min Baik教授合作,在Nano Energy 上发表了题为 “High humidity- and contamination-resistant triboelectric nanogenerator with superhydrophobic interface” 的研究论文。本文受到自然界中常见超疏水材料如荷叶的表面粗糙微纳结构的启发,发展了结合了光刻,颗粒印刷与软印刷方法的3D分级微纳复合超疏水聚二甲基硅氧烷(PDMS)摩擦层材料制备方法。本文还研究了该3D分级结构对提高TENG输出性能,以及在高湿度环境下的稳定性的贡献。同时得益于该材料的超疏水特性,本文对该TENG的自清洁性能也进行了研究。
图1

a)荷叶表面粗糙凸起结构的SEM图像;
b)不同颜色的食用色素液滴滴加在本文所介绍的具有3D分级结构的超疏水界面上;
c)该具有超疏水界面的摩擦层材料可以应用于不同模式的TENG中;
d)该具有3D分级结构的超疏水界面材料的制备步骤及个步骤产物的SEM表征图像和接触角测量图像(161°)。
图2

a)与 b) 具有不同表面形貌的PDMS 摩擦层材料用于垂直接触-分离模式TENG的开路电压与短路电流对比;
c)到 f)用COMSOL 模拟得到的由不同表面微结构的PDMS摩擦层材料所构造的TENG 中的电势分布。
图3

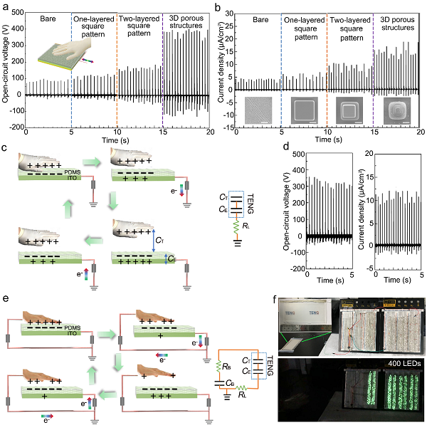
a)与 b)用戴有天然橡胶手套的手拍打具有不同表面形貌PDMS 摩擦层材料的单电极TENG 的开路电压与短路电流对比;
c) 用戴有天然橡胶手套的手拍打单电极TENG 的机理示意图及等效电路;
d)用裸露手掌拍打具有3D分级微纳结构PDMS 摩擦层材料的单电极TENG 的开路电压与短路电流对比;
e) 用裸露手掌拍打单电极TENG 的机理示意图及等效电路;
f)用戴有天然橡胶手套的手拍打具有3D分级微纳结构PDMS 摩擦层材料的单电极TENG 并用所产生电能点亮400只串联的LED。
图4

a)具有平坦表面以及3D分级微纳结构超疏水表面PDMS 摩擦层材料的纳米发电机输出电压随环境湿度的变化情况;
b)具有平坦表面PDMS 摩擦层材料的纳米发电机在被水润湿后输出电压随着时间延长而逐渐恢复的过程;
c)具有3D分级微纳结构超疏水表面PDMS 摩擦层材料的纳米发电机在被水润湿后输出电压随着时间延长而逐渐恢复的过程;
d)具有3D分级微纳结构超疏水表面PDMS 摩擦层材料的自清洁功能;
e)具有平坦表面PDMS 摩擦层材料的纳米发电机被SiO2粉末污染并清洗不同次数后的输出电压;
f)具有3D分级微纳结构超疏水表面PDMS 摩擦层材料的纳米发电机被SiO2粉末污染并清洗不同次数后的输出电压。
【小结】
综上所述,作者提出了一种具有3D分级微纳复合结构的PDMS摩擦层材料。用戴有天然橡胶手套的手掌怕打由该摩擦层材料构成的单电极模式的TENG时输出电压达到400V,电流密度达到17 μA/cm2。同时基于该超疏水PDMS摩擦层材料的垂直接触-分离模式的TENG在高达80% 的相对湿度环境下仍保持了高达86%的输出性能。在更极端的环境下比如直接被被水润湿时该TENG可以很快的恢复(24.6 S)其输出性能。相比之下基于平坦PDMS摩擦层材料的垂直接触-分离模式的TENG则需要66.2 S才能够恢复。而且由于该超疏水材料的自清洁性能,在被SiO2 颗粒连续污染清洗5次后仍然保持了高达88%的输出性能。因此,该具有3D分级微纳复合结构的摩擦层材料显示出广泛运用于面向严苛环境的高性能纳米发电机中的潜力。
文章链接:High humidity- and contamination-resistant triboelectric nanogenerator with superhydrophobic interface (Nano Energy, 2019, DOI:10.1016/j.nanoen.2018.12.091)
本文由蔚山HTH官网地址 大学Taesung Kim教授与Jeong Min Baik教授团队供稿,编辑部编辑。
欢迎大家到材料人宣传HTH官网地址 成果并对文献进行深入解读,投稿邮箱: tougao@cailiaoren.com.
投稿以及内容合作可加编辑微信:cailiaorenVIP.





