【引言】
在过去的几十年中,随着生物医学和分子生物学的快速发展,对癌症生物学的本质有了更深层次的理解。在全球癌症死亡率的不断上升情况下,开发出有效的癌症治疗和诊断剂,以有效的降低癌症死亡率已成为重中之重。但是,由于化疗药物有着严重的副作用和诱导耐药性产生的缺陷,故而化学疗法在其临床应用中,经常出现肿瘤的复发和转移。目前,为了加强患者的治疗效果,比较流行的是将具有不同抗癌机制优点的治疗方法结合起来以实现“1+1>2”的治疗效果。例如,光动力疗法由于其微创性、可忽略的全身毒性、较少的副作用和有效避免耐药性的优点,能很好的改善传统治疗效果。但是,由于疏水性光敏剂会出现的严重聚集,使得其光动力治疗效果降低甚至消失。因此设计具有高单线态氧(1O2)量子产率(QY)的光敏剂仍然是具有挑战性的。
【成果简介】
近日,美国国立卫生研究院的陈小元教授、浙江大学的黄飞鹤教授和毛峥伟副教授以及美国犹他州大学的Peter J. Stang教授(共同通讯作者)等报道了一种利用顺式—(PEt3)2Pt(OTf)2构建的一种离散的有机铂(II)金属丙烯酸酯以改善1O2 QY,从而实现协同抗癌的功效。具有三模态成像能力的金属填充纳米颗粒(MNPs)可以精确诊断肿瘤并实时监测MNPs的递送过程、生物分布和排泄情况。MNPs对U87MG、耐药性A2780CIS和原位肿瘤模型都表现出优异的抗肿瘤转移作用和优异的抗肿瘤性能,并且在单次治疗后消除的肿瘤不在复发。通过基因芯片分析实验证实了不同治疗方式对肿瘤消除的各自贡献。 因此这种超分子平台在精确的癌症诊断治疗中具有巨大的潜力。研究成果以题为“A discrete organoplatinum(II) metallacage as a multimodality theranostic platform for cancer photochemotherapy”发表在国际著名期刊Nat. Commun.上。本文第一作者为:喻国灿。
【图文导读】
图一、用作多功能诊断治疗平台的MNPs的示意图
(a) TPP、cPt、DSTP、M、mPEG-b-PEBP和RGD-PEGb-PEBP的分子结构;
(b) 肿瘤组织中MNPs积聚随EPR效应和受体介导内吞作用的示意图及其在皮下(U87MG)、耐药(A2780CIS)、原位(4T1和LM3)肿瘤治疗和肺转移中的应用。
图二、MNPs的表征及其PDT效应
(a) MNPs中的cPt的31P{1H}(202.3 MHz, 293 K) 表征;
(b) MNPs中的M的31P{1H}(202.3 MHz, 293 K) 表征;
(c) MNPs的AFM;
(d) 由MPEG-b-PEBP和RGD-PEG-b-PEBP形成的NPs的DLS,形成之前(黑线)和形成之后封装M(红线);
(e) 由MPEG-b-PEBP和RGD-PEG-b-PEBP形成的NPs的Zeta电位,形成之前(黑线)和形成之后封装M(红线);
(f) 不同的照射时间(671 nm,0.5 W. cm-2)后,含有SOSG和TPP(M或MNP)的溶液在532 nm处的荧光强度发生变化;
(g) 不存在和存在NaN3(10.0 μM)的情况下,在照射(671 nm,0.5 W.cm-2, 10 min)后,含有SOSG和TPP(M或MNP)的溶液在532 nm处的荧光强度发生变化;
(h) M的时间密度泛函理论分子模拟。
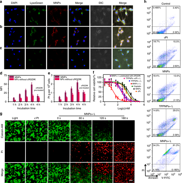
图三、MNPs的体外靶向递送活性和协同抗癌作用
(a) 用MNPs培养的U87MG细胞2 h的CLSM图像;
(b) 用MNPs培养的U87MG细胞4 h的CLSM图像;
(c) 用MNPs培养的U87MG细胞4 h并用游离cRGDfK预处理30 min的CLSM图像;
(d) 在不使用cRGDfK的MNPs或NPs处理不同孵育时间后,U87MG细胞的平均荧光强度(MFI);
(e) 在不使用cRGDfK的MNPs或NPs处理不同孵育时间后,U87MG细胞内的铂含量;
(f) 用不同给药处理的U87MG细胞的细胞毒性;
(g) U87MG细胞的荧光图像在不同处理后与钙黄绿素AM/PI共染色;
(h) 不同处理诱导U87MG细胞凋亡的FCM分析。
图四、体内三态成像
(a) TPP、M和MNPs的荧光光谱;
(b) 在小鼠血清中孵育24 h后,64Cu@MNP的放射TLC色谱图;
(c) Mn@MNPs(或DTPA-Gd)的T1-1与Mn(或Gd)浓度的关系曲线;
(d) 从不同Mn(或Gd)浓度的Mn@MNPs(或DTPA-Gd)水溶液中获得的T1加权MRI结果(7T);
(e) 静脉注射U87MG荷瘤裸鼠的NIRFI;
(f) 在注射MNPs后24 h,从携带U87MG肿瘤的小鼠分离的主要器官的离体图像;
(g) 在注射64Cu@MNPs(150 μCi)后2, 4, 6, 12, 24和48 h,携带U87MG肿瘤的裸鼠的PET图像;
(h) 小鼠预注射和注射Mn@MNPs后的体内T1加权轴向MRI图像(7T);
(i) 64Cu@MNPs在血液、肝脏、脾脏和肿瘤中的生物分布的时间- 活性曲线(n = 3);
(j) 注射64Cu@MNPs后48 h,主要器官中64Cu@MNPs的定量生物分布;
(k) 注射Mn@MNPs或DTPA-Gd(n = 3)后2, 4, 6和24 h肿瘤部位的SNR比率的定量分析。
图五、体内协同抗肿瘤作用
(a) 注射cPt和MNPs后血浆铂浓度与时间的关系;
(b) 注射MNPs后不同时间点Pt的生物分布(n = 4);
(c) 注射cPt(2 mg Pt/kg)后不同时间点Pt的生物分布(n = 4);
(d) 不同配方后小鼠的肿瘤生长曲线(n = 9);
(e) 接受不同的制剂后,小鼠的U87MG肿瘤的重量;
(f) 用不同制剂处理后携带U87MG肿瘤的小鼠的Kaplan-Meier图;
(g) 用各种制剂给药的小鼠收集的肿瘤组织的H&E、TUNEL和Ki67染色。
图六、用不同制剂处理的小鼠的肿瘤的全基因表达分析
(a) GeneChip®PrimeView™人类基因表达的热图用化疗、PDT或光化学疗法治疗的小鼠阵列;
(b) 与未处理的对照组相比,用MNPs处理的肿瘤的改变的遗传谱;
(c) 与未处理的对照组相比,用TPPNPs+L处理的肿瘤的改变的遗传谱;
(d) 与未处理的对照组相比,用MNPs+L处理的肿瘤的改变的遗传谱;
(e) 维恩图显示来自三种不同处理的显着改变的基因中的共同特征的数量;
(f) 选择潜在的基因靶标参与肿瘤消退以响应不同的治疗方法。
图七、针对抗性癌症模型的体内抗肿瘤功效
(a) 用不同给药处理的A2780CIS细胞的细胞毒性;
(b) 不同处理后A2780CIS细胞膜联蛋白V/PI分析;
(c) 不同处理后小鼠的体内肿瘤生长抑制曲线(n = 9);
(d) 不同处理后小鼠的体内肿瘤体重变化(n = 9);
(e) 不同处理后A2780CIS肿瘤的重量;
(f) 用不同处理方法处理的小鼠的Kaplan-Meier图;
(g) H&E和Ki67分析不同处理后的肿瘤组织。
图八、原位乳腺癌的治疗及对肺转移的抑制作用
(a) 一次注射后用PBS、光、cPt、MNPs、TPPNPs+L或MNPs+L处理的小鼠的肿瘤体积变化(n = 8);
(b) 用不同制剂处理的小鼠的肿瘤重量;
(c) 用不同制剂处理的带有原位4T1乳腺肿瘤的小鼠的Kaplan-Meier存活曲线;
(d) 每组肿瘤组织的H&E染色;
(e) 每组切除肺的代表性图像;
(f) H&E染色后各组肺组织转移灶的组织学检查;
(g) 用不同制剂处理的小鼠收获的原位肿瘤的照片图像;
(h) 每组肺部存在肿瘤结节的数量;
(i) 各组肺部肿瘤覆盖率;
(j) 注射后第14 d用不同制剂处理的小鼠的PET/CT图像。
图九、治疗原位肝癌
(a) 用PBS处理的原位LM3肿瘤的小鼠的肿瘤体积变化;
(b) 用cPt处理的原位LM3肿瘤的小鼠的肿瘤体积变化;
(c) 用MNPs处理的原位LM3肿瘤的小鼠的肿瘤体积变化;
(d) 用TPPNPs + L处理的原位LM3肿瘤的小鼠的肿瘤体积变化;
(e) 用MNPs + L处理的原位LM3肿瘤的小鼠的肿瘤体积变化;
(f) 用不同制剂处理的带有原位LM3肿瘤的小鼠的Kaplan-Meier存活曲线;
(g) 用不同制剂处理的小鼠收集的含有LM3肿瘤的肝组织的照片图像;
(h) 每组肝组织的H&E和Ki67染色;
(i) 用不同制剂处理的小鼠的PET/CT图像;
(j) 用不同配方处理的小鼠的MRI图像。
【总结】
研究了多组分协调驱动的自组装策略制备了一种复杂的卟啉基金属,作为制造MNPs的诊断治疗平台。通过两种特殊的两亲性的二嵌段聚合物(mPEG-b-PEBP和RGD-PEG-b-PEBP)组装得到的MNPs表现出较长的血液循环时间和较高的肿瘤积累,并利用EPR效应和主动靶向能力在抗癌功效提高和减少了对正常组织的副作用。同时, MNPs中的卟啉的荧光发射和1O2产生量子产率显着增加,有利于NIRFI和PDT。并且通过螯合64Cu或顺磁性Mn,使得64Cu@MNPs或Mn@MNPs成为很好的PET成像和MRI试剂,可以精确诊断肿瘤并实时监测MNPs的递送过程、生物分布和排泄的MNPs。化疗和PDT的组合在体外和体内显示出优异的协同功效。利用U87MG、耐顺铂的A2780CIS和原位(4T1和LM3)肿瘤模型证明了其良好的抗肿瘤效果。该研究为开发多功能治疗系统提供了一种新的策略,为下一代纳米药物的制备提供了新方向。
文献链接:A discrete organoplatinum(II) metallacage as a multimodality theranostic platform for cancer photochemotherapy(Nat. Commun., 2018, DOI: 10.1038/s41467-018-06574-7)
通讯作者简介:
黄飞鹤教授:教育部长江学者奖励计划特聘教授、国家杰出青年科学基金获得者、国家万人计划领军人才、浙江大学求是特聘教授、博士生导师。2005年12月起任浙江大学化学系教授,筹建超分子化学研究小组。2008年3月起任浙江大学求是特聘教授。主要从事超分子化学方面的研究工作,2003年至今已在国际核心化学期刊上发表超分子化学相关SCI论文230余篇,包括5篇Accounts of Chemical Research、3篇Chemical Reviews、7篇Chemical Society Reviews、1篇Progress in Polymer Science、1篇Nature Chemistry、3篇PNAS、31篇Journal of the American Chemical Society、5篇Angewandte Chemie International Edition、9篇Advanced Materials、和2篇Nature Communications。发表的论文已被引用17747次,h-index为71。两篇通讯作者论文入选“中国百篇最具影响国际学术论文”。到目前为止获得的主要奖励和荣誉有:2004年获国家优秀自费留学生奖学金和Virginia Polytechnic Institute & State University 优秀硕士论文William Preston 奖(William Preston Award for MS thesis),2005年获The Sigma Xi Society Research Award,2006年获Virginia Polytechnic Institute & State University优秀博士论文奖(Outstanding Dissertation Award),2006年入选浙江省“钱江人才计划”, 2007年获美国李氏基金会杰出成就奖并入选浙江省“新世纪151人才工程”,2008年被评选为浙江大学“十佳青年岗位能手”,2009年获Thieme Chemistry Journals Award并入选教育部 “新世纪优秀人才支持计划”,2010年获得浙江省杰出青年科学基金项目资助和Virginia Polytechnic Institute & State University的the Outstanding Recent Graduate Alumnus Award,2010年入选浙江省“海外高层次人才引进计划”,2011年获国家杰出青年科学基金项目资助,指导博士生获得2011年全国百篇优秀博士论文提名奖,2012年入选英国皇家化学会会士(Fellow of the Royal Society of Chemistry, FRSC),2013年入选国家创新人才推进计划中青年HTH官网地址 创新领军人才,2013年入选亚洲化学大会Asian Rising Star,2013年获得浙江省青年HTH官网地址 奖,2014年获中国化学会-阿克苏诺贝尔化学奖,2015年获英国皇家化学会Cram Lehn Pedersen Prize in Supramolecular Chemistry,2016年获英国皇家化学会Polymer Chemistry Lectureship Award,2016年入选国家万人计划领军人才,2017年入选教育部长江学者奖励计划特聘教授,2018年获英国皇家学会Newton Advanced Fellowship。应邀担任Chemical Society Reviews、Accounts of Chemical Research、Chemical Reviews、Chemical Communications、Advanced Materials、和Materials Chemistry Frontiers的客座编辑。应邀担任Chemical Society Reviews(2012年起)、Chemical Communications(2012年起)、化学学报(2012年-2018年)、Macromolecules (2014年-2017年)、ACS Macro Letters(2014年-2017年)、Polymer Chemistry(2014年起)、Materials Chemistry Frontiers(2016年起)、高分子学报(2016年起)、中国化学快报(2018年起)等的顾问编委或编委。现任中国化学会高分子学科委员会委员,中国化学会超分子化学专业委员会副主任委员,浙江省化学会理事。
课题组网页:http://www.chem.zju.edu.cn/~huangfeihe/
本文由材料人生物材料组、纳米组小胖纸编译,材料人整理。
欢迎大家到材料人宣传HTH官网地址 成果并对文献进行深入解读,投稿邮箱:tougao@cailiaoren.com.
投稿以及内容合作可加编辑微信:cailiaokefu.





