当前位置: 材料牛 » HTH官网地址 » 导读 » Nano Lett.:氟化低聚乙烯亚胺纳米组装体因其有效的内涵体逃逸可实现血清环境下高效的基因沉默

Nano Lett.:氟化低聚乙烯亚胺纳米组装体因其有效的内涵体逃逸可实现血清环境下高效的基因沉默

【引言】

小干扰RNA(siRNA)介导的基因治疗已被认为是多种先天性和恶性疾病的一种颇具前景的治疗方法。为提高该体系在特定组织的沉默效率,目前已开发出包括重组病毒和合成载体两大类基因载体。尽管重组病毒表现出非常高的siRNA递送效率,但是由于其潜在的免疫原性、致癌性以及不易大规模制造等困难,很大程度上阻碍了其在临床中的应用。相比起来,合成载体(如阳离子聚合物和脂质体)则具有免疫原性低、易于合成和修饰等优势。但是,合成载体在含有蛋白质的生理环境里的基因递送能力却会大打折扣。因此,迫切需要开发能够在生理环境中仍然具备高效递送能力的合成载体。近年来,基于全氟化碳的合成基因载体成为基因递送领域的明星载体,主要是因为它们能够在含有血清的培养基中维持高效的基因递送能力。然而,对于全氟化碳基因载体的这种独特出众的基因递送能力的深入探究目前鲜有报道。

【成果简介】

近日,国家纳米科学中心梁兴杰研究员、广州医科大学郭伟圣教授天津大学邢金峰教授合作,制备了一系列全氟辛酰氯修饰的氟化低聚乙烯亚胺化合物,所得到的纳米复合物能够实现细胞内高效的siRNA递送。含血清培养基中的基因沉默实验表明,纳米复合物在Luc-HeLa细胞中实现了88.4%的荧光素酶沉默,其沉默效率约为商用载体Lipo 2000的2倍。这项工作不仅提供了一种新型、高效的siRNA载体,而且还对氟化基因载体在有血清条件下的基因递送行为和抗血清机制做了深入探究。为研究氟化基因载体的抗血清机制,作者开发了两种烷基化载体:aOEI-C8和aOEI-C12,分别与氟化载体具有相同的分子结构和相似的疏水段疏水性。细胞水平的基因沉默结果显示,两种烷基化载体在血清存在下的基因沉默效率均大幅下降,而氟化载体仍能保持较高的基因沉默效率。该结果说明氟化载体的抗血清基因递送能力不能简单归因于其分子结构或分子疏水性。接下来,为寻求氟化载体和烷基化载体抗血清能力差异的原因,作者研究了它们在有、无血清下的细胞内吞和内涵体逃逸行为。结果显示,烷基化载体在血清存在条件下,其细胞内吞效率虽然有所提高,但其内涵体逃逸能力显著性降低;而氟化载体能够在血清存在条件下仍然保持高的内涵体逃逸效率。该结果说明氟化载体的抗血清基因转染能力的主要原因之一是其在血清存在下所保持的较高的内涵体逃逸能力。然后,作者进一步对纳米组装体的抗蛋白吸附能力以及血清蛋白对纳米组装体稳定性的影响进行了研究。该结果说明即使氟化载体在血清蛋白存在条件下所保持的较高的内涵体逃逸能力是得益于其优异的抗蛋白吸附能力,从而使得其在血清环境里仍然能够保持良好的稳定性和质子缓冲能力。此外,体内实验结果显示氟化载体能够更加安全有效地沉默小鼠肝部ApoB蛋白的表达,从而降低小鼠血液低密度脂蛋白含量。该成果以题为”Fluorinated Oligoethylenimine Nanoassemblies for Efficient siRNA-Mediated Gene Silencing in Serum-Containing Media by Effective Endosomal Escape“发表在国际著名期刊Nano Letters上。该论文的第一作者是天津大学张廷斌博士和北京理工大学黄渊余教授。

【图文导读】

图1 fxOEI NAs的合成与表征

(a) fxOEIs、fxOEI NAs以及fxOEI NAs与siRNA复合物制备的示意图;

(b) fxOEI NAs以及fxOEI NAs与siRNA复合物的TEM形貌图片;

(c) 琼脂糖凝胶电泳法测定fxOEI NAs的siRNA压缩能力。

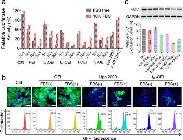
图2 fxOEI NAs的体外siRNA转染

(a) 不同氟化度纳米组装体在稳定表达荧光素酶的人宫颈癌Luc-HeLa细胞中的基因沉默测定;

(b) 比较OEI、Lipo 2000以及f0.7OEI NAs在有、无10% (v/v) FBS条件下沉默HeLa细胞中的GFP的能力;

(c) 比较OEI、Lipo 2000以及f0.7OEI NAs在有、无10% (v/v) FBS条件下沉默HeLa细胞中的PLK1的能力。

图3烷基化和氟化NAs的物理化学性质和基因沉默效率

(a) aOEI-C8、aOEI-C12和f0.7OEI的化学结构;

(b) aOEI-C8 NAs、aOEI-C12 NAs和f0.7OEI NAs在有、无siRNA负载时的TEM形貌图片;

(c) aOEI-C8 NAs、aOEI-C12 NAs和f0.7OEI NAs的临界胶束浓度和ζ电位值;

(d) 通过MTT法测定f0.7OEI、aOEI-C8和aOEI-C12的NAs/siRNA纳米复合物在不同NAs浓度下的细胞毒性;

(e) 比较aOEI-C8 NAs、aOEI-C12 NAs和f0.7OEI NAs在Luc-HeLa细胞中递送针对荧光素酶siRNA的效率。

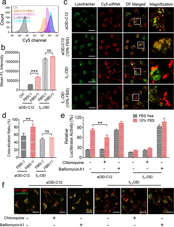
图4 血清蛋白对烷基化和氟化NAs递送的siRNA细胞摄取和内体逃逸的影响

(a) 利用流式细胞仪测定aOEI-C12 NAs/siRNA和f0.7OEI NAs/siRNA在与细胞孵育4h后的细胞摄取情况;

(b) 与图a结果对应的不同组的平均荧光强度;

(c)利用激光共聚焦扫描显微镜(CLSM)观察aOEI-C12 NAs/siRNA和f0.7OEI NAs/siRNA在与细胞孵育8h后的细胞内分布;

(d) 利用Image-Pro Plus 6.0软件计算Cy5标记siRNA和Lysotracker green的共定位比例;

(e) 氯喹和巴弗洛霉素A1对aOEI-C12 NAs和f0.7OEI NAs在有、无10% (v/v) FBS条件下沉默Luc-HeLa细胞中荧光素酶效率的影响;

(f) 利用激光共聚焦扫描显微镜(CLSM)观察aOEI-C12 NAs/siRNA和f0.7OEI NAs/siRNA在有、无氯喹和巴弗洛霉素A1情况下与细胞孵育8h后的细胞内分布。

图5 血清蛋白对烷基化和氟化NAs稳定性的影响

(a) 通过BCA法测定aOEI-C12 NAs和f0.7OEI NAs吸附蛋白质的能力;

(b) 通过聚丙烯酰胺凝胶电泳测定aOEI-C12 NAs和f0.7OEI NAs吸附蛋白质的能力;

(c) QCM法比较aOEI-C12 NAs和f0.7OEI NAs吸附BSA的能力;

(d) 利用QCM实时测定BSA与aOEI-C12 NAs和f0.7OEI NAs的相互作用;

(e) 在有、无10% (v/ v) FBS的培养基中aOEI-C12 NAs和f0.7OEI NAs的胶体稳定性;

(f) 在添加FBS之前和与FBS孵化120分钟后aOEI-C12 NAs (1)和f0.7OEI NAs (2)溶液的图像;

(g) 血清蛋白在aOEI-C12 NAs和f0.7OEI NAs表面上吸附效率的示意图。

图6 负载siRNA的烷基化和氟化NAs的体内分布

(a) 在C57BL/6小鼠中静脉内给药NAs后不同时间点的全身图像;

(b) 在C57BL/6小鼠中静脉内给药NAs后不同时间点的离体器官图像;

(c) 不同时间点不同组样品在肝部聚集的平均荧光强度;

(d) 给药10小时后主要离体组织的平均荧光强度;

(e) 给药30小时后主要离体组织的平均荧光强度;

(f) 给药72小时后主要离体组织的平均荧光强度。

图7 用负载抗siApoB的烷基化和氟化NAs处理的小鼠的基因沉默和血清生化

(a) 用PBS、aOEI-C12/siApoB NAs和f0.7OEI/siApoB NAs处理后小鼠肝脏ApoB mRNA水平的测定;

(b) 用PBS、aOEI-C12/siApoB NAs和f0.7OEI/siApoB NAs处理后小鼠血清中CHO水平的测定结果;

(c) 用PBS、aOEI-C12/siApoB NAs和f0.7OEI/siApoB NAs处理后小鼠血清中LDL-c水平的测定结果;

(d) 用PBS、aOEI-C12/siApoB NAs和f0.7OEI/siApoB NAs处理后小鼠血清中HDL-c水平的测定结果;

(e-h) PBS及aOEI-C12/siRNA NAs和f0.7OEI/siRNA NAs在siRNA剂量为1或3 mg/kg组处理小鼠后的血生化分析结果。

【小结】

在本文中,作者开发了一系列氟化低聚乙烯亚胺,其能够很容易地形成纳米组装体(fOEI NAs),并且能够在细胞中有效的递送siRNA。在没有FBS的情况下,f0.7OEI NAs表现出有效的细胞摄取和内体逃逸,并且即使在FBS存在下也能够保持这些特性。与烷基化的NAs相比,f0.7OEI NAs在含有FBS的培养基中显示出良好的胶体稳定性和血清蛋白吸附抗性。此外,与烷基化NAs相比,载有siRNA的f0.7OEI NAs在肝脏中实现了对ApoB表达的有效抑制。

文献链接:Fluorinated Oligoethylenimine Nanoassemblies for Efficient siRNA-Mediated Gene Silencing in Serum-Containing Media by Effective Endosomal Escape (Nano Lett. 2018, DOI: 10.1021/acs.nanolett.8b02553)

 

本文由材料人生物学术组biotech供稿,材料牛审核整理。

欢迎大家到材料人宣传HTH官网地址 成果并对文献进行深入解读,投稿邮箱tougao@cailiaoren.com。

投稿及内容合作可加编辑微信:cailiaorenkefu。

未经允许不得转载:材料牛 » Nano Lett.:氟化低聚乙烯亚胺纳米组装体因其有效的内涵体逃逸可实现血清环境下高效的基因沉默

相关文章

Baidu
map