
近年来,石墨烯展现出在生物医学方面的应用潜力。然而,在生物学微环境中,石墨烯可能与暴露的细胞或者亚细胞结构相互作用,产生意想不到的复杂生物信号,另一方面,基于石墨烯等二维材料制备的生物医学器件要想应用在干预中枢神经系统方面,就需要对其与神经元环境的相互作用有一个正确的认识。
近日,意大利里雅斯特大学的研究人员发现了一种新的抑制神经突触的方法,制备的氧化石墨烯纳米片可以在不影响细胞活性的同时抑制神经元信号,相关研究成果发表在期刊ACS Nano上。
文献图注
图一:生物级氧化石墨烯s-GO的表征
a: TEM显微照片,标尺是1um;
b: AFM高度图,标尺是1um;
c: 横向尺寸分布;
d: 厚度分布;
e: 归一化拉曼光谱;
f: TGA热重分析;
g: 氧化石墨烯暴露在高浓度的影响突触功能中。
图2 s-GO暴露在高浓度受损神经网络中
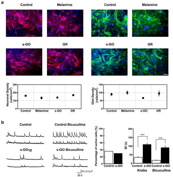
a: 四种不同情况下神经元和胶质细胞的免疫荧光照片;
b: 记录到的重复自发Ca2+以及荷包牡丹硷引发的振荡。
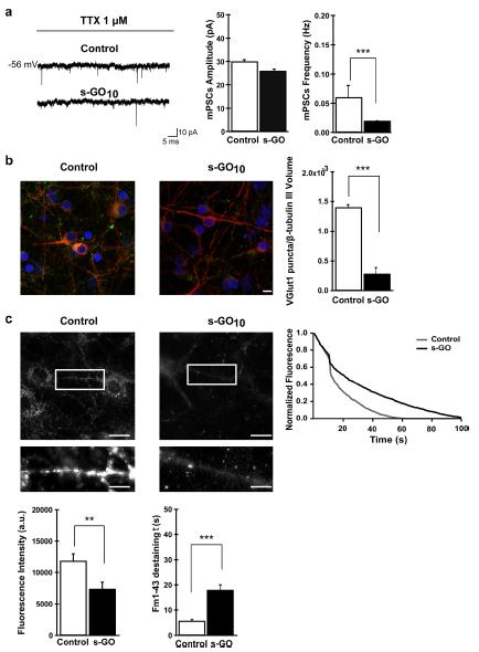
图3 s-GO暴露在高浓度受损兴奋性突触中
a: control及s-GO-treated记录到的样品追踪(左图),mPSC的幅值和频率值,结果表明s-GO处理明显降低了mPSC的频率;
b: control及s-GO-treated神经元细胞的共焦重建;
c: control及s-GO-treated的荧光照片(上图),荧光强度及衰减时间对比(下图)。
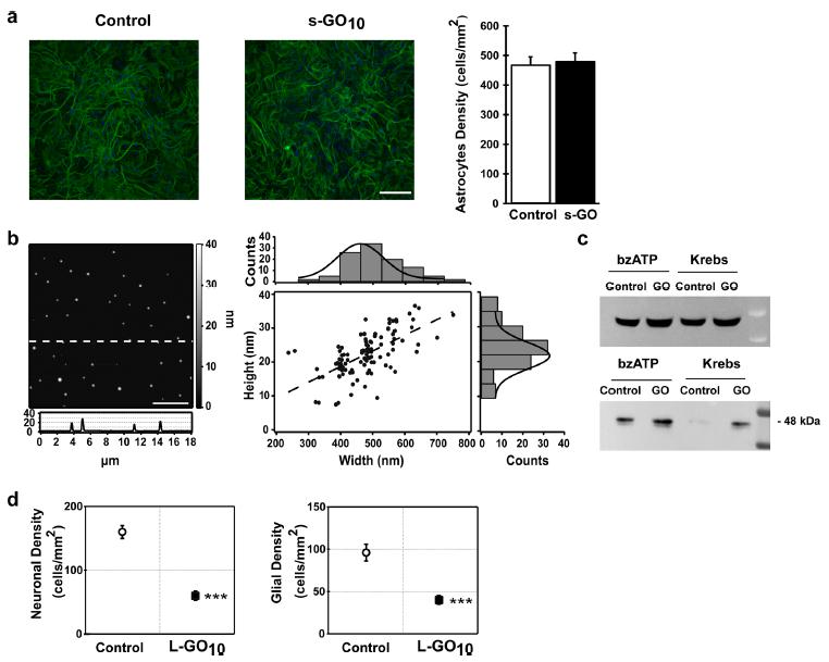
图4 s-GO暴露及在胶质细胞中的微泡释放
a: 初始鼠胶质细胞的免疫标记,右图表明两者没有统计性的区别;
b: MVs的AFM照片及其高度宽度关系;
c: 靶丸及细胞溶解产物的蛋白免疫印迹;
d: 经1-GO处理后细胞密度会减小。
论文地址:Graphene Oxide Nanosheets Reshape Synaptic Function in Cultured Brain Networks
感谢材料人编辑部尉谷雨提供素材





