【引言】
介孔二氧化硅纳米颗粒具有高比表面积、控制形态、良好的生物相容性和表面易功能化等优点,在生物医学领域具有广阔的应用前景。特别是,它们在药物/基因传递系统的构建中得到了深入的探索。纳米颗粒的形态可以影响细胞吸收过程和细胞内传递效率。利用病毒样纳米颗粒和小枝杆菌样纳米颗粒观察到粗糙的表面增强纳米颗粒的粘附性以促进细胞内化。与其它表面形貌的类似物相比,表面带有刺状表面的红毛彤状二氧化硅纳米颗粒具有增强的与质粒DNA结合能力和更好的转染性能。这些结果显示了在生物医学应用中有趣的粗糙纳米颗粒的巨大潜力。因此,从实际应用的角度出发,设计出具有粗糙表面的多功能纳米粒子,并对其在体内的性能进行评价是很有必要的。
【成果简介】
近日,北京化工大学的徐福建教授、赵娜娜教授(共同通讯作者)等报道了由内部原位形成的金纳米棒(Au NR)核和多阳离子介孔二氧化硅壳组成的纹理粗糙纳米囊(Au@HSN-PGEA, AHPs),用于三种形式的互补式癌症治疗。利用表面粗糙度、近红外(NIR)反应性和控释方式,AHPs有望实现疏水性抗增殖、抗血管生成药物索拉非尼(SF)和抗癌基因 p53联合应用于恶性肝癌的治疗。研究了AHPs的粗糙表面结构,对细胞摄取和后续的基因转染的影响。还测试了光热Au NR内核用于NIR触发的SF释放的可行性。值得注意的是,基于光敏疗法增强化疗的协同效应已经被实现。此外,还证明了提出的具有粗糙表面的多功能纳米颗粒具有良好的体内性能。目前的工作扩展到了有趣的粗糙纳米颗粒在生物医学上的应用,并为构建互补基因/化疗/光热治疗的协同治疗提供了一种简单的策略。研究成果以题为“Rattle-Structured Rough Nanocapsules with inSitu-Formed Gold Nanorod Cores for Complementary Gene/Chemo/Photothermal Therapy”发表在国际著名期刊ACS Nano上。
【图文导读】
图一、SAHP制备和药物/基因联合传递作用过程的示意图

图二、AHPs的理化表征

(a) HSNs和Au@HSN的TEM图;
(b)Au@HSN、AHPs、AHP/pDNA的AFM图;
(c)Au@HSN、Au@HSN-Ad、AHPs、SAHPs的热重分析;
(d)在不同的N/P比值条件下,pDNA复合物的电泳移动延迟测定;
(e)在不同N / P比值与原始的AHP 的条件下,AHP / pDNA复合体的粒径大小和Z电位值。
图三、测定ANPs的胞内效果

(a) 不同的N/P比值的AHP/pDNA和PEI/pDNA复合物处理HEK293和HepG2细胞系的MTT检测;
(b) 在HEK293和HepG2细胞系中,不同N/P比值的AHP/pDNA和sm-AHP/pDNA复合物和CD-PGEA进行荧光素酶基因转染检测;
(c) 由AHPs、CD-PGEA和PEI介导的pEGFP在HepG2细胞中最优N/P比率的代表性荧光图像;
(d) 荧光显微镜和合并后的图像,以及用YOYO-1标记的AHP/pDNA、sm-AHP/pDNA和CD-PGEA/pDNA处理的HepG2细胞的流式细胞分析。
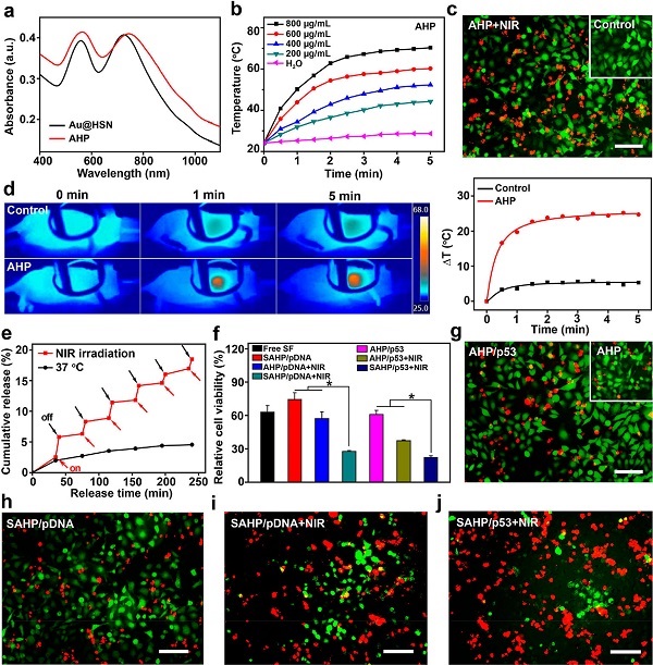
图四、AHPs在NIR照射下的细胞成像实验

(a) Au@HSN和AHPs的UV吸收光谱;
(b) 在808nm照射后水和AHPs溶液的温度升高;
(c) 在激光照射下,FDA-PI染色HepG2细胞治疗(有/没有AHPs)的荧光图像;
(d) 波长808 nm的激光辐照后,肿瘤小鼠注射PBS和Au@HSN-PGEA的温度和光照图像;
(e) 在预定的时间间隔内,用近红外辐射对SAHPs的SF进行累积释放谱;
(f) MTT法测定游离SF、SAHP/pDNA、AHP/pDNA+NIR、SAHP/pDNA+NIR、AHP/p53、AHP/p53+NIR的细胞存活率;
(g-j)AHP/p53(g)、SAHP/pDNA(h)、SAHP/pDNA+NIR(i)、SAHP/p53+NIR(j)处理的FDA-PI染色HepG2细胞的相应荧光图像。
图五、AHPs在肿瘤小鼠内的PA图像

(a) 不同浓度的AHPs溶液的PA强度和相应的PA图像;
(b) 带肿瘤老鼠注射AHPs前后的PA图像。
图六、AHPs在肿瘤小鼠体内的实验

(a) PBS、AHP+NIR、AHP/p53、SAHP+NIR、SAHP/p53+NIR、SAHP/p53+NIR治疗小鼠肿瘤的肿瘤生长曲线、平均肿瘤重量变化和相应肿瘤代表性照片;
(b) 各种治疗8 d后解剖肿瘤的免疫组织图;
(c) 各种治疗8 d后解剖肿瘤的H&E染色图像;
(d) 不同组小鼠主要器官(心、肝、脾、肾、肺)的组织分析。
【小结】
研究制备了由内部形成的金纳米棒核(Au NR)和多阳离子空心二氧化硅壳组成的鳞片结构粗糙纳米胶囊(Au@HSN-PGEA)。采用“船-瓶”合成策略,在空心二氧化硅纳米颗粒的腔内生成Au NR核,以保持药物加载的粗糙表面特征和内部空间。多阳离子CD-PGEA在Au@HSN表面组装并携带基因。同时,以CD-PGEA为表面修饰结构,实现NIR触发的药物释放。利用粗糙表面增强的细胞内化以促进基因转染性能。利用Au NR核的固有光热特性,实现了PTT和PTT增强化疗带来的协同效应。结果表明,在恶性肝细胞癌的辅助基因/化疗/光热疗法中,所提出的粗糙的纳米胶囊是令人满意的平台。此外,评估PA影像在影像引导下的治疗效果。此研究提出了一种合理的多功能粗糙纳米颗粒的设计和模拟系统,以获得很好的治疗效果。
文献链接:Rattle-Structured Rough Nanocapsules with in-Situ-Formed Gold Nanorod Cores for Complementary Gene/Chemo/Photothermal Therapy(ACS Nano, 2018, DOI: 10.1021/acsnano.8b01440)
本文由材料人生物材料组大兵哥编译。
材料牛网专注于跟踪材料领域HTH官网地址 及行业进展,这里汇集了各大高校硕博生、一线科研人员以及行业从业者,如果您对于跟踪材料领域HTH官网地址 进展,解读高水平文章或是评述行业有兴趣,点我加入材料人编辑部。
欢迎大家到材料人宣传HTH官网地址 成果并对文献进行深入解读,投稿邮箱tougao@cailiaoren.com.
投稿以及内容合作可加编辑微信:cailiaokefu.
材料测试,数据分析,上测试谷!





