【引言】
纳米医学的发展为肿瘤治疗提供了多种模式。其中,外部非侵袭性能量(声、光等)触发肿瘤消融被视作最具发展前景的治疗模式,因为超声、激光在作为治疗肿瘤的外部激发因素时具有高肿瘤特异性、高可控性、良好的治疗效应及可忽略的对正常组织的毒副作用。尽管声动力和激光治疗方面的研究已经很多,但是将声动力和光热结合的还很少见。另外,用于纳米医学的材料很多,无机半导体的应用有过很多报道,但是传统无机半导体因其缺乏合适且安全的光照激发,所以并不适用于活体纳米治疗剂。然而,通过适当的设计纳米结构和控制其物理化学性质能将传统的无机半导体材料应用在生物医学工程中。
【成果简介】
近日,重庆医科大学附属第二医院超声科李攀副研究员与中国科学院上海硅酸盐研究所陈雨研究员作为共同通讯作者(通讯作者)等人设计了一种基于传统半导体二氧化钛的纳米材料B-TiO2-x(TiO2@TiO2-x)。在这项工作中,该实验团队利用铝(Al)还原在TiO2纳米晶体表面生成一层无定形的氧缺陷TiO2-x层,从而传统的白色无机半导体TiO2变为黑色的B-TiO2-x。这种有着大量氧缺陷的TiO2-x层促进和增强电子e–和电穴h+在外部超声照射下从能带结构中分离,显著地提高声动力治疗肿瘤的效果。另外,这种有着大量氧缺陷的TiO2-x层也赋予黑色二氧化钛纳米粒子在NIR-II生物窗(1064nm)具有高的光热转化效能(39.8%),增强光致过热效应。在对B-TiO2-x PEG化后其生物相容性及血液循环中的保留能力增高。这种纳米材料在裸鼠的4T1异体移植肿瘤模型上体现出了声动力结合光热消融联合治疗的效果,为肿瘤纳米医学领域提供一项声动力结合光热高效治疗的范例。研究成果以题为“Oxygen-Deficient Black Titania for Synergistic/Enhanced Sonodynamic and Photo-Induced Cancer Therapy at Near Infrared-II Biowindow”发布在国际著名期刊ACS Nano上。
【图文导读】
图1 B-TiO2-x-PEG合成示意图

图2 B-TiO2-x理化表征

(b) B-TiO2-x的高分辨率TEM;
(c) B-TiO2-x的普通TEM图(50nm);
(d) B-TiO2-x的EDS图;
(e) B-TiO2-x的EELS图;
(f) TiO2 和B-TiO2-x的XRD图;
(g) TiO2 和B-TiO2-x的拉曼光谱;
(h) TiO2 和B-TiO2-x的XPS图。
图3 B-TiO2-x体外的SDT与PTT效应

(a)TiO2溶液在超声(1.5 W cm-2 Duty cycle: 50%)处理时于1,2,3,4min时,测得ROS探针DPBF的UV图;
(b)B-TiO2-x溶液在超声(1.5 W cm-2; Duty cycle: 50%)处理时于1,2,3,4min时,测得ROS探针DPBF的UV图;
(c)DPBF相对吸收图;
(d)B-TiO2-x单分散溶液(不同浓度)UV图;
(e)NIR-II (1064 nm) 1.5W cm-2光照下,TiO2和不同浓度B-TiO2-x的时间-温度曲线;
(f)B-TiO2-x在不同光照功率下的时间温度曲线。
图4 细胞内B-TiO2-x-PEG的SDT/PTT协同效应

(a)细胞内SDT/PTT协同治疗原理图;
(b)无光照、超声波处理下B-TiO2-x-PEG的生物相容性;
(c)在光照、超声处理下B-TiO2-x-PEG的细胞毒性;
(d)B-TiO2-x-PEG在不同处理下的凋亡流式细胞图;
(e)B-TiO2-x-PEG在不同处理下的活死染色CLSM图;
(f)B-TiO2-x-PEG在不同处理下DCFH-DA染色CLSM图;
(g)B-TiO2-x-PEG在不同处理下探测ROS的流式细胞图。
图5 活体代谢动力学、生物分布以及光热效应

(a) 静脉注射B-TiO2-x-PEG后的血液循环曲线;
(b) 由血液循环曲线推导出的消除率曲线;
(c) 静脉注射B-TiO2-x-PEG后2,24和48小时后,Ti( Ti 在每克组织中的% ID)在主要器官和肿瘤组织中的生物分布;
(d) B-TiO2-x-PEG SDT与PTT协同消融肿瘤的原理图;
(e) 活体治疗中的超声处理方案;
(f) 4T1肿瘤异体移植模型小鼠肿瘤部位在B-TiO2-x-PEG 存在或没有状态下,于1064nm 1.5Wcm-2激光照射600s的时间-温度曲线;
(g) 在光照下4T1肿瘤模型小鼠于不同时间点(0,2,4,6,8,和10min)对应的近红外成像图。
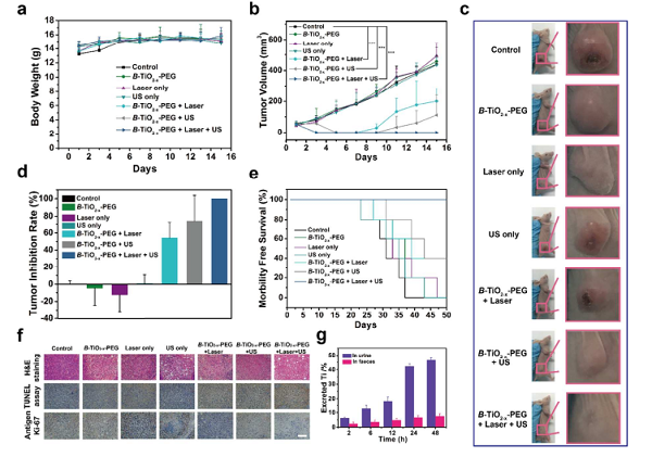
图6 NIR-II生物窗口中B-TiO2-x-PEG的SDT/PTT协同治疗效应

(a)时间-体重曲线;
(b)时间-肿瘤体积曲线;
(c)肿瘤区域数码图像;
(d)肿瘤消融比率;
(e)生存曲线;
(f)H&E染色;
(g)TUNEL染色和Antigen Ki-67免疫组化染色。
【小结】
研究使用了一种合理的设计,使传统无机半导体TiO2表面形成一层有着大量氧缺陷的TiO2-x层。这种微妙的改变,使B-TiO2-x既在超声作用下能够有良好的声动力作用,在肿瘤环境中产生ROS诱导肿瘤细胞凋亡和坏死;同时,其也具有良好的光热性能(39.8%),达到热消融肿瘤的目的。SDT与PTT的协同效应显著增加B-TiO2-x-PEG的肿瘤治疗效应。这项研究成果为传统无机半导体在生物医学的应用中打开了新思路。
文献链接:Oxygen-Deficient Black Titania for Synergistic/Enhanced Sonodynamic and Photo-Induced Cancer Therapy at Near Infrared-II Biowindow.(ACS Nano,2018,DOI: 10.1021/acsnano.8b00899)
材料牛网专注于跟踪材料领域HTH官网地址 及行业进展,这里汇集了各大高校硕博生、一线科研人员以及行业从业者,如果您对于跟踪材料领域HTH官网地址 进展,解读高水平文章或是评述行业有兴趣,点我加入编辑部大家庭。
欢迎大家到材料人宣传HTH官网地址 成果并对文献进行深入解读,投稿邮箱tougao@cailiaoren.com。
投稿以及内容合作可加编辑微信:cailiaokefu。
材料测试、数据分析,上测试谷!





