【引言】
抗肿瘤免疫反应是一个复杂的过程,涉及到免疫细胞的定位、增殖和激活。之前的研究已经证明恶性肿瘤细胞会通过各种机制来躲避免疫监测,从而导致多种治疗策略用于增强肿瘤免疫抑制的微环境中衰竭T细胞的活力。目前,有效的方法是利用免疫检查点拮抗剂来提高T细胞的增殖和激活。PD-1作为一种众所周知的免疫检查点受体,它表达在活化的T细胞表面并且过表达于衰竭的T细胞。许多恶性肿瘤细胞表面过表达PD-1配体PD-L1,与PD-1相互作用,从而抑制T细胞增殖和激活。这个原理被用来开发单克隆抗体和针对PD-1/PD-L1的治疗性多肽。目前,一些抗体已经成功地运用于肿瘤的治疗,包括转移性黑色素瘤,并取得了前所未有的疗效。然而只有一小部分病人从中获益,而大部分病人仍然没能得到好的治疗效果。通过不同的策略,尤其是联合治疗的策略来提高免疫检查点阻断的响应率是一个重要研究方向。
【成果简介】
近日,国家纳米中心的聂广军教授课题组与厦门大学任磊教授课题组合作,厦门大学材料学院2016级博士生程科满与国家纳米科学中心丁艳萍副研究员为共同一作,报道了一种多肽自组装的纳米粒子,可以实现在肿瘤胞外基质中的双重响应,从而释放PD-L1的短肽拮抗剂(MDPPA-1)和吲哚胺2,3双加氧酶(IDO)的小分子抑制剂抑制剂(NLG919),通过阻断免疫检查点和降低肿瘤微环境中色氨酸代谢,使得T细胞在肿瘤组织内的浸润水平得到了明显的提升,同时有效地抑制了黑色素瘤的生长。在这个工作中,一段两亲性的多肽(DEAP-DPPA-1)与NLG919(IDO酶抑制剂)组装形成纳米粒子。这个纳米粒子在肿瘤的微酸环境中经过初步膨胀,以及在MMP-2酶的作用下进一步解聚,进而释放治疗性多肽MDPPA-1和NLG919,从而达到治疗肿瘤的目的。该成果以题为”Sequentially Responsive Therapeutic Peptide Assembling Nanoparticles for Dual-Targeted Cancer Immunotherapy“发表在Nano Letters上。
【图文导读】
图1. DEAP-DPPA-1的组成和NLG919@DEAP-DPPA-1纳米粒子的抗肿瘤机理

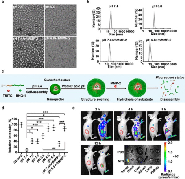
图2. DEAP-DPPA-1纳米粒子的表征

(a).DEAP-DPPA-1纳米粒子在不同条件下的TEM图;
(b).粒径大小
(c).DEAP-DPPA-1, TRITC和BHQ-1组装形成荧光纳米探针
(d).DEAP-DPPA-1,TRITC和BHQ-1组装成的荧光纳米探针在不同条件下的荧光强度变化;
(e).在体和离体的成像
图3. NLG919@DEAP-DPPA-1纳米粒子的表征

(a). NLG919@DEAP-DPPA-1纳米粒子的TEM图和粒径分析;
(b). 药物释放分析;
(c). NLG919@DEAP-DPPA-1纳米粒子和NLG919对IDO酶活性的抑制效果
图4. DEAP-DPPA-1纳米粒子对黑色素瘤生长的抑制效果及其所诱导的抗肿瘤免疫反应

(a). 经过不同给药处理后,黑色素瘤的生长曲线;
(b). 肿瘤组织内的CD8+ T细胞的比例;
(c). 肿瘤组织内的IFN-γ-producing T细胞的比例;
(d). 肿瘤组织中IFN-γ表达量;
(e). 肿瘤组织中中IL-2表达量
图5. NLG919@DEAP-DPPA-1纳米粒子的联合抗肿瘤效果

(a).经过不同给药处理后,黑色素瘤的生长曲线
(b,c).经过不同给药处理后,第7天和14天时,肿瘤组织内CD8+ T细胞和IFN-γ-producing T细胞的比例
(d,e). 经过不同处理后,肿瘤组织内IFN-γ和IL-2的表达水平;(f). 小鼠的存活率
【小结】
在这个工作中,作者报道了一种多肽自组装的纳米粒子,它不仅可以响应肿瘤微环境的微酸性,使得纳米粒子结构初步膨胀,进一步与响应胞外基质中的MMP-2酶响应,使得纳米颗粒结构在肿瘤微环境特异性解聚,从而释放PD-L1的短肽拮抗剂和IDO酶抑制剂NLG919,通过阻断免疫检测点和降低肿瘤微环境中色氨酸代谢,从而增强T细胞在肿瘤组织内的浸润水平,同时有效地抑制了黑色素瘤的生长。
文献链接:Sequentially Responsive Therapeutic Peptide Assembling Nanoparticles for Dual-Targeted Cancer Immunotherapy (Nano Lett., 2018, DOI: 10.1021/acs.nanolett.8b01071)
本文由材料人学术组gaxy供稿,材料牛整理编辑。
材料牛网专注于跟踪材料领域HTH官网地址 及行业进展,这里汇集了各大高校硕博生、一线科研人员以及行业从业者,如果您对于跟踪材料领域HTH官网地址 进展,解读高水平文章或是评述行业有兴趣,点我加入编辑部大家庭。
欢迎大家到材料人宣传HTH官网地址 成果并对文献进行深入解读,投稿邮箱tougao@cailiaoren.com。
投稿以及内容合作可加编辑微信:cailiaokefu,我们会邀请各位老师加入专家群。
材料测试,数据分析,上测试谷!





