当前位置: 材料牛 » HTH官网地址 » 导读 » Nat. Mater.:定量自组装预测产生有针对性的纳米药物

Nat. Mater.:定量自组装预测产生有针对性的纳米药物

【背景介绍】

靶向纳米药物载体设计的一个重要限制是常常需要复杂的合成方案,导致较低的加载量和较高的临床应用障碍。即使到最近为止,药物包封成稳定的纳米制剂的过程在很大程度上都是基于实验层面。然而,近期有关硅片上纳米制剂预测的报道表明,这一目标将成为纳米技术中新的子领域“纳米信息学”出现的主要贡献。在药物载体设计中,已经使用定量结构-性质关系(QSPR)计算来预测胶体药物聚集,脂质制剂中的药物负载以及体内性能。

【成果简介】

近日,康奈尔大学Daniel A. Heller(通讯作者)等人描述了基于前体分子的分子结构自组装成纳米颗粒的精确和定量预测的靶向药物递送系统,前体分子是药物本身。这些药物可以借助硫酸化的吲哚菁进行装配,形成高达90%的超高载药量的颗粒,并设计了定量结构-纳米粒子组装预测(QSNAP)模型,以鉴定和验证电拓扑分子作为纳米组装和纳米粒子大小的高度预测性指标。所产生的纳米粒子选择性地将针对小窝蛋白-1表达的人结肠癌和原发性肝癌模型的激酶抑制剂靶向,以产生显著的治疗效果,同时避免健康皮肤中的pERK抑制。这一发现使得基于用于药物有效载荷选择定量模型的纳米药物计算设计成为可能。相关成果以题为“Quantitative self-assembly prediction yields targeted nanomedicines”发表在了Nature Materials上。

【图文导读】

图1 吲哚菁-药物自组装纳米粒子

a)尝试用一组赋形剂将紫杉醇水分散的结果

b)最有效地悬浮药物的染料赋形剂的化学结构

c)刚果红/ IR783染料混合物悬浮前后的吸收光谱

d)沉淀和悬浮IR783-药物混合物的图像

e)IR783在引入导致沉淀形成的药物时的吸收光谱

f)吲哚菁-药物纳米颗粒的扫描电子显微镜(SEM)图像

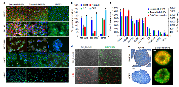
图2 吲哚菁纳米颗粒在2D和3D细胞培养物中的内化

a)不同细胞系中INP内化的荧光显微照片

b)用化学抑制剂抑制内化机制

c)细胞系中的吲哚菁纳米颗粒吸收

d)在CAV1剔除(绿色)和WT HCT116细胞(未染色)的共培养物中纳米颗粒(索拉非尼INP)摄取

e)由两种不同细胞系组成的肿瘤球体中的CAV1染色和肿瘤球体中的纳米颗粒荧光

图3 HCT116结肠癌模型中的抗肿瘤效力

a)接种后两周HCT116异种移植物中CAV1和CD31表达的肿瘤切片的免疫组织化学染色

b)肿瘤生长抑制

c)每周一次的纳米颗粒或游离药物腹膜内注射(i.p; N = 6)相对于口服每日同等剂量的游离药物的肿瘤生长抑制

d)处理期间荷瘤小鼠的重量

e)定量皮肤和肿瘤组织中的pERK的IHC染色面积除以未治疗的肿瘤的平均染色面积

【小结】

这项研究发现了一种由小分子自组装形成的靶向药物载体纳米粒子,并且可以通过计算方法以前所未有的确定性预测粒子自组装过程。纳米颗粒表现出高达90%的极高载药量。掺入激酶抑制剂索拉非尼和曲美替尼的纳米颗粒选择性地靶向表达CAV1的人结肠癌和原发性肝癌模型以产生显著的治疗效果。

文献链接:Quantitative self-assembly prediction yields targeted nanomedicines(Nat. Mater.,2018,DOI:10.1038/s41563-017-0007-z)

本文由材料人生物材料组Allen供稿,材料牛整理编辑。

材料牛网专注于跟踪材料领域HTH官网地址 及行业进展,这里汇集了各大高校硕博生、一线科研人员以及行业从业者,如果您对于跟踪材料领域HTH官网地址 进展,解读高水平文章或是评述行业有兴趣,点我加入编辑部大家庭

欢迎大家到材料人宣传HTH官网地址 成果并对文献进行深入解读,投稿邮箱tougao@cailiaoren.com。

投稿以及内容合作可加编辑微信:RDD-2011-CHERISH,任丹丹,我们会邀请各位老师加入专家群。

材料测试,数据分析,上测试谷

未经允许不得转载:材料牛 » Nat. Mater.:定量自组装预测产生有针对性的纳米药物

相关文章

Baidu
map