【引言】
细胞膜拥有极好的生物相容性、逃脱免疫系统和网状内皮系统的能力,因此被认为在癌症的靶向诊疗中有很好的潜力。目前,基于生物细胞膜的癌症诊疗研究已取得了一些突破性的进展,这些研究主要以光学成像为辅助。由于光学成像的穿透深度限制和不能定量的特点,这些前期的研究工作在药物代谢动力学上的问题上很难解释。而基于生物细胞膜的癌症诊疗系统的药物代谢动力学研究可以帮助科研工作者更好地设计和改进诊疗系统,因此开发可定量、精准和可长期成像的生物膜纳米粒子,来实现诊疗过程中的分布和代谢示踪就显得十分必要了。
【成果简介】
近日,深圳大学医学部的何前军教授和光电学院的张晗教授,与美国威斯康星大学麦迪逊分校的蔡伟波教授课题组合作,联合开发了一种89Zr标记的癌细胞膜重组装形成的多室脂质体,并在PET示踪和癌症靶向诊疗中取得了很好的效果。在这个工作中,作者将Tween-80引入癌细胞膜,合成了一种新型的多室脂质体(MCLs)。四羧基苯基卟啉(TCPP)作为荧光指示剂和光动力学治疗的光敏剂被引入MCLs。MCLs又通过螯合剂p-SCN-deferoxamine为桥连,连接89Zr,形成最终的纳米结构,89Zr-Df-MCL。在后续的动物实验中,89Zr-Df-MCL表现出了卓越的放射化学稳定性、更好的肿瘤渗透性和滞留效果;在保持长期且有效的光动力学治疗效果同时,也能通过肝脏排泄从体内清除。这种MCLs构建方法也为其他癌症的治疗提供了新的思路。该成果以题为”Reassembly of 89Zr-labeled Cancer Cell Membranes into Multicompartment Membrane-Derived Liposomes for PET-Trackable Tumor-Targeted Theranostics“发表在Adv. Mater.上。
【图文导读】
图1 MCLs的制备过程和89Zr标记

(A)MCL制备示意图
(B)Tween-80胶束、细胞膜纳米囊泡(CMVs)和MCLs的粒径
(C,D)CMVs和MCLs的TEM图
(E)89Zr在不同时间对Df-MCLs的标记效率
(F)89Zr-Df-MCLs对应不同时间的薄层色谱放射自显影图
(G)89Zr-Df-MCLs的血清稳定性
图2 89Zr-Df-MCLs的生物体分布和肝脏排泄

(A)89Zr-Df-MCLs静脉注射小鼠体内PET成像(0.5, 1, 2, 5, 12, 24, 48和72小时)
(B)在不同时间点,肝脏通过粪便清除89Zr-Df-MCLs
(C)不同时间点粪便的PET成像
(D)1h主要器官的PET成像
(E)24h主要器官的PET成像
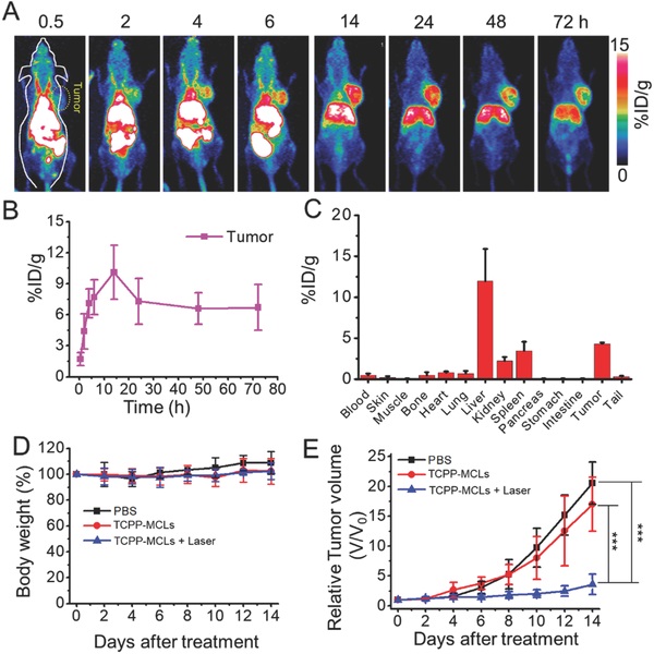
图3 89Zr-Df-MCLs的肿瘤靶向和治疗

(A)含有4T1肿瘤的小鼠在静脉注射89Zr-Df-MCLs后在不同时间点的PET成像
(B)肿瘤内不同时间点的静脉注射89Zr-Df-MCLs含量
(C)含有4T1肿瘤的小鼠在静脉注射89Zr-Df-MCLs 72小时后,89Zr-Df-MCLs在不同器官中的分布
(D)小鼠经过不同处理过程后的体重变化
(E)小鼠经过不同处理过程后,体内的肿瘤变化
图4 淋巴结的PET成像

(A)89Zr-Df-MCLs小鼠足下注射后,在不同时间点的淋巴结PET成像
(B)在不同时间点,小鼠足下和淋巴结中的89Zr-Df-MCLs含量
(C)足下注射24小时后,体内和体外小鼠足下和淋巴结的89Zr-Df-MCLs含量
(D)足下注射24小时后,淋巴结和小鼠的体外PET成像
【小结】
这个工作设计了一种以细胞膜重组装的方法来构建多室脂质体。多室脂质体与p-SCN-deferoxamine连接,通过后者的螯合作用,构建了89Zr-Df-MCLs。89Zr-Df-MCL表现出了卓越的放射化学稳定性、更好的肿瘤渗透性和滞留效果;在保持长期且有效的光动力学治疗效果同时,也能通过肝脏排泄从体内清除。此工作为后续的癌症纳米诊疗工作提供了一种新的思路。
文献链接:Reassembly of 89Zr-Labeled Cancer Cell Membranes into Multicompartment Membrane-Derived Liposomes for PET-Trackable Tumor-Targeted Theranostics. (Adv. Mater., 2018, DOI: 10.1002/adma.201704934)
【作者简介】
张晗,深圳大学特聘教授、深圳市黑磷光电技术工程实验室主任。首届基金委优青、中组部青千、省杰青等。主要从事二维材料信息光电子与生物光子技术研究研究,近五年来,以通信作者发表中科院一区论文50余篇,包括PNAS、Nature Communications等,封面论文超过30篇。论文总SCI引用超过1万次,H-index为50,两篇论文入选入选中国百篇最具影响力国际学术论文。兼任民盟中央委员、广东省政协委员、深圳市政协委员、 《Photonics Research》等多个SCI期刊副主编、中国激光青年编委会秘书长等。
本文由材料人学术组gaxy供稿,材料牛整理编辑。
材料牛网专注于跟踪材料领域HTH官网地址 及行业进展,这里汇集了各大高校硕博生、一线科研人员以及行业从业者,如果您对于跟踪材料领域HTH官网地址 进展,解读高水平文章或是评述行业有兴趣,点我加入编辑部大家庭。
欢迎大家到材料人宣传HTH官网地址 成果并对文献进行深入解读,投稿邮箱tougao@cailiaoren.com。
投稿以及内容合作可加编辑微信:RDD-2011-CHERISH,任丹丹,我们会邀请各位老师加入专家群。
材料测试,数据分析,上测试谷!





