【引言】
自早期应用光治疗银屑病以来,在理解和设计光-组织相互作用方面的进展使得一类具有无与伦比的时空分辨率的靶向治疗成为可能。光动力治疗(PDT)是光敏药物(光敏剂)被光选择性激活,产生活性氧(ROS)可用于杀死恶性细胞的临床实例,它能够杀死恶性肿瘤而避免像化疗等治疗方法带来的全身治疗相关的副作用。然而,由于组织不是光学透明的,PDT的临床应用一直受到生物组织的低光穿透性的限制,即使在近红外波长照射下,治疗深度也限制在1 cm以内。目前,向更深的组织区域输送光线依赖于通过手术或内窥镜检查插入的光纤,但是与长期植入的不兼容性允许仅输送单一光剂量。光传递的这种限制排除了使用PDT进行长期治疗以抑制肿瘤复发或调整肿瘤应答的剂量。
【成果简介】
近日,新加坡国立大学张勇教授和John S. Ho教授(共同通讯作者)课题组报导一种小型(30 mg,15 mm3)植入式设备和无线供电的方法来传递光。我们通过照射难以到达厚度的组织(> 3cm)来激活光敏剂(Ce6)通过直接照射不可接近的深层组织,以及通过递送多个受控剂量的光来抑制动物肿瘤模型中肿瘤的生长来证明这种方法的治疗效果。这种光输送的多功能性克服了PDT临床应用的缺陷,并且可能为其他光疗法提供希望。该研究成果以题为“In vivo wireless photonic photodynamic therapy”发布在国际著名期刊PNAS上。
【图文导读】
图一 无线电激发的PDT
(A) 治疗的示意图;
(B) 无线光子器件发光的图像,照射外植肿瘤的装置(插图);
(C) 设备和个体电子元件的示意图;
(D) 来自两个LED的器件的发射光谱;
(E) 该装置发出的光(辐射功率1.3 mW)穿透不同体积的肿瘤图像。
图二 光分布与无线电光传输
(A) 在合成组织平板上的装置周围的紫光分布;
(B) 在合成组织平板上的装置周围的红光分布;
(C) 嵌入在均质肿瘤组织中的装置周围的光辐照度的数值模拟,Φe,发射的辐射功率或等同的光剂量率;
(D) 从1到30分钟曝光的光剂量轮廓(2 J/cm2);
(E) 无线光传输系统的原理图;
(F) 最大辐射功率Φe可作为组织模拟水中装置深度的函数传递;
(G) 在有和没有位电路的情况下,改变Φe作为PRF变化的函数来调节发光;
(H) 在光照下肿瘤组织的体内局部加热。
图三 肿瘤细胞的深组织PDT
(A) 成年猪模型腹部区域无线光传递的三维CT重建;
(B) 射频发射机位置;
(C) 横截面图,该设备在深度5.1 cm处。(比例尺2 cm);
(D) 在器件周围的Ce6溶液中产生的ROS;
(E) 激光在MB49细胞中的的光传递结构的图解;
(F) 装置照射在MB49细胞中的的光传递结构的图解;
(G) 在上述光传递构型中照射20分钟后细胞活力(MTS测定)的变化;
(H) 细胞凋亡指数(TUNEL测定)包括来自测定的阳性和阴性对照;
(I) 细胞中处理后的荧光图像,在与Ce6孵育并且在两种光传递构型;
(J) 对照细胞中照射之后处理细胞留下未经处理或仅施用光或Ce6。
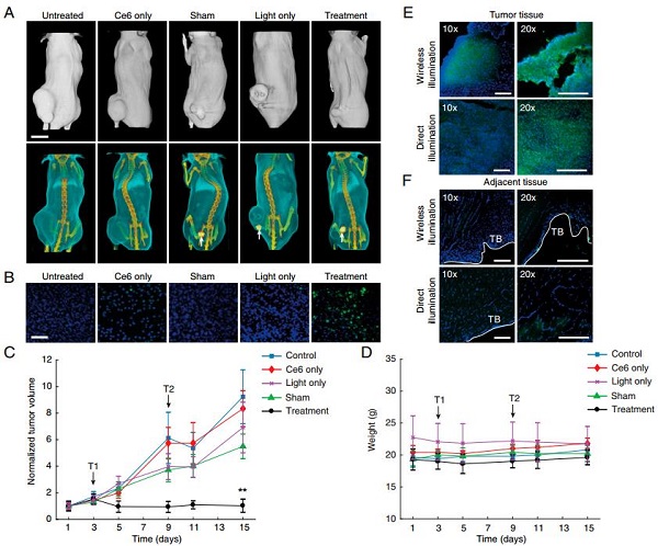
图四 体内PDT
(A) 第一次治疗后13 d,对各组代表性小鼠进行CT重建;
(B) 各组染色的肿瘤组织切片;
(C) 在监测期间将肿瘤体积归一化为时间的函数;
(D) 治疗期间的体重变化;
(E) 在使用无线光传输(无线照明)或激光(660 nm)传输(直接照射)进行一轮治疗之后,肿瘤组织染色对比;
(F) 与肿瘤相邻的健康组织染色切片。
【小结】
本文作者展示了一种无线可植入光子器件,可以为癌症PDT实现治疗性光传输。通过无线供电和监控光剂量的射频系统使装置在身体深处的操作成为可能。实验证明,在组织的猪模型中原位无线激活光敏剂,通过递送PDT的轻量剂量,在鼠类癌症模型中体内抑制肿瘤活性。通过这种方法实现的光输送的多功能性,克服了传统PDT的深度限制,并将其时空精度扩展到不能直接进入光的区域。
文献链接:In vivo wireless photonic photodynamic therapy (PNAS, 2018, DOI: 10.1073/pnas.1717552115)
本文由材料人编辑部李兵编译,刘宇龙审核,点我加入材料人编辑部。
材料测试,数据分析,上测试谷!





