【引言】
目前基于纳米颗粒的治疗方法大多数在临床试验中失败,且面临三大挑战:(i)缺乏具有精确组成的最佳药物递送平台;(ii)缺乏直接监测特定药物的命运的方法;(iii)缺乏可靠的对药物筛选和评估具有高度的依赖性的癌症模型。本文中介绍了一种具有精确组成的DMC/ Pt比率的精确纳米药物的双重敏感双药物骨架粉碎聚合物(DDBSP)的设计思路。DDBSP自组装纳米粒子(DD-NP)可以在细胞内触发,以打断的方式分解释放双重药物有效载荷。此外,在聚合物链中具有极高Pt重金属含量的DD-NP,可以通过基于Pt的药物介导的计算机断层扫描和ICP-MS在体外和体内直接追踪药物本身。该D-NP首次用于根除高危患者肺癌模型中的肿瘤负荷。
【成果简介】
为了在单一药物、药物/药物或药物/基因组合的输送系统中实现对载体结构和药物组成的精确控制,研究人员开发了药物引发的聚合物,包含主要药物的链破碎聚合物 链以及多功能混合药物与多种药物在一个分子的药物输送。为了深入了解纳米颗粒药物的机制,研究人员已经开发了多种跟踪方法,通过荧光成像、碘或基于重金属的造影剂/纳米颗粒来标记药物和/或载体与荧光分子的磁共振成像(MRI)/正电子发射断层扫描(PET)/ CT成像、上转换成像等。然而,这些方法中没有一个能够监测药物本身。当药物联合使用时,可以实现有效的化疗。不同机制的药物联合使用可以协同作用或克服癌症的耐药性。顺铂被广泛用于临床,治疗50%以上的癌症。近来,作为蛋白磷酸酶2A(PP2A)抑制剂的去甲基斑(素(DMC)通过特异性抑制PP2A而显示出与DNA-抑制剂的抗肿瘤活性,而没有明显的急性或慢性毒性。以前的研究表明,联合使用顺铂和DMC可以协同治疗癌症。
近日,中科院长春应用化学研究所/国家纳米科学中心的梁兴杰和周东方研究员(共同通讯)在Adv. Mater.上发表了一篇题为“Dual Drug Backboned Shattering Polymeric Theranostic Nanomedicine for Synergistic Eradication of Patient-Derived Lung Cancer”的文章。该课题组设计了一种双重药物骨架双重药物骨架降解聚合物(DDBSP)。将DMC引入到Pt(IV)药物中,然后将其与乙二胺(EDA)聚合成自组装成NP的DDBSP。研究结果第一次提供了精确的纳米医学例子来解决高保真PDLC的三个挑战。
【图文导读】
图1 双重药物骨架聚合物治疗纳米医学(DDBSP)协同根除肺癌(PDLC)的示意图

A)Pt(IV)-1的结构,DDBSP的聚合,DD-NP的自组装和链破碎释放活性Pt(II)和DMC的结构图,以及DDBSP和DD-NP的关键特征;
B)在DD-NP静脉注射后建立PDLC模型和Pt基DMCT的说明;
C)癌细胞内吞DD-NP后可能的双重抗癌机制。
图2 还原敏感的DDBSP自组装DD-NP的表征

A)DD-NP在0.1m KCl溶液中的(pH=7.4)的循环伏安图;
B)DD-NP在0.1m KCl溶液中的(pH=5.0)的循环伏安图;
C)TEM图像;
D)流体力学直径;
E)响应于抗坏血酸钠的DD-NP的GPC迹线,(SA,5×10-3 m)0,2,8,24 h;
F)含有或不含SA(5×10-3 m)的水中的DD-NP和SD-NP的Pt释放曲线;
G)与SA(5×10 -3 m)孵育24小时之前和之后的Pt 4f的XPS曲线。
图3 DD-NP的体外细胞毒作用和作用机制

A)顺铂、DMC,Pt(IV)-1、DD-NP、Pt -2和SD-NP对HeLa和A549细胞作用72小时后, HeLa和A549细胞孵育后细胞内摄取Pt(IV)-1和DD-NP(用ICP-MS检测),。
B)DMC(65×10 -6 m)和DD-NP(65×10 -6 m DMC)孵育6小时后HeLa和A549细胞的PP2A活性。
C)接触顺铂(2.5×10-6m),DMC(5×10-6m),DD-NP(2.5×10-6m Pt)后,A549细胞中Akt,P-Akt和γH2AX的免疫荧光 和SD-NP(2.5×10 -6 m Pt)24小时。
D)暴露于顺铂(2.5×10 -6 m),DMC(5×10 -6 m),DD-NP(2.5×10 -6 m Pt / 5×10 -4 m 2)后HeLa细胞的Western印迹和相对的P-Akt表达 10-6m DMC)和SD-NP(2.5×10-6m Pt)24小时。 显着性定义为* p <0.05。
图4 DD-NP对KM小鼠皮下U14肿瘤模型的体内抗肿瘤作用,毒性及作用机制

A)试验期间小鼠的肿瘤生长曲线;
B)体重变化;
C)存活率;
D)在第18天小鼠的CREA、UA和UREA的改变;
E)在第18天从小鼠分离的U14肿瘤的照片;
F)肿瘤重量。
图5 追踪DD-NP的药物运行图

A)在12小时之前和之后的小鼠的体内CT图像;
B)分别给予DD-NP(10 mg Pt kg-1)1,6,12,24 h后分离小鼠组织的体外照片和CT图像;
C)在DD-NP(10mg Pt kg-1)单次静脉内给药1,6,12和24小时后的CT;
D)在DD-NP(10mg Pt kg-1)单次静脉内给药1,6,12和24小时后,ICP-MS检测的小鼠中铂的生物分布。
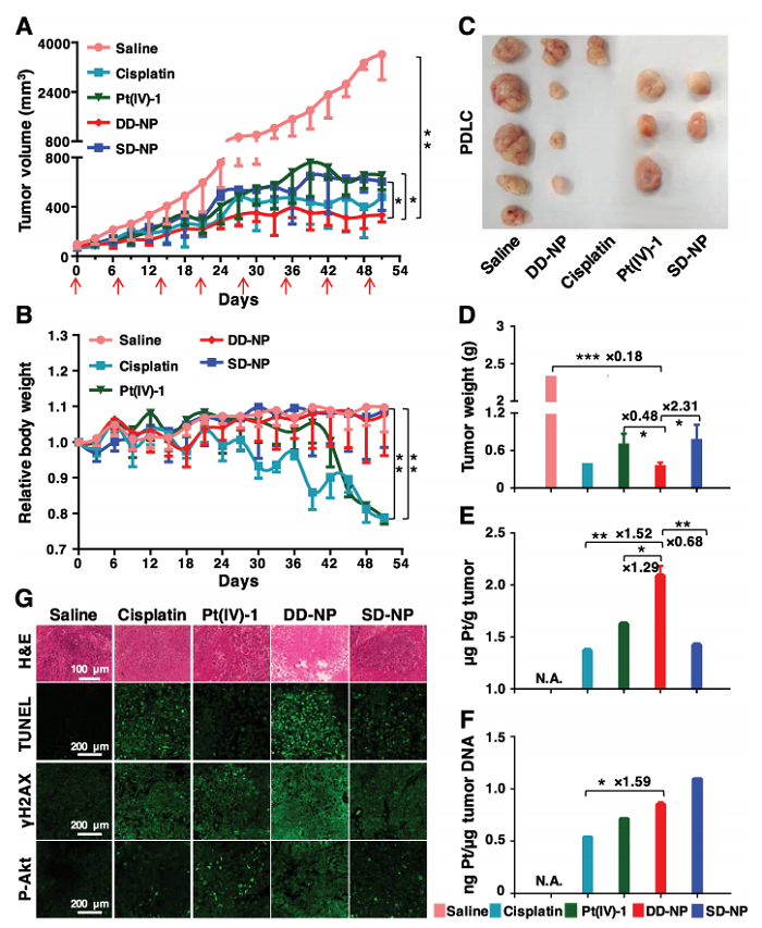
图6 DD-NP对PDLC模型BALB / c小鼠的体内抗肿瘤作用,毒性及作用机制

A)试验期间小鼠的肿瘤生长曲线;
B)体重变化;
C)在第51天从小鼠分离的PDX肿瘤的照片;
D)肿瘤重量;
E)在第51天在肿瘤中累积铂;
F)DNA-Pt加合物。数据代表平均值±SD(n = 5);
G)H&E、TUNEL和免疫组织化学分析在第51天从小鼠分离的肿瘤切片。
【小结】
为了克服纳米药物临床传送的瓶颈,本文展示了一种双重敏感的双重药物抑制聚合物超分子纳米药物体系(DD-NP)。在细胞内还原/酸性微环境下,双重协同药物(Pt和DMC)以精确的比例(1:2)结合,可以以DD-NP的方式破环的方式释放,以获得最佳的抗癌功效。值得注意的是,这里首次使用DD-NP来消除高保真PDLC模型的肿瘤负荷。此外,由于聚合物骨架中重金属Pt含量极高,因此DD-NP可作为造影剂直接追踪药物本身和NP通过Pt DMCT和ICP-MS在体外和体内的直接追踪。研究结果为个性化纳米医学应对重大挑战提供了首例,包括精确组成、药物直接命运监测、药物评估和可靠癌症模型的筛选,验证了DD-NP在临床中的可能用途。
文献链接:Dual Drug Backboned Shattering Polymeric Theranostic Nanomedicine for Synergistic Eradication of Patient-Derived Lung Cancer (Adv. Mater.,2018,DOI: 10.1002/adma.201706220)
本文由材料人编辑部高分子学术组水手供稿,材料牛编辑整理。
材料牛网专注于跟踪材料领域HTH官网地址 及行业进展,这里汇集了各大高校硕博生、一线科研人员以及行业从业者,如果您对于跟踪材料领域HTH官网地址 进展,解读高水平文章或是评述行业有兴趣,点我加入材料人编辑部。参与高分子话题讨论或了解高分子组招募详情,请加高分子交流群(298064863)。
材料测试、数据分析,上测试谷!





