当前位置: 材料牛 » HTH官网地址 » 导读 » 浙江大学周民团队Adv. Funct. Mater.: 新型“协同抗肿瘤纳米材料”诊疗一体化药物递送系统

浙江大学周民团队Adv. Funct. Mater.: 新型“协同抗肿瘤纳米材料”诊疗一体化药物递送系统

最近,由周民研究员领导的研究团队与浙江大学转化医学研究所以及浙江大学第二附属医院的研究团队一起,发明了一种用于多模态成像和图像引导下癌症治疗的高效可降解纳米颗粒。相关研究成果发表在Adv. Funct. Mater.的封底文章中。

一般来说,肾脏可快速清除纳米颗粒,进而避免其在健康组织/器官中的非特异性积聚而产生毒性。 然而,由于血液循环时间短,身体消除速度快,其肿瘤摄取量相对较低。

此次,周民团队利用较大尺度的介孔硅(MSNs)纳米载体(约100nm),先将抗癌药物阿霉素(DOX)装载在纳米载体内部,同时利用超小尺度硫化铜纳米点(CuSNDs)(约5nm)进行包覆,形成复合的多级、多功能药物纳米级输送体系来解决这一问题(如图1),系列表征如图2所示。

图1. MDNs合成路线示意图

图2 MDNs表征。

(b)介孔氧化硅(MSN)的TEM照片,(c)CuSNDs包覆的MSN-DOX纳米颗粒的TEM照片;(d)MDNs的高分辨透射电镜照片;(e-g)MDNs中Si和Cu元素分布的分析;(h)MDNs的粒径分布;(i)MDNs和CuSNDs的紫外分析;(j)不同光强度下MDNs的升温曲线。

由于较长的血液循环时间,实现了所合成的纳米载药体系(缩写为MDNs)的高肿瘤摄取。MDN在双模态成像中也表现出优异的性能(图3)。MDNs表现出光热敏感的药物释放和显着的协同效应的化学/光热治疗,并在活体动物的肿瘤模型体内证实其抑制效果(图4)。

图3 尾静脉注射MDNs后的多模态活体成像。

(a)不同时间点下,MDNs在动物体内的光声成像,肿瘤部位得到较强的光声信号(黄色虚线圈);(b)不同时间点下,MDNs的PET成像,随时间延长,肿瘤摄取逐渐增加(黄色箭头)

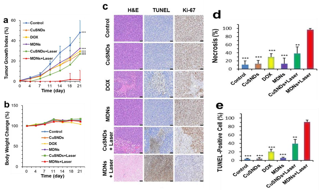
图4. MDNs对HepG2肝癌模型的抑制效果。

(a-b)肿瘤生长曲线和动物体重变化曲线;(c)不同处理组的免疫组化分析;(d-e)肿瘤坏死和Tunel阳性信号统计。

所合成的MDNs的另一个关键特征是其使用的超小尺寸纳米点CuSNDs和可降解的介孔二氧化硅纳米颗粒(MSNs),都可以通过肾代谢(图5)。因此,MDNs在生物体内迅速降解排泄,避免长期毒性。这种可高度整合的多模态成像和多重治疗功能的可生物降解和可清除的诊疗一体化载药体系可能在临床实践中具有很大的应用潜力。

图5. MDNs的纳米颗粒的生物降解,生物清除特性和体内毒理学。

(a)NIR激光照射后MDNs在不同时间点的TEM照片,展示了MDNs随时间的降解过程;(b,c)尾静脉注射MDNs后(n=3),小鼠主要器官在不同时间点的硅和铜元素含量的分析;(d,e)尾静脉注射MDNs4小时后小鼠尿液的TEM照片和紫外分析结果。

本研究由国家重点研究发展计划,国家自然科学基金和青年千人计划资助。

论文链接:High-Efficient Clearable Nanoparticles for Multi-Modal Imaging and Image-Guided Cancer Therapy(Adv. Funct. Mater., 2017, DOI: 10.1002/adfm.201704634)

周民研究员简介

周民,浙江大学转化医学研究院研究员,博士生导师。中组部“千人计划”青年人才计划入选者。2008年至2015年在美国安德森癌症担任讲师,2016年起就职于浙江大学。

研究领域及方向包括:多模态分子影像探针的研发及其临床转化研究;基于纳米材料的药物装载与控制释放研究;肿瘤诊疗一体化技术的研发及其临床转化研究;新型肿瘤治疗技术的研发及其临床转化研究;生物医学光子学;干细胞示踪等。至今在国际重要学术期刊上共发表高质量SCI论文50余篇,他引>3000次。其中以第一作者或通讯作者分别在纳米医学、分子影像学、生物材料学、化学等领域国际著名专业期刊 J. Am. Chem. Soc., ACS Nano, J. Nucl. Med., Biomaterials, Nanoscale等杂志上发表20余篇,并有5篇论文选为杂志封面。戳我查看课题组主页。

本文由浙江大学转化医学院周民老师团队提供。

材料牛网专注于跟踪材料领域HTH官网地址 及行业进展,这里汇集了各大高校硕博生、一线科研人员以及行业从业者,如果您对于跟踪材料领域HTH官网地址 进展,解读高水平文章或是评述行业有兴趣,点我加入编辑部大家庭

欢迎大家到材料人宣传HTH官网地址 成果并对文献进行深入解读,投稿邮箱tougao@cailiaoren.com。

投稿以及内容合作可加编辑微信:RDD-2011-CHERISH,任丹丹,我们会邀请各位老师加入专家群。

材料测试、数据分析,测试谷

未经允许不得转载:材料牛 » 浙江大学周民团队Adv. Funct. Mater.: 新型“协同抗肿瘤纳米材料”诊疗一体化药物递送系统

相关文章

Baidu
map