当前位置: 材料牛 » HTH官网地址 » 导读 » 锂金属电池最新Nature Energy

锂金属电池最新Nature Energy

一、 【导读】 

锂金属被视为可充电电池中最理想的阳极材料之一。然而,锂的反复沉积和剥离会导致电极表面形成树枝状或粗糙结构,增大电极的活性表面积。这种电极表面的粗糙化伴随着固体电解质界面(SEI)的反复崩塌和再生,消耗了液态电解质和锂离子,最终在锂金属电极表面形成非活性锂层,导致电池失效。针对锂金属阳极的液态电解质工程旨在形成平整紧凑的锂沉积,改善锂阳极的可逆性。特别是高浓度电解质(HCEs)、局部高浓度电解质(LHCEs)以及含氟溶剂的电解质,可以通过某些电解质物质(如LiFSI和含氟溶剂)的优先分解来形成均匀分布的SEI层(例如含LiFLi2OLi2SLiNxOy晶体或具有良好物理化学性质的有机材料)。尽管这些策略成功调控了沉积锂的形貌并延长了锂金属电池(LMBs)的寿命,但电解质不断与锂发生反应导致的锂腐蚀仍然是一个重要障碍。最新研究表明,新开发的电解质在防止锂腐蚀方面与传统电解质相比可能表现出相似甚至更差的性能。虽然这些策略解决了部分锂的形态不稳定性,但锂腐蚀仍然是一个严重的问题。此外,锂金属电池与锂离子电池之间的电解液与容量(E/C)比存在显著差异,导致LMBs需要大量电解液来弥补其消耗,这降低了其高能量密度的优势。因此,在实现稠密锂沉积的同时最小化锂腐蚀被视为一项重要挑战

二、【成果掠影】

近日,韩国HTH官网地址 学院Hee-Tak Kim教授发表了相关论文,利用基于硼酸盐吡喃的电解质来解决慢性锂腐蚀问题。硼酸盐吡喃电解质通过将固体电解质界面中的大的LiF微晶转化为细晶或玻璃状LiF,最大限度地减少电解质分子渗透到固体电解质界面中,从而增强Li/电解质界面的钝性。基于硼酸盐吡喃电解质、高镍层状氧化物阴极和薄锂组装的LMB可提供较高的初始全电池级能量密度(>400 Wh kg−1)和在E/C比为1.92 g Ah−1时运行400个循环,容量保持率为70%;在1.24 g Ah−1时运行350个循环,容量保持率为73%;在0.96 g Ah−1时运行200个循环,容量保持率为85%。第一作者为Hyeokjin Kwon,通讯作者为Hee-Tak Kim教授。相关文章以“Borate–pyran lean electrolyte-based Li-metal batteries with minimal Li corrosion”发表在Nature Energy上。

 三、【核心创新点】

报导了基于硼酸盐吡喃的电解质,抑制了慢性锂腐蚀问题。

 四、【数据概览】

1.  具有最小锂腐蚀的贫电解液LMB的电解液设计原则。a. 硼酸盐吡喃电解质的电解液设计示意图。b. SEI重组的化学过程。 ©Springer Nature Limited

2.  退化中SEI的结构变化。a.冷冻TEM图。b.锂金属沉积物上形成的 SEI 层的微晶信号的图像。 c. SEI 在沉积锂和老化12 小时锂金属的厚度。d.老化前SEI中原子浓度(XPS计算得出)的及O 1sF 1sXPS曲线。e. 12h老化后SEI中原子浓度(XPS计算得出)及O 1sF 1sXPS曲线。 © Springer Nature Limited

3.  溶剂化结构和还原稳定性。a. MD模拟计算的径向分布函数获得的配位数(N)。 b. 硼酸盐吡喃电解质中LiBF4LiTFSI FEC的配位数分布,以及电解质结构的图片。c. 还原电势和锂离子和各种有机溶剂和阳离子的结合能。d. 典型醚类电解质 (LiFSI DME) 和硼酸盐吡喃电解质 (LiBF4/LiTFSI THP:FEC) 的溶剂和盐构型的还原电势对比。 © Springer Nature Limited

4.  液态电解质中锂金属电极的可逆性和腐蚀性。a. 锂沉积铜集流体上的SEM图和截面图。b. 使用改进的Aurbach方法测量Li||Cu电池中Li沉积/剥离的库伦效率。c. 累积可逆容量、累积不可逆容量以及SEI和死锂形成的不可逆容量。d. Li||Li纽扣电池中界面电阻随时间变化以及归一化界面电阻相对于初始电阻的变化。e. Li||Cu纽扣电池中Li沉积/老化/剥离的库伦效率随存储时间的变化。f. 不同电解质的锂形态和锂腐蚀性均匀性的象限图。© Springer Nature Limited

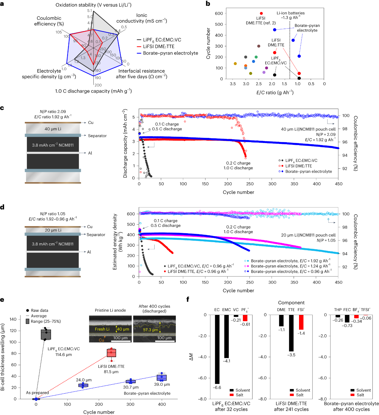
5. 软包电池性能和事后分析。a. 电解质物理和电化学性质的雷达图。b. 先前报道的LMB软包电池和本文中的原型软包电池的E/C比和循环次数。c. 40 μmLi||NCM811双电池的示意图及循环性能。d. 20μmLi||NCM811双电池的示意图及其循环性能。e. 40μmLi||NCM811双电池厚度随循环次数的变化。f.循环过程中消耗的电解质成分的量 NMR量化分析得出)。 © Springer Nature Limited

6. LiF结构的研究。a. 硼酸盐吡喃电解质中刚沉积及老化的Li上形成的SEI 层中LiFFFT和逆FFT图像。b.晶体LiF的尺寸分布。 © Springer Nature Limited

    

7. LiF重组的热力学可行性。a. LiFLiBF4吸附表面(LiF/LiBF4)的原子结构和计算的有效表面能。b. DFTMD模拟的LiF颗粒的化学势及其粒径。© Springer Nature Limited

8. BF3-THP介导的LiF重组。a. LiF沉淀形成BF3-THP的化学方程式。b. 19F NMR图谱。c. BF4BF3-THP的相对NMR强度。d. BF3-THP溶解LiF并形成THPLiBF4的化学方程式。e. 添加0.1M LiF前后,0.3 M LiBF4THP 0.1M BF3的相对NMR强度。f. LiF重组机制的示意图。 © Springer Nature Limited

五、【成果启示】

该研究表明抑制锂腐蚀是有效突破锂金属阳极现有电解质限制的方法。通过重构固体电解质界面(SEI)减少了锂与液态电解质的直接接触,有效地减轻了锂的腐蚀,从而实现了高效的锂沉积/剥离效率。软包电池在稀薄电解质条件下展现出高循环稳定性,突显了抑制液态电解质中锂腐蚀的重要性。BF3-THP介导的LiF的溶解和重新沉淀为设计先进锂金属电池(LMBs)的SEI结构开辟了有前景的新路径。

原文详情https://www.nature.com/articles/s41560-023-01405-6

本文由搬砖仔儿供稿

未经允许不得转载:材料牛 » 锂金属电池最新Nature Energy

相关文章

Baidu
map